Suppr超能文献

单细胞 RNA 测序揭示人类胆囊癌进展中的多样性和肿瘤内异质性。

Diversity and intratumoral heterogeneity in human gallbladder cancer progression revealed by single-cell RNA sequencing.

机构信息

State Key Laboratory of Oncogenes and Related Genes, Center for Single-Cell Omics, School of Public Health, Shanghai Jiao Tong University School of Medicine, Shanghai, China.

Department of General Surgery, Zhongshan Hospital, Fudan University, Shanghai, China.

出版信息

Clin Transl Med. 2021 Jun;11(6):e462. doi: 10.1002/ctm2.462.

Abstract

BACKGROUND

Gallbladder cancer (GC) is a malignant disease characterized with highly cellular heterogeneity and poor prognosis. Determining the intratumoral heterogeneity and microenvironment (TME) can provide novel therapeutic strategies for GC.

METHODS

We performed the single-cell RNA sequencing on the primary and lymph node metastatic gallbladder tumors and the adjacent normal tissues of five patients. The transcriptomic atlas and ligand-receptor-based intercellular communication networks of the single cells were characterized.

RESULTS

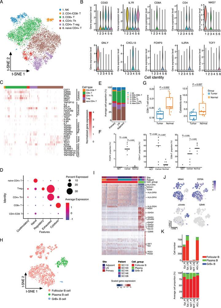
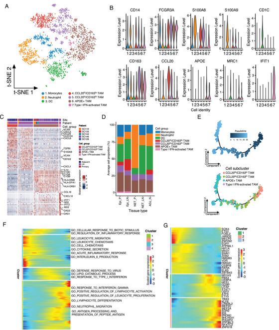
The transcriptomic landscape of 24,887 single cells was obtained and characterized as 10 cellular clusters, including epithelial, neuroendocrine tumor cells, T&NK cells, B cells, RGS5+ fibroblasts, POSTN+ fibroblasts, PDGFRA+ fibroblasts, endothelial, myeloid cells, and mast cells. Different types of GC harbored distinct epithelial tumor subpopulations, and squamous cell carcinoma could be differentiated from adenocarcinoma cells. Abundant immune cells infiltrated into adenocarcinoma and squamous cell carcinoma, rather than neuroendocrine neoplasms, which showed significant enrichment of stromal cells. CD4+/FOXP3+ T-reg and CD4+/CXCL13+ T helper cells with higher exhausting biomarkers, as well as a dynamic lineage transition of tumor-associated macrophages from CCL20 /CD163 , CCL20 /CD163 to APOE+, were identified in GC tissues, suggesting the immunosuppressive and tumor-promoting status of immune cells in TME. Two distinct endothelial cells (KDR+ and ACKR1+), which were involved in angiogenesis and lymphangiogenesis, showed remarkable ligand-receptor interactions with primary GC cells and macrophages in gallbladder tumors.

CONCLUSIONS

This study reveals a widespread reprogramming across multiple cell populations in GC progression, dissects the cellular heterogeneity and interactions in gallbladder TME, and provides potential therapeutic targets for GC.

摘要

背景

胆囊癌(GC)是一种恶性疾病,其特征为高度细胞异质性和预后不良。确定肿瘤内异质性和微环境(TME)可以为 GC 提供新的治疗策略。

方法

我们对五名患者的原发性和淋巴结转移性胆囊肿瘤及相邻正常组织进行了单细胞 RNA 测序。对单细胞的转录组图谱和基于配体-受体的细胞间通讯网络进行了表征。

结果

获得了 24887 个单细胞的转录组图谱,并将其特征化为 10 个细胞簇,包括上皮、神经内分泌肿瘤细胞、T&NK 细胞、B 细胞、RGS5+成纤维细胞、POSTN+成纤维细胞、PDGFRA+成纤维细胞、内皮细胞、髓样细胞和肥大细胞。不同类型的 GC 具有不同的上皮肿瘤亚群,鳞状细胞癌可与腺癌细胞区分开来。大量免疫细胞浸润到腺癌和鳞状细胞癌中,而非神经内分泌肿瘤中,基质细胞明显富集。GC 组织中存在 CD4+/FOXP3+T 调节细胞和 CD4+/CXCL13+辅助性 T 细胞,其具有更高的耗竭生物标志物,以及肿瘤相关巨噬细胞从 CCL20/CD163、CCL20/CD163 向 APOE+的动态谱系转变,提示 TME 中免疫细胞的免疫抑制和促进肿瘤的状态。两种不同的内皮细胞(KDR+和 ACKR1+),参与血管生成和淋巴管生成,与胆囊肿瘤中的原发性 GC 细胞和巨噬细胞表现出显著的配体-受体相互作用。

结论

本研究揭示了 GC 进展过程中多个细胞群体的广泛重编程,剖析了胆囊 TME 中的细胞异质性和相互作用,并为 GC 提供了潜在的治疗靶点。

https://cdn.ncbi.nlm.nih.gov/pmc/blobs/533b/8236117/63856410a097/CTM2-11-e462-g008.jpg

文献AI研究员

20分钟写一篇综述,助力文献阅读效率提升50倍。

立即体验

用中文搜PubMed

大模型驱动的PubMed中文搜索引擎

马上搜索

文档翻译

学术文献翻译模型,支持多种主流文档格式。

立即体验