Suppr超能文献

异常的 MCM10 SUMOylation 通过与食管鳞状细胞癌生存相关的遗传变异引起基因组不稳定性。

Aberrant MCM10 SUMOylation induces genomic instability mediated by a genetic variant associated with survival of esophageal squamous cell carcinoma.

机构信息

Department of Epidemiology and Biostatistics, Key Laboratory for Environment and Health, School of Public Health, Tongji Medical College, Huazhong University of Sciences and Technology, Wuhan, China.

Department of Urology, Tongji Hospital, Tongji Medical College, Huazhong University of Science and Technology, Wuhan, China.

出版信息

Clin Transl Med. 2021 Jun;11(6):e485. doi: 10.1002/ctm2.485.

Abstract

BACKGROUND

Esophageal squamous cell carcinoma (ESCC) is one of the common gastrointestinal malignancy with an inferior prognosis outcome. DNA replication licensing aberration induced by dysregulation of minichromosome maintenance proteins (MCMs) causes genomic instability and cancer metastasis. SUMOylation modification plays a pivotal role in regulation of genomic integrity, while its dysregulation fueled by preexisting germline variants in cancers remains poorly understood.

METHODS

Firstly, we conducted two-stage survival analysis consisting of an exome-wide association study in 904 ESCC samples and another independent 503 ESCC samples. Then, multipronged functional experiments were performed to illuminate the potential biological mechanisms underlying the promising variants, and MCM10 influences the ESCC progression. Finally, we tested the effects of MCM10 inhibitors on ESCC cells.

RESULTS

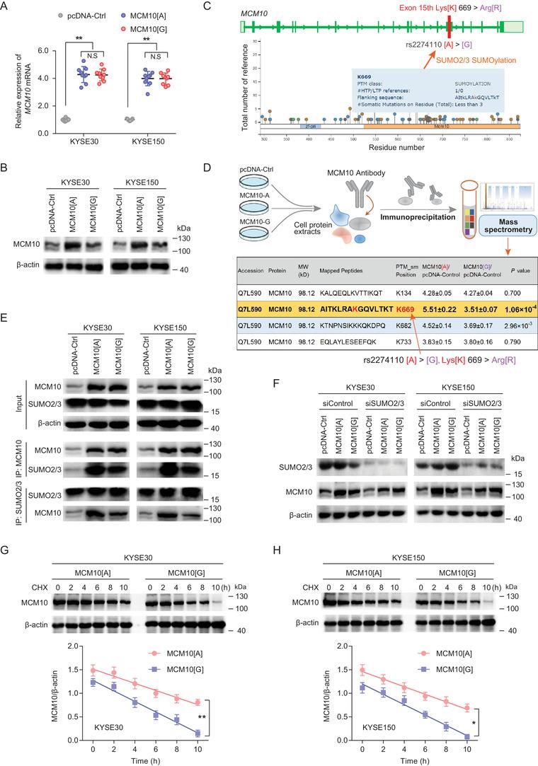
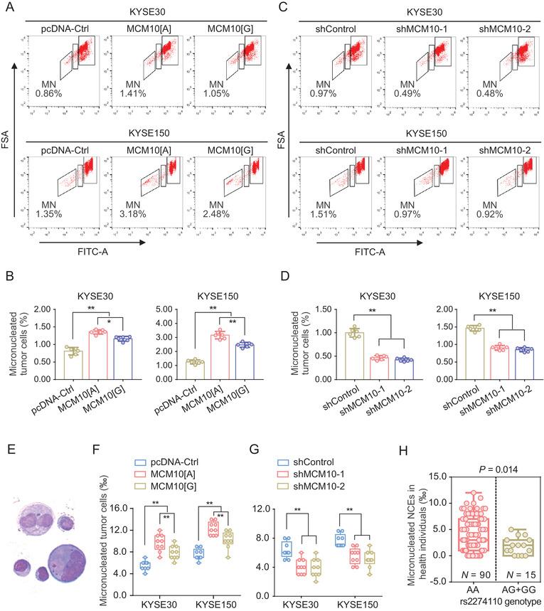
A germline variant rs2274110 located at the exon 15 of MCM10 was identified to be significantly associated with the prognosis of ESCC patients. Individuals carrying rs2274110-AA genotypes confer a poor survival (hazard ratio = 1.61, 95% confidence interval = 1.35-1.93, p = 1.35 × 10 ), compared with subjects carrying rs2274110-AG/GG genotypes. Furthermore, we interestingly found that the variant can increase SUMOylation levels at K669 site (Lys[K]699Arg[R]) of MCM10 protein mediated by SUMO2/3 enzymes, which resulted in an aberrant overexpression of MCM10. Mechanistically, aberrant overexpression of MCM10 facilitated the proliferation and metastasis abilities of ESCC cells in vitro and in vivo by inducing DNA over-replication and genomic instability, providing functional evidence to support our population finding that high expression of MCM10 is extensively presented in tumor tissues of ESCC and correlated with inferior survival outcomes of multiple cancer types, including ESCC. Finally, MCM10 inhibitors Suramin and its analogues were revealed to effectively block the metastasis of ESCC cells.

CONCLUSIONS

These findings not only demonstrate a potential biological mechanism between aberrant SUMOylation, genomic instability and cancer metastasis, but also provide a promising biomarker aiding in stratifying ESCC individuals with different prognosis, as well as a potential therapeutic target MCM10.

摘要

背景

食管鳞状细胞癌(ESCC)是常见的胃肠道恶性肿瘤之一,预后较差。微小染色体维持蛋白(MCMs)失调引起的 DNA 复制许可异常导致基因组不稳定和癌症转移。SUMOylation 修饰在调节基因组完整性方面发挥着关键作用,而其在癌症中由预先存在的种系变异引起的失调仍知之甚少。

方法

首先,我们进行了两阶段生存分析,包括 904 例 ESCC 样本的外显子全基因组关联研究和另一个独立的 503 例 ESCC 样本。然后,进行了多管齐下的功能实验,以阐明有希望的变异背后的潜在生物学机制,以及 MCM10 对 ESCC 进展的影响。最后,我们测试了 MCM10 抑制剂对 ESCC 细胞的影响。

结果

鉴定出位于 MCM10 外显子 15 的种系变异 rs2274110 与 ESCC 患者的预后显著相关。与携带 rs2274110-AG/GG 基因型的个体相比,携带 rs2274110-AA 基因型的个体预后较差(风险比=1.61,95%置信区间=1.35-1.93,p=1.35×10)。此外,我们有趣地发现,该变异可通过 SUMO2/3 酶增加 MCM10 蛋白 K669 位点(Lys[K]699Arg[R])的 SUMOylation 水平,导致 MCM10 的异常过表达。机制上,MCM10 的异常过表达通过诱导 DNA 过度复制和基因组不稳定,促进 ESCC 细胞在体外和体内的增殖和转移能力,为支持我们的人群发现提供了功能证据,即 MCM10 的高表达广泛存在于 ESCC 肿瘤组织中,并与多种癌症类型(包括 ESCC)的预后不良相关。最后,发现苏拉明及其类似物 MCM10 抑制剂可有效阻断 ESCC 细胞的转移。

结论

这些发现不仅证明了异常 SUMOylation、基因组不稳定性和癌症转移之间的潜在生物学机制,而且还提供了一个有前途的生物标志物,有助于对具有不同预后的 ESCC 个体进行分层,以及作为一个潜在的治疗靶点 MCM10。

https://cdn.ncbi.nlm.nih.gov/pmc/blobs/6fe7/8236122/d6b806a898f7/CTM2-11-e485-g007.jpg

文献AI研究员

20分钟写一篇综述,助力文献阅读效率提升50倍。

立即体验

用中文搜PubMed

大模型驱动的PubMed中文搜索引擎

马上搜索

文档翻译

学术文献翻译模型,支持多种主流文档格式。

立即体验