Suppr超能文献

类记忆分化增强 NK 细胞对黑色素瘤的反应。

Memory-like Differentiation Enhances NK Cell Responses to Melanoma.

机构信息

Division of Oncology, Department of Medicine, Washington University School of Medicine, Siteman Cancer Center, St. Louis, Missouri.

Section of Surgical Oncology, Department of Surgery, Washington University School of Medicine, Siteman Cancer Center, St. Louis, Missouri.

出版信息

Clin Cancer Res. 2021 Sep 1;27(17):4859-4869. doi: 10.1158/1078-0432.CCR-21-0851. Epub 2021 Jun 29.

Abstract

PURPOSE

Treatment of advanced melanoma is a clinical challenge. Natural killer (NK) cells are a promising cellular therapy for T cell-refractory cancers, but are frequently deficient or dysfunctional in patients with melanoma. Thus, new strategies are needed to enhance NK-cell antitumor responses. Cytokine-induced memory-like (ML) differentiation overcomes many barriers in the NK-cell therapeutics field, resulting in potent cytotoxicity and enhanced cytokine production against blood cancer targets. However, the preclinical activity of ML NK against solid tumors remains largely undefined.

EXPERIMENTAL DESIGN

Phenotypic and functional alterations of blood and advanced melanoma infiltrating NK cells were evaluated using mass cytometry. ML NK cells from healthy donors (HD) and patients with advanced melanoma were evaluated for their ability to produce IFNγ and kill melanoma targets and using a xenograft model.

RESULTS

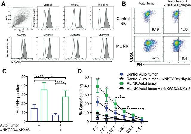
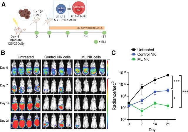
NK cells in advanced melanoma exhibited a decreased cytotoxic potential compared with blood NK cells. ML NK cells differentiated from HD and patients with advanced melanoma displayed enhanced IFNγ production and cytotoxicity against melanoma targets. This included ML differentiation enhancing melanoma patients' NK-cell responses against autologous targets. The ML NK-cell response against melanoma was partially dependent on the NKG2D- and NKp46-activating receptors. Furthermore, in xenograft NSG mouse models, human ML NK cells demonstrated superior control of melanoma, compared with conventional NK cells.

CONCLUSIONS

Blood NK cells from allogeneic HD or patients with advanced melanoma can be differentiated into ML NK cells for use as a novel immunotherapeutic treatment for advanced melanoma, which warrants testing in early-phase clinical trials.

摘要

目的

晚期黑色素瘤的治疗是临床面临的一大挑战。自然杀伤 (NK) 细胞是一种有前途的用于治疗 T 细胞难治性癌症的细胞疗法,但在黑色素瘤患者中常常存在 NK 细胞数量不足或功能障碍的情况。因此,需要新的策略来增强 NK 细胞的抗肿瘤反应。细胞因子诱导的记忆样 (ML) 分化克服了 NK 细胞治疗领域的许多障碍,导致对血液癌症靶标具有强大的细胞毒性和增强的细胞因子产生。然而,MLNK 对实体瘤的临床前活性在很大程度上仍未得到明确。

实验设计

使用质谱细胞术评估血液和晚期黑色素瘤浸润 NK 细胞的表型和功能改变。评估来自健康供体 (HD) 和晚期黑色素瘤患者的 MLNK 细胞产生 IFNγ 和杀伤黑色素瘤靶标的能力,使用异种移植模型。

结果

与血液 NK 细胞相比,晚期黑色素瘤中的 NK 细胞的细胞毒性潜力降低。从 HD 和晚期黑色素瘤患者中分化的 MLNK 细胞显示出增强的 IFNγ 产生和对黑色素瘤靶标的细胞毒性。这包括 ML 分化增强了黑色素瘤患者的 NK 细胞对自身靶标的反应。MLNK 细胞对黑色素瘤的反应部分依赖于 NKG2D 和 NKp46 激活受体。此外,在异种移植 NSG 小鼠模型中,与常规 NK 细胞相比,人 MLNK 细胞对黑色素瘤的控制效果更好。

结论

来自异体 HD 或晚期黑色素瘤患者的血液 NK 细胞可分化为 MLNK 细胞,用作晚期黑色素瘤的新型免疫治疗方法,值得在早期临床试验中进行测试。

https://cdn.ncbi.nlm.nih.gov/pmc/blobs/37d1/9401454/512cc16b924f/4859fig1.jpg

文献AI研究员

20分钟写一篇综述,助力文献阅读效率提升50倍。

立即体验

用中文搜PubMed

大模型驱动的PubMed中文搜索引擎

马上搜索

文档翻译

学术文献翻译模型,支持多种主流文档格式。

立即体验