Suppr超能文献

寨卡病毒劫持细胞外囊泡四跨膜蛋白途径进行细胞间传播。

Zika Virus Hijacks Extracellular Vesicle Tetraspanin Pathways for Cell-to-Cell Transmission.

作者信息

York Sara B, Sun Li, Cone Allaura S, Duke Leanne C, Cheerathodi Mujeeb R, Meckes David G

机构信息

Florida State Universitygrid.255986.5 College of Medicine, Department of Biomedical Sciences, Tallahassee, Florida, USA.

出版信息

mSphere. 2021 Jun 30;6(3):e0019221. doi: 10.1128/mSphere.00192-21.

Abstract

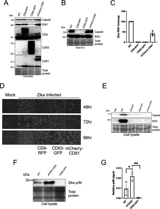
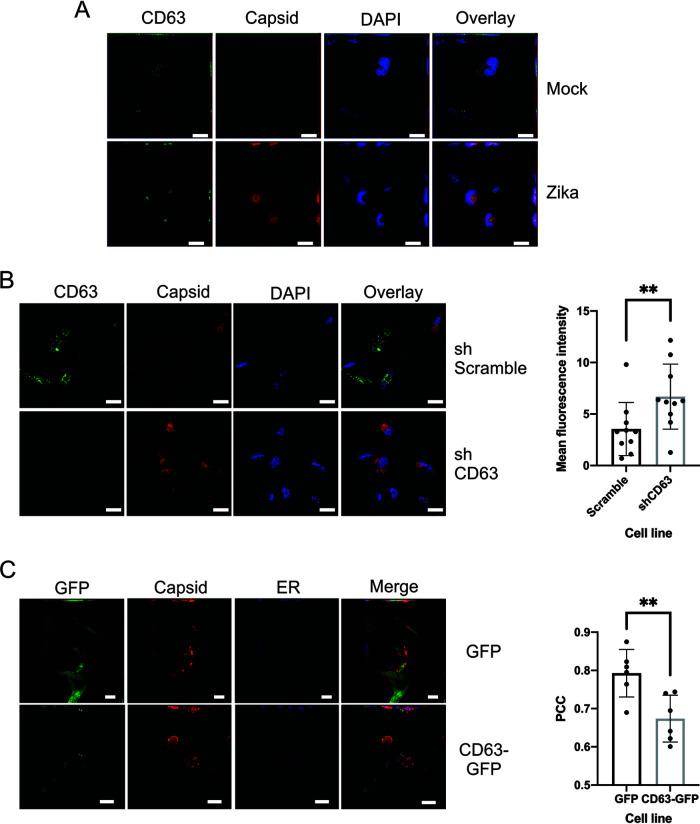
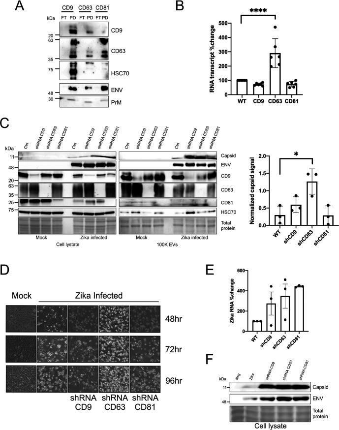
Extracellular vesicles (EVs) are membrane-encapsulated structures released by cells which carry signaling factors, proteins, and microRNAs that mediate intercellular communication. Accumulating evidence supports an important role of EVs in the progression of neurological conditions and both the spread and pathogenesis of infectious diseases. It has recently been demonstrated that EVs from hepatitis C virus (HCV)-infected individuals and cells contained replicative-competent viral RNA that was capable of infecting hepatocytes. Being a member of the same viral family, it is likely the Zika virus also hijacks EV pathways to package viral components and secrete vesicles that are infectious and potentially less immunogenic. As EVs have been shown to cross blood-brain and placental barriers, it is possible that Zika virus could usurp normal EV biology to gain access to the brain or developing fetus. Here, we demonstrate that Zika virus-infected cells secrete distinct EV subpopulations with specific viral protein profiles and infectious genomes. Zika virus infection resulted in the enhanced production of EVs with various sizes and densities compared to those released from noninfected cells. We also show that the EV-enriched tetraspanin CD63 regulates the release of EVs and Zika viral genomes and capsids following infection. Overall, these findings provide evidence for an alternative means of Zika virus transmission and demonstrate the role of EV biogenesis and trafficking proteins in the modulation of Zika virus infection and virion morphogenesis. Zika virus is a reemerging infectious disease that spread rapidly across the Caribbean and South America. Infection of pregnant women during the first trimester has been linked to microcephaly, a neurological condition where babies are born with smaller heads due to abnormal brain development. Babies born with microcephaly can develop convulsions and suffer disabilities as they age. Despite the significance of Zika virus, little is known about how the virus infects the fetus or causes disease. Extracellular vesicles (EVs) are membrane-encapsulated structures released by cells that are present in all biological fluids. EVs carry signaling factors, proteins, and microRNAs that mediate intercellular communication. EVs have been shown to be a means by which some viruses can alter cellular environments and cross previously unpassable cellular barriers. Thus, gaining a greater understanding of how Zika virus affects EV cargo may aid in the development of better diagnostics, targeted therapeutics, and/or prophylactic treatments.

摘要

细胞外囊泡(EVs)是细胞释放的膜包裹结构,携带介导细胞间通讯的信号因子、蛋白质和微小RNA。越来越多的证据支持细胞外囊泡在神经系统疾病进展以及传染病传播和发病机制中发挥重要作用。最近有研究表明,丙型肝炎病毒(HCV)感染个体和细胞释放的细胞外囊泡含有具有复制能力的病毒RNA,能够感染肝细胞。作为同一病毒家族的成员,寨卡病毒很可能也利用细胞外囊泡途径来包装病毒成分并分泌具有传染性且可能免疫原性较低的囊泡。由于细胞外囊泡已被证明可穿越血脑屏障和胎盘屏障,寨卡病毒有可能利用正常的细胞外囊泡生物学特性进入大脑或发育中的胎儿体内。在此,我们证明寨卡病毒感染的细胞会分泌具有特定病毒蛋白谱和感染性基因组的不同细胞外囊泡亚群。与未感染细胞释放的囊泡相比,寨卡病毒感染导致大小和密度各异的细胞外囊泡产量增加。我们还表明,富含细胞外囊泡的四跨膜蛋白CD63在感染后调节细胞外囊泡以及寨卡病毒基因组和衣壳的释放。总体而言,这些发现为寨卡病毒传播的另一种方式提供了证据,并证明了细胞外囊泡生物发生和运输蛋白在调节寨卡病毒感染和病毒粒子形态发生中的作用。寨卡病毒是一种再度出现的传染病,在加勒比地区和南美洲迅速传播。孕妇在孕早期感染与小头畸形有关,小头畸形是一种神经系统疾病,婴儿因大脑发育异常而出生时头部较小。患有小头畸形的婴儿随着年龄增长可能会出现惊厥并伴有残疾。尽管寨卡病毒很重要,但对于该病毒如何感染胎儿或引发疾病却知之甚少。细胞外囊泡(EVs)是细胞释放的膜包裹结构,存在于所有生物体液中。细胞外囊泡携带介导细胞间通讯的信号因子、蛋白质和微小RNA。细胞外囊泡已被证明是一些病毒改变细胞环境并穿越先前无法通过的细胞屏障的一种方式。因此,更深入了解寨卡病毒如何影响细胞外囊泡的货物可能有助于开发更好的诊断方法、靶向治疗药物和/或预防性治疗措施。

https://cdn.ncbi.nlm.nih.gov/pmc/blobs/961b/8265634/ef9632b96ee4/msphere.00192-21-f001.jpg

文献AI研究员

20分钟写一篇综述,助力文献阅读效率提升50倍。

立即体验

用中文搜PubMed

大模型驱动的PubMed中文搜索引擎

马上搜索

文档翻译

学术文献翻译模型,支持多种主流文档格式。

立即体验