Suppr超能文献

成纤维细胞生长因子 13 通过稳定微管来促进伤害性 DRG 神经元中的钠通道功能,并调节炎症性疼痛。

Fibroblast growth factor 13 stabilizes microtubules to promote Na channel function in nociceptive DRG neurons and modulates inflammatory pain.

机构信息

Department of Pharmacology, Hebei Medical University, Shijiazhuang 050017, China.

Department of Physiology, Hebei Medical University, Shijiazhuang 050017, China.

出版信息

J Adv Res. 2020 Dec 17;31:97-111. doi: 10.1016/j.jare.2020.12.009. eCollection 2021 Jul.

Abstract

INTRODUCTION

Fibroblast growth factor homologous factors (FHFs), among other fibroblast growth factors, are increasingly found to be important regulators of ion channel functions. Although FHFs have been link to several neuronal diseases and arrhythmia, its role in inflammatory pain still remains unclear.

OBJECTIVES

This study aimed to investigate the role and mechanism of FGF13 in inflammatory pain.

METHODS

conditional knockout mice were generated and CFA-induced chronic inflammatory pain model was established to measure the pain threshold. Immunostaining, western blot and quantitative real-time reverse transcription PCR (qRT-PCR) were performed to detect the expression of FGF13 in CFA-induced inflammatory pain. Whole-cell patch clamp recording was used to record the action potential firing properties and sodium currents of DRG neurons.

RESULTS

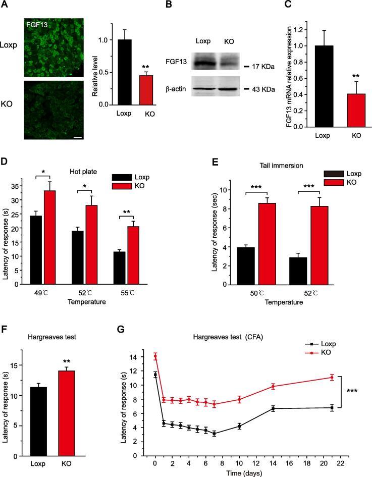
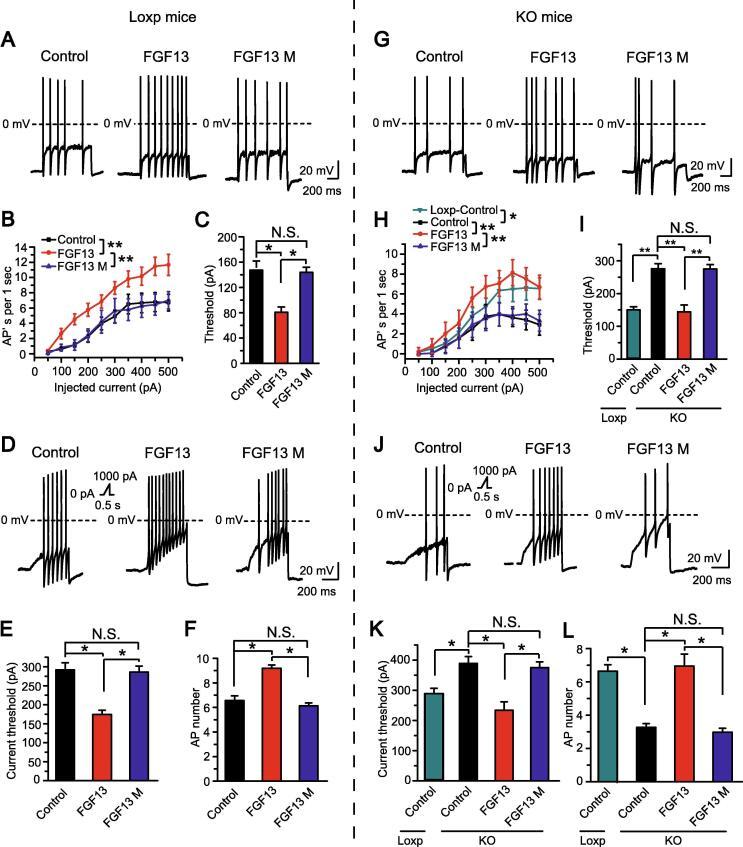
Conditional knockout of in dorsal root ganglion (DRG) neurons () led to attenuated pain responses induced by complete Freund's adjuvant (CFA). FGF13 was expressed predominantly in small-diameter DRG neurons. CFA treatment resulted in an increased expression of FGF13 proteins as well as an increased excitability in nociceptive DRG neurons which was inhibited when FGF13 was absent. The role of FGF13 in neuronal excitability of DRG was linked to its modulation of voltage-gated Na channels mediated by microtubules. Overexpression of FGF13, but not FGF13 mutant which lacks the ability to bind and stabilize microtubules, rescued the decreased neuronal excitability and Na current density in DRG neurons of mice.

CONCLUSION

This study revealed that FGF13 could stabilize microtubules to modulate sodium channel function in DRG neurons and modulate inflammatory pain. This study provides a novel mechanism for FGF13 modulation of sodium channel function and suggests that FGF13 might be a novel target for inflammatory pain treatment.

摘要

简介

成纤维细胞生长因子同源因子(FHFs)与其他成纤维细胞生长因子一起,越来越多地被发现是离子通道功能的重要调节剂。尽管 FHFs 与几种神经疾病和心律失常有关,但它在炎症性疼痛中的作用仍不清楚。

目的

本研究旨在探讨 FGF13 在炎症性疼痛中的作用和机制。

方法

生成条件性敲除小鼠,并建立 CFA 诱导的慢性炎症性疼痛模型,以测量疼痛阈值。免疫染色、western blot 和定量实时逆转录 PCR(qRT-PCR)用于检测 CFA 诱导的炎症性疼痛中 FGF13 的表达。全细胞膜片钳记录用于记录 DRG 神经元的动作电位发放特性和钠电流。

结果

背根神经节(DRG)神经元中 ()的条件性敲除导致完全弗氏佐剂(CFA)诱导的疼痛反应减弱。FGF13 主要在小直径 DRG 神经元中表达。CFA 处理导致 FGF13 蛋白表达增加,伤害性 DRG 神经元兴奋性增加,而当 FGF13 不存在时,这种兴奋性增加被抑制。FGF13 在 DRG 神经元兴奋性中的作用与其通过微管调节电压门控 Na 通道有关。FGF13 的过表达,但不是缺乏结合和稳定微管能力的 FGF13 突变体,可挽救 小鼠 DRG 神经元中降低的神经元兴奋性和 Na 电流密度。

结论

本研究揭示了 FGF13 可以稳定微管,调节 DRG 神经元中的钠通道功能,并调节炎症性疼痛。本研究为 FGF13 调节钠通道功能提供了一种新的机制,并表明 FGF13 可能是炎症性疼痛治疗的一个新靶点。

https://cdn.ncbi.nlm.nih.gov/pmc/blobs/fa39/8240113/7e5b4615b14b/ga1.jpg

文献AI研究员

20分钟写一篇综述,助力文献阅读效率提升50倍。

立即体验

用中文搜PubMed

大模型驱动的PubMed中文搜索引擎

马上搜索

文档翻译

学术文献翻译模型,支持多种主流文档格式。

立即体验