Suppr超能文献

癌相关成纤维细胞诱导的 M2 极化巨噬细胞通过纤溶酶原激活物抑制剂-1 途径促进肝细胞癌进展。

Cancer‑associated fibroblast‑induced M2‑polarized macrophages promote hepatocellular carcinoma progression via the plasminogen activator inhibitor‑1 pathway.

机构信息

Department of Digestive and Transplant Surgery, Tokushima University, Tokushima 770‑8503, Japan.

出版信息

Int J Oncol. 2021 Aug;59(2). doi: 10.3892/ijo.2021.5239. Epub 2021 Jul 1.

Abstract

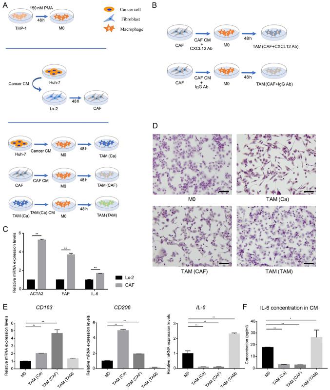
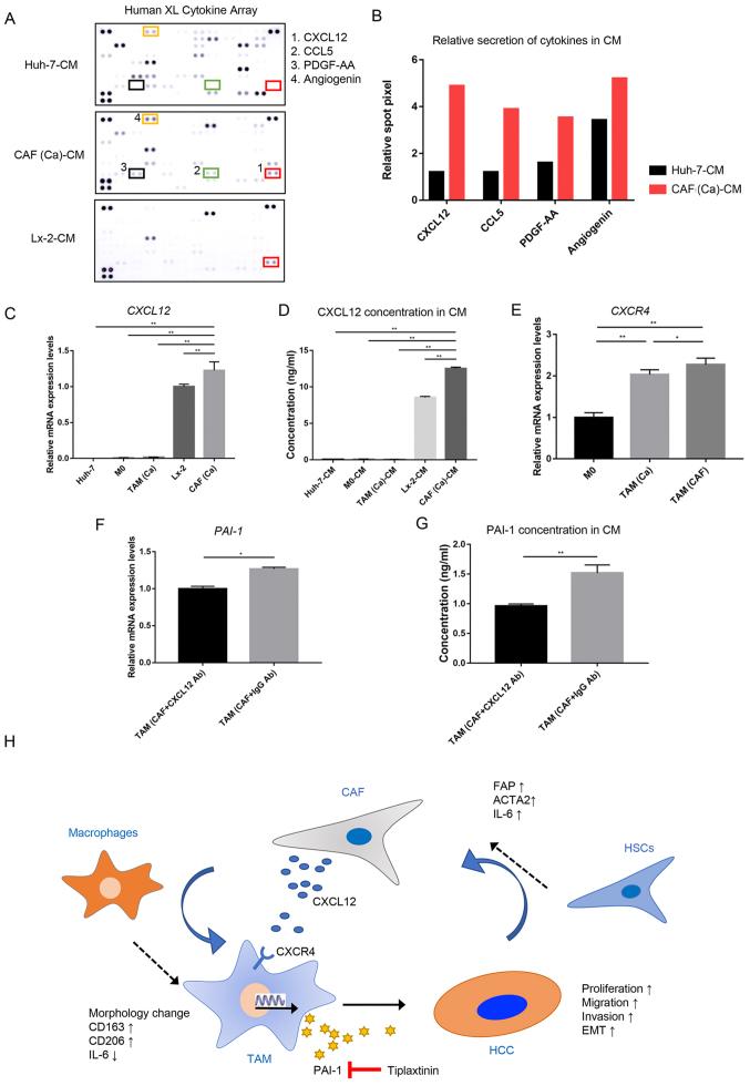
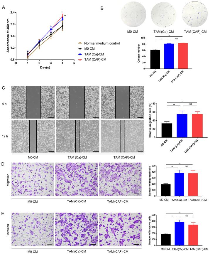
Targeting the tumor stroma is an important strategy in cancer treatment. Cancer‑associated fibroblasts (CAFs) and tumor‑associated macrophages (TAMs) are two main components in the tumor microenvironment (TME) in hepatocellular carcinoma (HCC), which can promote tumor progression. Plasminogen activator inhibitor‑1 (PAI‑1) upregulation in HCC is predictive of unfavorable tumor behavior and prognosis. However, the crosstalk between cancer cells, TAMs and CAFs, and the functions of PAI‑1 in HCC remain to be fully investigated. In the present study, macrophage polarization and key paracrine factors were assessed during their interactions with CAFs and cancer cells. Cell proliferation, wound healing and Transwell and Matrigel assays were used to investigate the malignant behavior of HCC cells . It was found that cancer cells and CAFs induced the M2 polarization of TAMs by upregulating the mRNA expression levels of CD163 and CD206, and downregulating IL‑6 mRNA expression and secretion in the macrophages. Both TAMs derived from cancer cells and CAFs promoted HCC cell proliferation and invasion. Furthermore, PAI‑1 expression was upregulated in TAMs after being stimulated with CAF‑conditioned medium and promoted the malignant behavior of the HCC cells by mediating epithelial‑mesenchymal transition. CAFs were the main producer of C‑X‑C motif chemokine ligand 12 (CXCL12) in the TME and CXCL12 contributed to the induction of PAI‑1 secretion in TAMs. In conclusion, the results of the present study suggested that CAFs promoted the M2 polarization of macrophages and induced PAI‑1 secretion via CXCL12. Furthermore, it was found that PAI‑1 produced by the TAMs enhanced the malignant behavior of the HCC cells. Therefore, these factors may be targets for inhibiting the crosstalk between tumor cells, CAFs and TAMs.

摘要

靶向肿瘤基质是癌症治疗的重要策略。癌症相关成纤维细胞 (CAFs) 和肿瘤相关巨噬细胞 (TAMs) 是肝癌 (HCC) 肿瘤微环境 (TME) 的两个主要组成部分,可促进肿瘤进展。纤溶酶原激活物抑制剂-1 (PAI-1) 在 HCC 中的上调预示着肿瘤不良行为和预后不佳。然而,癌细胞、TAMs 和 CAFs 之间的串扰以及 PAI-1 在 HCC 中的功能仍有待充分研究。在本研究中,评估了巨噬细胞极化和关键旁分泌因子在与 CAFs 和癌细胞相互作用过程中的变化。使用细胞增殖、划痕愈合和 Transwell 及 Matrigel 测定法研究 HCC 细胞的恶性行为。结果发现,癌细胞和 CAFs 通过上调巨噬细胞中 CD163 和 CD206 的 mRNA 表达水平,下调 IL-6 mRNA 表达和分泌,诱导 TAMs 向 M2 极化。源自癌细胞和 CAFs 的 TAMs 均促进 HCC 细胞增殖和侵袭。此外,CAF 条件培养基刺激后 TAMs 中 PAI-1 表达上调,并通过介导上皮-间充质转化促进 HCC 细胞的恶性行为。CAFs 是 TME 中 C-X-C 基序趋化因子配体 12 (CXCL12) 的主要产生者,而 CXCL12 有助于诱导 TAMs 中 PAI-1 的分泌。综上所述,本研究结果表明,CAFs 通过 CXCL12 促进巨噬细胞的 M2 极化,并诱导 PAI-1 分泌。此外,发现 TAMs 产生的 PAI-1 增强了 HCC 细胞的恶性行为。因此,这些因素可能是抑制肿瘤细胞、CAFs 和 TAMs 之间串扰的靶点。

https://cdn.ncbi.nlm.nih.gov/pmc/blobs/9c49/8253588/25e66a781638/IJO-59-02-05239-g00.jpg

文献AI研究员

20分钟写一篇综述,助力文献阅读效率提升50倍。

立即体验

用中文搜PubMed

大模型驱动的PubMed中文搜索引擎

马上搜索

文档翻译

学术文献翻译模型,支持多种主流文档格式。

立即体验