Suppr超能文献

分子氢通过上调抗凋亡途径减轻 N-甲基-N-亚硝脲诱导的角膜内皮损伤。

Molecular Hydrogen Attenuated N-methyl-N-Nitrosourea Induced Corneal Endothelial Injury by Upregulating Anti-Apoptotic Pathway.

机构信息

Medical School of Chinese PLA, Beijing, China.

Department of Ophthalmology, The Third Medical Center, Chinese PLA General Hospital, Beijing, China.

出版信息

Invest Ophthalmol Vis Sci. 2021 Jul 1;62(9):2. doi: 10.1167/iovs.62.9.2.

Abstract

PURPOSE

Previous work by our group has demonstrated the value of N-methyl-N-nitrosourea (MNU)-induced corneal endothelial decompensation in animal models. The aim of this study was to investigate the effect of molecular hydrogen (H2) on MNU-induced corneal endothelial cell (CEC) injury and the underlying mechanism.

METHODS

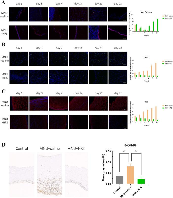
MNU-induced animal models of CEC injury were washed with hydrogen-rich saline (HRS) for 14 days. Immunofluorescence staining, immunohistochemical staining, and corneal endothelial assessment were applied to determine architectural and cellular changes on the corneal endothelium following HRS treatment. MNU-induced cell models of CEC injury were co-cultured with H2. The effect of H2 was examined using morphological and functional assays.

RESULTS

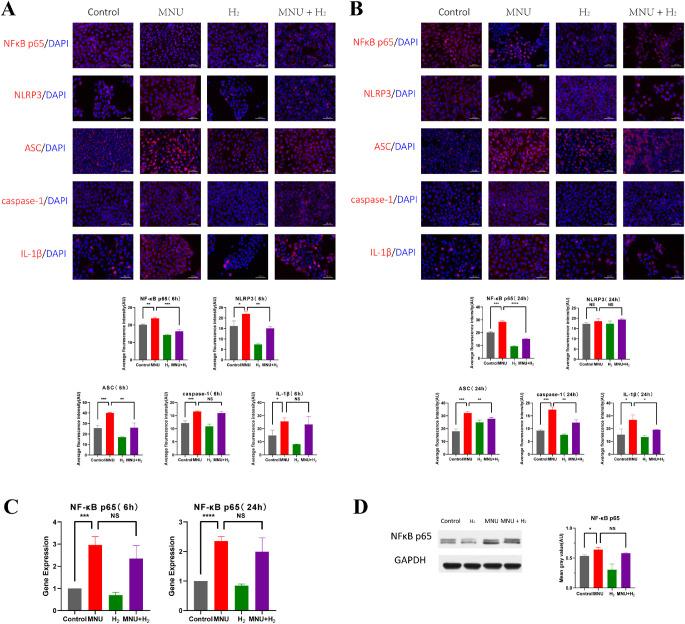
It was shown that MNU could inhibit the proliferation and specific physiological functions of CECs by increasing apoptosis and decreasing the expression of ZO-1 and Na+/K+-ATPase, whereas H2 improved the proliferation and physiological function of CECs by anti-apoptosis. Cell experiments further confirmed that H2 could reverse MNU damage to CECs by decreasing oxidative stress injury, interfering with the NF-κB/NLRP3 pathway and the FOXO3a/p53/p21 pathway.

CONCLUSIONS

This study suggests that topical application of H2 could protect CECs against corneal damage factors through anti-apoptotic effect, reduce the incidence and severity of corneal endothelial decompensation, and maintain corneal transparency.

摘要

目的

本研究旨在探讨氢气(H2)对亚硝基甲基脲(MNU)诱导的角膜内皮细胞(CEC)损伤的影响及其作用机制。本课题组前期研究表明,MNU 诱导的角膜内皮失代偿动物模型具有重要的研究价值。

方法

采用富含氢气的生理盐水(HRS)冲洗 MNU 诱导的 CEC 损伤动物模型 14 天。采用免疫荧光染色、免疫组织化学染色和角膜内皮评估来确定 HRS 处理后角膜内皮的结构和细胞变化。将 MNU 诱导的 CEC 损伤细胞模型与 H2 共培养,通过形态学和功能检测来观察 H2 的作用。

结果

结果表明,MNU 通过增加细胞凋亡、降低 ZO-1 和 Na+/K+-ATP 酶的表达来抑制 CEC 的增殖和特定的生理功能,而 H2 通过抗细胞凋亡来改善 CEC 的增殖和生理功能。细胞实验进一步证实,H2 通过减少氧化应激损伤、干扰 NF-κB/NLRP3 通路和 FOXO3a/p53/p21 通路,逆转了 MNU 对 CEC 的损伤。

结论

本研究表明,局部应用 H2 通过抗细胞凋亡作用可保护 CEC 免受角膜损伤因素的影响,降低角膜内皮失代偿的发生率和严重程度,维持角膜透明性。

https://cdn.ncbi.nlm.nih.gov/pmc/blobs/25e2/8267183/e3a2d187adf2/iovs-62-9-2-f001.jpg

文献AI研究员

20分钟写一篇综述,助力文献阅读效率提升50倍。

立即体验

用中文搜PubMed

大模型驱动的PubMed中文搜索引擎

马上搜索

文档翻译

学术文献翻译模型,支持多种主流文档格式。

立即体验