Suppr超能文献

通过干扰 GA 和 ABA 途径的淀粉代谢来负调控水稻早期幼苗发育。

Negatively Regulates Early Rice Seedling Development by Interfering with Starch Metabolism via the GA and Pathways.

机构信息

State Key Laboratory of Hybrid Rice, College of Life Sciences, Wuhan University, Wuhan 430072, China.

出版信息

Int J Mol Sci. 2021 Jun 20;22(12):6605. doi: 10.3390/ijms22126605.

Abstract

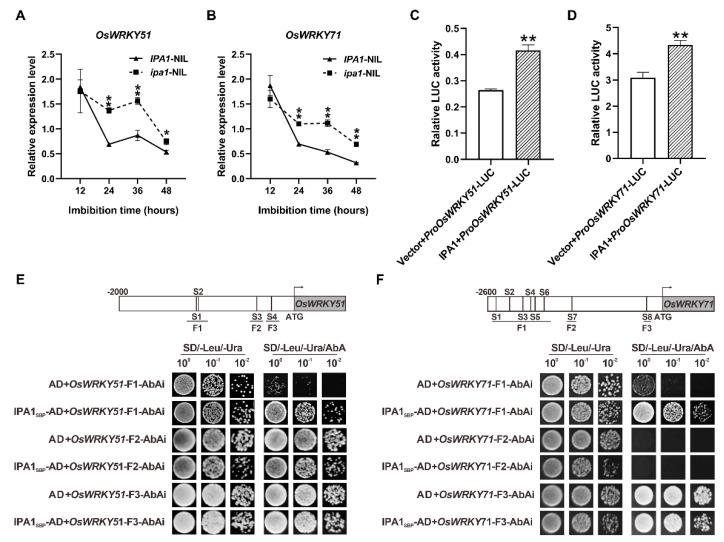
encodes SQUAMOSA PROMOTER BINDING PROTEIN-LIKE 14 (SPL14) with a pleiotropic effect on regulating rice development and biotic stress responses. To investigate the role of in early seedling development, we developed a pair of /-NILs and found that seed germination and early seedling growth were retarded in the -NIL. Analysis of the soluble sugar content, activity of amylase, and expression of the -amylase genes revealed that the starch metabolism was weakened in the -NIL germinating seeds. Additionally, the content of bioactive gibberellin (GA) was significantly lower than that in the -NIL seeds at 48 h of imbibition. Meanwhile, the expression of GA synthesis-related gene was downregulated, whereas the expression of GA inactivation-related genes was upregulated in -NIL seeds. In addition, the expression of and was significantly upregulated in -NIL seeds. Using transient dual-luciferase and yeast one-hybrid assays, IPA1 was found to directly activate the expression of and , which would interfere with the binding affinity of GA-induced transcription factor OsGAMYB to inhibit the expression of -amylase genes. In summary, our results suggest that negatively regulates seed germination and early seedling growth by interfering with starch metabolism via the GA and pathways.

摘要

编码 SQUAMOSA PROMOTER BINDING PROTEIN-LIKE 14(SPL14),具有调节水稻发育和生物胁迫反应的多效性。为了研究 在早期幼苗发育中的作用,我们开发了一对 /-NILs,并发现 -NIL 中的种子发芽和早期幼苗生长受到抑制。分析可溶性糖含量、淀粉酶活性和 -淀粉酶基因的表达表明,-NIL 萌发种子中的淀粉代谢减弱。此外,在吸水 48 小时时,-NIL 种子中的生物活性赤霉素(GA)含量明显低于 -NIL 种子。同时,GA 合成相关基因 的表达下调,而 GA 失活相关基因的表达上调。此外,-NIL 种子中 和 的表达明显上调。通过瞬时双荧光素酶和酵母单杂交测定,发现 IPA1 可直接激活 和 的表达,从而干扰 GA 诱导的转录因子 OsGAMYB 与抑制 -淀粉酶基因表达的结合亲和力。总之,我们的结果表明,通过干扰 GA 和 途径的淀粉代谢,负调控种子萌发和早期幼苗生长。

https://cdn.ncbi.nlm.nih.gov/pmc/blobs/6846/8234402/aa713929c7c4/ijms-22-06605-g001.jpg

文献AI研究员

20分钟写一篇综述,助力文献阅读效率提升50倍。

立即体验

用中文搜PubMed

大模型驱动的PubMed中文搜索引擎

马上搜索

文档翻译

学术文献翻译模型,支持多种主流文档格式。

立即体验