Suppr超能文献

抑制氧化应激以及ALOX12和NF-κB信号通路有助于黄芩苷对四氯化碳诱导的急性肝损伤的保护作用。

Inhibition of Oxidative Stress and ALOX12 and NF-κB Pathways Contribute to the Protective Effect of Baicalein on Carbon Tetrachloride-Induced Acute Liver Injury.

作者信息

Dai Chongshan, Li Hui, Wang Yang, Tang Shusheng, Velkov Tony, Shen Jianzhong

机构信息

College of Veterinary Medicine, China Agricultural University, No. 2 Yuanmingyuan West Road, Beijing 100193, China.

Beijing Key Laboratory of Detection Technology for Animal-Derived Food Safety, College of Veterinary Medicine, China Agricultural University, Beijing 100193, China.

出版信息

Antioxidants (Basel). 2021 Jun 18;10(6):976. doi: 10.3390/antiox10060976.

Abstract

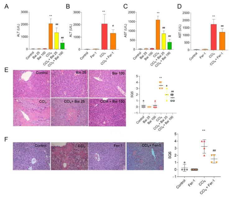
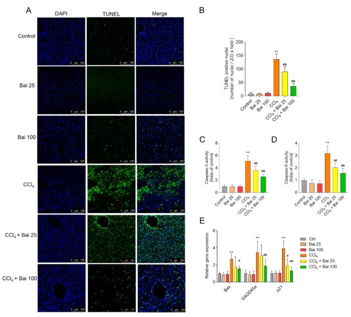
This study investigates the protective effect of baicalein on carbon tetrachloride (CCl)-induced acute liver injury and the underlying molecular mechanisms. Mice were orally administrated baicalein at 25 and 100 mg/kg/day for 7 consecutive days or ferrostatin-1 (Fer-1) at 10 mg/kg was i.p. injected in mice at 2 and 24 h prior to CCl injection or the vehicle. Our results showed that baicalein or Fer-1 supplementation significantly attenuated CCl exposure-induced elevations of serum alanine aminotransferase and aspartate aminotransferase, and malondialdehyde levels in the liver tissues and unregulated glutathione levels. Baicalein treatment inhibited the nuclear factor kappa-B (NF-κB) pathway, activated the erythroid 2-related factor 2 (Nrf2)/heme oxygenase 1 (HO-1) pathway in liver tissues, and markedly improved CCl-induced apoptosis, inflammation and ferroptosis in liver tissues exposed with CCl. In vitro, baicalein treatment improved CCl -induced decreases of cell viabilities and knockdown of and arachidonate 12-lipoxygenase () genes partly abolished the protective effect of baicalein on CCl -induced cytotoxicity in HepG2 cells. In conclusion, our results reveal that baicalein supplementation ameliorates CCl-induced acute liver injury in mice by upregulating the antioxidant defense pathways and downregulating oxidative stress, apoptosis, inflammation and ferroptosis, which involved the activation of Nrf2 pathway and the inhibition of ALOX12 and NF-κB pathways.

摘要

本研究探讨黄芩苷对四氯化碳(CCl)诱导的急性肝损伤的保护作用及其潜在的分子机制。将小鼠连续7天口服给予25和100 mg/kg/天的黄芩苷,或在注射CCl或溶剂前2小时和24小时腹腔注射10 mg/kg的铁死亡抑制剂-1(Fer-1)。我们的结果表明,补充黄芩苷或Fer-1可显著减轻CCl暴露诱导的血清丙氨酸氨基转移酶和天冬氨酸氨基转移酶升高,以及肝组织中丙二醛水平和未调节的谷胱甘肽水平。黄芩苷治疗抑制了肝组织中的核因子κB(NF-κB)途径,激活了红细胞2相关因子2(Nrf2)/血红素加氧酶1(HO-1)途径,并显著改善了CCl诱导的肝组织凋亡、炎症和铁死亡。在体外,黄芩苷治疗改善了CCl诱导的细胞活力下降,敲低花生四烯酸12-脂氧合酶()基因部分消除了黄芩苷对CCl诱导的HepG2细胞毒性的保护作用。总之,我们的结果表明,补充黄芩苷可通过上调抗氧化防御途径和下调氧化应激、凋亡、炎症和铁死亡来改善CCl诱导的小鼠急性肝损伤,这涉及Nrf2途径的激活以及ALOX12和NF-κB途径的抑制。

https://cdn.ncbi.nlm.nih.gov/pmc/blobs/edbe/8235740/73aa61e615ff/antioxidants-10-00976-g001.jpg

文献AI研究员

20分钟写一篇综述,助力文献阅读效率提升50倍。

立即体验

用中文搜PubMed

大模型驱动的PubMed中文搜索引擎

马上搜索

文档翻译

学术文献翻译模型,支持多种主流文档格式。

立即体验