Suppr超能文献

在人细胞内质网膜中假定的mRNA受体耗竭后进行定量蛋白质组学和差异蛋白质丰度分析,揭示了mRNA靶向内质网的新方面。

Quantitative Proteomics and Differential Protein Abundance Analysis after Depletion of Putative mRNA Receptors in the ER Membrane of Human Cells Identifies Novel Aspects of mRNA Targeting to the ER.

作者信息

Bhadra Pratiti, Schorr Stefan, Lerner Monika, Nguyen Duy, Dudek Johanna, Förster Friedrich, Helms Volkhard, Lang Sven, Zimmermann Richard

机构信息

Center for Bioinformatics, Saarland Informatics Campus, Saarland University, 66041 Saarbrücken, Germany.

Medical Biochemistry and Molecular Biology, Saarland University, 66421 Homburg, Germany.

出版信息

Molecules. 2021 Jun 11;26(12):3591. doi: 10.3390/molecules26123591.

Abstract

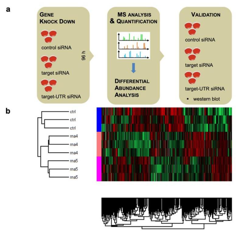
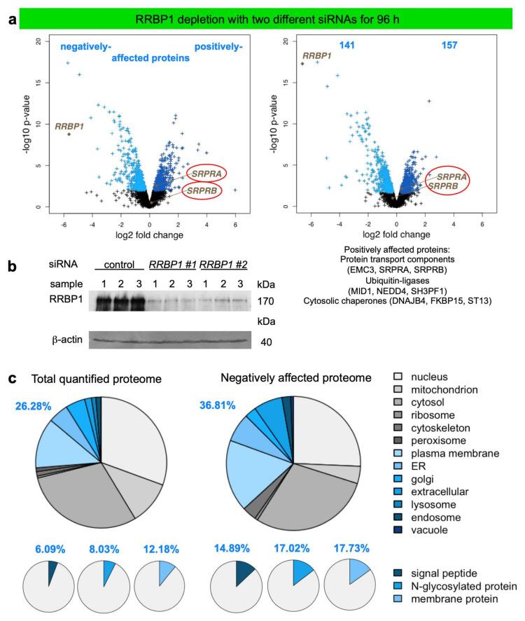
In human cells, one-third of all polypeptides enter the secretory pathway at the endoplasmic reticulum (ER). The specificity and efficiency of this process are guaranteed by targeting of mRNAs and/or polypeptides to the ER membrane. Cytosolic SRP and its receptor in the ER membrane facilitate the cotranslational targeting of most ribosome-nascent precursor polypeptide chain (RNC) complexes together with the respective mRNAs to the Sec61 complex in the ER membrane. Alternatively, fully synthesized precursor polypeptides are targeted to the ER membrane post-translationally by either the TRC, SND, or PEX19/3 pathway. Furthermore, there is targeting of mRNAs to the ER membrane, which does not involve SRP but involves mRNA- or RNC-binding proteins on the ER surface, such as RRBP1 or KTN1. Traditionally, the targeting reactions were studied in cell-free or cellular assays, which focus on a single precursor polypeptide and allow the conclusion of whether a certain precursor can use a certain pathway. Recently, cellular approaches such as proximity-based ribosome profiling or quantitative proteomics were employed to address the question of which precursors use certain pathways under physiological conditions. Here, we combined siRNA-mediated depletion of putative mRNA receptors in HeLa cells with label-free quantitative proteomics and differential protein abundance analysis to characterize RRBP1- or KTN1-involving precursors and to identify possible genetic interactions between the various targeting pathways. Furthermore, we discuss the possible implications on the so-called TIGER domains and critically discuss the pros and cons of this experimental approach.

摘要

在人类细胞中,所有多肽的三分之一在内质网(ER)进入分泌途径。该过程的特异性和效率通过将mRNA和/或多肽靶向内质网膜来保证。胞质中的信号识别颗粒(SRP)及其在内质网膜中的受体促进了大多数核糖体 - 新生前体多肽链(RNC)复合物与各自的mRNA共翻译靶向内质网膜中的Sec61复合物。另外,完全合成的前体多肽通过TRC、SND或PEX19/3途径在翻译后靶向内质网膜。此外,存在mRNA靶向内质网膜的情况,这不涉及SRP,但涉及内质网表面的mRNA或RNC结合蛋白,如RRBP1或KTN1。传统上,靶向反应是在无细胞或细胞分析中进行研究的,这些分析聚焦于单个前体多肽,并能得出某个前体是否可以使用某一途径的结论。最近,诸如基于邻近性的核糖体谱分析或定量蛋白质组学等细胞方法被用于解决在生理条件下哪些前体使用特定途径的问题。在这里,我们将siRNA介导的HeLa细胞中假定的mRNA受体的消耗与无标记定量蛋白质组学和差异蛋白质丰度分析相结合,以表征涉及RRBP1或KTN1的前体,并识别各种靶向途径之间可能的遗传相互作用。此外,我们讨论了对所谓的TIGER结构域的可能影响,并批判性地讨论了这种实验方法的优缺点。

https://cdn.ncbi.nlm.nih.gov/pmc/blobs/2932/8230838/147ebce2923c/molecules-26-03591-g001.jpg

文献AI研究员

20分钟写一篇综述,助力文献阅读效率提升50倍。

立即体验

用中文搜PubMed

大模型驱动的PubMed中文搜索引擎

马上搜索

文档翻译

学术文献翻译模型,支持多种主流文档格式。

立即体验