Suppr超能文献

自噬、细胞凋亡、未折叠蛋白反应与特发性肺纤维化的肺功能。

Autophagy, Apoptosis, the Unfolded Protein Response, and Lung Function in Idiopathic Pulmonary Fibrosis.

机构信息

Center for Translational Medicine, Division of Pulmonary, Allergy and Critical Care Medicine, Jane & Leonard Korman Respiratory Institute, Sidney Kimmel Medical College, Thomas Jefferson University, Philadelphia, PA 19107, USA.

Department of Human Anatomy and Cell Science, Max Rady College of Medicine, Rady Faculty of Health Sciences, University of Manitoba, Winnipeg, MB R3E 3P4, Canada.

出版信息

Cells. 2021 Jun 30;10(7):1642. doi: 10.3390/cells10071642.

Abstract

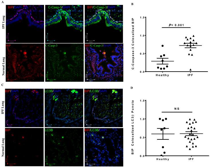
Autophagy, apoptosis, and the unfolded protein response (UPR) are fundamental biological processes essential for manifold cellular functions in health and disease. Idiopathic pulmonary fibrosis (IPF) is a progressive and lethal pulmonary disorder associated with aging that has limited therapies, reflecting our incomplete understanding. We conducted an observational study linking molecular markers of cell stress response pathways (UPR: BiP, XBP1; apoptosis: cleaved caspase-3; autophagy: LC3β) in lung tissues from IPF patients and correlated the expression of these protein markers to each subject's lung function measures. We hypothesized that changes in lung tissue expression of apoptosis, autophagy, and UPR markers correlate with lung function deficits in IPF. The cell stress markers BiP, XBP1, LC3β puncta, and cleaved caspase-3 were found to be elevated in IPF lungs compared to non-IPF lungs, and, further, BiP and cleaved caspase-3 co-localized in IPF lungs. Considering lung function independently, we observed that increased XBP1, BiP, and cleaved caspase-3 were each associated with reduced lung function (FEV1, FVC, TLC, RV). However, increased lung tissue expression of LC3β puncta was significantly associated with increased diffusion capacity (DLCO), an indicator of alveolar-capillary membrane function. Similarly, the co-localization of UPR (XBP1, BiP) and autophagy (LC3β puncta) markers was positively correlated with increased lung function (FEV1, FVC, TLC, DLCO). However, the presence of LC3β puncta can indicate either autophagy flux inhibition or activation. While the nature of our observational cross-sectional study design does not allow conclusions regarding causal links between increased expression of these cell stress markers, lung fibrosis, and lung function decline, it does provide some insights that are hypothesis-generating and suggests that within the milieu of active UPR, changes in autophagy flux may play an important role in determining lung function. Further research is necessary to investigate the mechanisms linking UPR and autophagy in IPF and how an imbalance in these cell stress pathways can lead to progressive fibrosis and loss of lung function. We conclude by presenting five testable hypotheses that build on the research presented here. Such an understanding could eventually lead to the development of much-needed therapies for IPF.

摘要

自噬、细胞凋亡和未折叠蛋白反应(UPR)是健康和疾病中多种细胞功能所必需的基本生物学过程。特发性肺纤维化(IPF)是一种与年龄相关的进行性和致命性肺疾病,其治疗方法有限,这反映了我们对其认识的不足。我们进行了一项观察性研究,将细胞应激反应途径的分子标志物(UPR:BiP、XBP1;细胞凋亡:cleaved caspase-3;自噬:LC3β)与 IPF 患者的肺组织联系起来,并将这些蛋白标志物的表达与每个受试者的肺功能测量结果相关联。我们假设 IPF 中肺组织细胞应激标志物的表达变化与肺功能缺陷相关。与非 IPF 肺组织相比,IPF 肺组织中发现细胞应激标志物 BiP、XBP1、LC3β斑点和 cleaved caspase-3 的表达升高,并且 BiP 和 cleaved caspase-3 在 IPF 肺组织中发生共定位。考虑到肺功能的独立性,我们观察到增加的 XBP1、BiP 和 cleaved caspase-3 均与肺功能降低(FEV1、FVC、TLC、RV)相关。然而,肺组织 LC3β斑点的增加与扩散能力(DLCO)的增加显著相关,DLCO 是肺泡毛细血管膜功能的指标。同样,UPR(XBP1、BiP)和自噬(LC3β斑点)标志物的共定位与肺功能的增加(FEV1、FVC、TLC、DLCO)呈正相关。然而,LC3β斑点的存在既可以表明自噬流的抑制,也可以表明自噬流的激活。尽管我们的观察性横断面研究设计的性质不允许对这些细胞应激标志物的表达增加、肺纤维化和肺功能下降之间的因果关系做出结论,但它确实提供了一些有启发性的见解,并表明在活跃的 UPR 环境中,自噬流的变化可能在决定肺功能方面发挥重要作用。需要进一步研究来探讨 IPF 中 UPR 和自噬之间的联系机制,以及这些细胞应激途径的失衡如何导致进行性纤维化和肺功能丧失。我们最后提出了五个可检验的假设,这些假设建立在本研究的基础上。这种理解最终可能会导致为 IPF 开发急需的治疗方法。

https://cdn.ncbi.nlm.nih.gov/pmc/blobs/570e/8307368/2dedbebc89fe/cells-10-01642-g001a.jpg

文献AI研究员

20分钟写一篇综述,助力文献阅读效率提升50倍。

立即体验

用中文搜PubMed

大模型驱动的PubMed中文搜索引擎

马上搜索

文档翻译

学术文献翻译模型,支持多种主流文档格式。

立即体验