Suppr超能文献

伴侣蛋白钙网织蛋白和 ERP57 在恢复突变 HERG-A561V 蛋白运输中的作用及机制。

Role and mechanism of chaperones calreticulin and ERP57 in restoring trafficking to mutant HERG‑A561V protein.

机构信息

School of Medicine, Ningbo University, Ningbo, Zhejiang 315211, P.R. China.

Department of Cardiology, Lihuili Hospital, Ningbo University, Ningbo, Zhejiang 315100, P.R. China.

出版信息

Int J Mol Med. 2021 Aug;48(2). doi: 10.3892/ijmm.2021.4992. Epub 2021 Jul 2.

Abstract

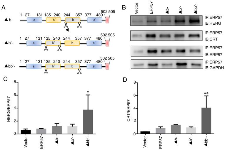
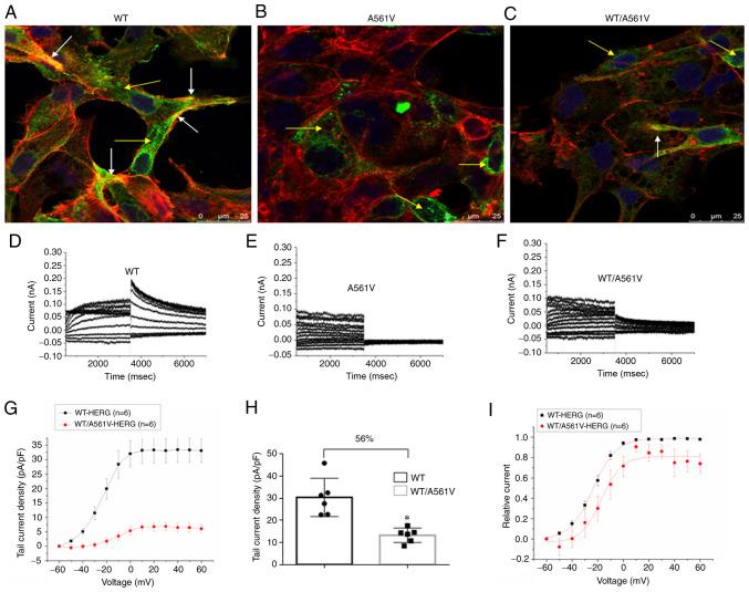
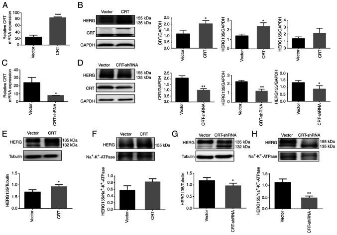
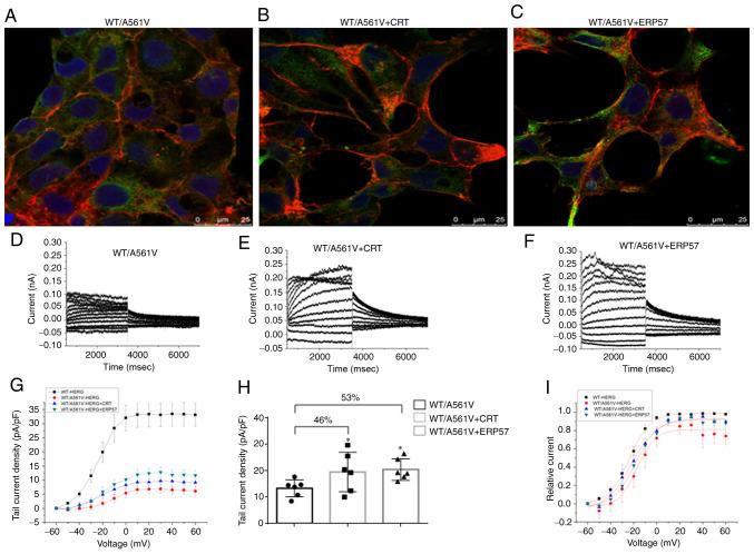
Long QT syndrome type 2 is caused by a mutation in the human‑ether‑a‑go‑go‑related gene (HERG) gene encoding the rapidly activating delayed rectifier K‑current. HERG is a key cell membrane glycoprotein; however, whether the maturation process of HERG protein involves key molecules derived from the calnexin (CNX)/calreticulin (CRT) cycle and how these molecules work remains unknown. Using western blotting, the present study screened the key molecules CNX/CRT/endoplasmic reticulum protein 57 (ERP57) involved in this cycle, and it was revealed that the protein expression levels of CNX/CRT/ERP57 in wild‑type (WT)/A561V cells were increased compared with those in WT cells (n=3; P<0.05). Additionally, a co‑immunoprecipitation experiment was used to reveal that the ability of CNX/ERP57/CRT to interact with HERG was significantly increased in A561V and WT/A561V cells (n=3; P<0.05). A plasmid lacking the bb' domain of ERP57 was constructed and it was demonstrated that the key site of ERP57 binding to CRT and immature HERG protein is the bb' domain. The whole‑cell patch‑clamp technique detected that the tail current density increased by 46% following overexpression of CRT and by 53% following overexpression of ERP57 in WT/A561V cells. Overexpression of CRT and ERP57 could increased HERG protein levels on the membrane detected by confocal imaging. Furthermore, overexpression of ERP57 and CRT proteins could restore the HERG‑A561V mutant protein trafficking process and rescue the dominant‑negative suppression of WT. Overall, ERP57/CRT served a crucial role in the HERG‑A561V mutant protein trafficking deficiency and degradation process.

摘要

长 QT 综合征 2 型是由编码快速激活延迟整流钾电流的人醚-a-去-go-相关基因(HERG)基因突变引起的。HERG 是一种关键的细胞膜糖蛋白;然而,HERG 蛋白的成熟过程是否涉及来自钙网蛋白(CNX)/钙调蛋白(CRT)循环的关键分子,以及这些分子如何发挥作用尚不清楚。本研究通过 Western blot 筛选了该循环中涉及的关键分子 CNX/CRT/内质网蛋白 57(ERP57),结果显示野生型(WT)/A561V 细胞中 CNX/CRT/ERP57 的蛋白表达水平较 WT 细胞增加(n=3;P<0.05)。此外,通过共免疫沉淀实验揭示,A561V 和 WT/A561V 细胞中 CNX/ERP57/CRT 与 HERG 相互作用的能力显著增强(n=3;P<0.05)。构建了缺失 ERP57 bb'结构域的质粒,并证实了 CRT 和不成熟 HERG 蛋白与 ERP57 结合的关键位点是 bb'结构域。全细胞膜片钳技术检测到 CRT 和 ERP57 过表达后,WT/A561V 细胞尾电流密度分别增加了 46%和 53%。共聚焦成像检测到 CRT 和 ERP57 过表达后,膜上 HERG 蛋白水平增加。此外,CRT 和 ERP57 蛋白过表达可恢复 HERG-A561V 突变蛋白的转运过程,并挽救 WT 的显性负抑制作用。总之,ERP57/CRT 在 HERG-A561V 突变蛋白转运缺陷和降解过程中起关键作用。

https://cdn.ncbi.nlm.nih.gov/pmc/blobs/0dbe/8262656/c1a130eabc2d/IJMM-48-02-04992-g00.jpg

文献AI研究员

20分钟写一篇综述,助力文献阅读效率提升50倍。

立即体验

用中文搜PubMed

大模型驱动的PubMed中文搜索引擎

马上搜索

文档翻译

学术文献翻译模型,支持多种主流文档格式。

立即体验