Suppr超能文献

整合免疫基因组尺度分析研究胶质母细胞瘤免疫表型的遗传决定因素。

Investigation of Genetic Determinants of Glioma Immune Phenotype by Integrative Immunogenomic Scale Analysis.

机构信息

Departments of Neurosurgery, Peking Union Medical College Hospital, Chinese Academy of Medical Sciences and Peking Union Medical College, Beijing, China.

出版信息

Front Immunol. 2021 Jun 16;12:557994. doi: 10.3389/fimmu.2021.557994. eCollection 2021.

Abstract

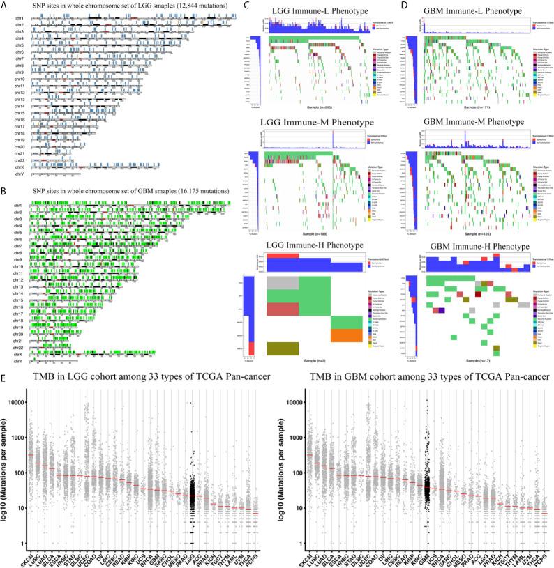
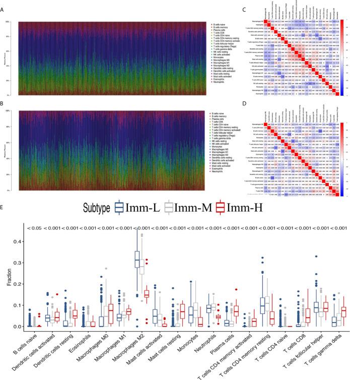
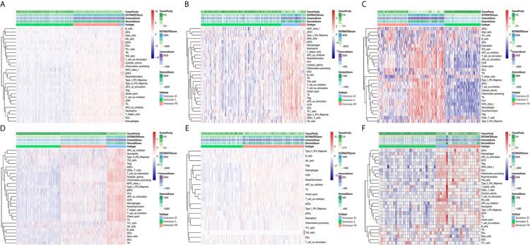
The immunosuppressive mechanisms of the surrounding microenvironment and distinct immunogenomic features in glioblastoma (GBM) have not been elucidated to date. To fill this gap, useful data were extracted from The Cancer Genome Atlas (TCGA), the Chinese Glioma Genome Atlas (CGGA), GSE16011, GSE43378, GSE23806, and GSE12907. With the ssGSEA method and the ESTIMATE and CIBERSORT algorithms, four microenvironmental signatures were used to identify glioma microenvironment genes, and the samples were reasonably classified into three immune phenotypes. The molecular and clinical features of these phenotypes were characterized key gene set expression, tumor mutation burden, fraction of immune cell infiltration, and functional enrichment. Exhausted CD8+ T cell (GET) signature construction with the predictive response to commonly used antitumor drugs and peritumoral edema assisted in further characterizing the immune phenotype features. A total of 2,466 glioma samples with gene expression profiles were enrolled. Tumor purity, ESTIMATE, and immune and stromal scores served as the 4 microenvironment signatures used to classify gliomas into immune-high, immune-middle and immune-low groups, which had distinct immune heterogeneity and clinicopathological characteristics. The immune-H phenotype had higher expression of four immune signatures; however, most checkpoint molecules exhibited poor survival. Enriched pathways among the subtypes were related to immunity. The GET score was similar among the three phenotypes, while immune-L was more sensitive to bortezomib, cisplatin, docetaxel, lapatinib, and rapamycin prescriptions and displayed mild peritumor edema. The three novel immune phenotypes with distinct immunogenetic features could have utility for understanding glioma microenvironment regulation and determining prognosis. These results contribute to classifying glioma subtypes, remodeling the immunosuppressive microenvironment and informing novel cancer immunotherapy in the era of precision immuno-oncology.

摘要

迄今为止,胶质母细胞瘤(GBM)周围微环境的免疫抑制机制和独特的免疫基因组特征尚未阐明。为了填补这一空白,从癌症基因组图谱(TCGA)、中国胶质瘤基因组图谱(CGGA)、GSE16011、GSE43378、GSE23806 和 GSE12907 中提取了有用的数据。使用 ssGSEA 方法和 ESTIMATE 和 CIBERSORT 算法,确定了四个微环境特征用于识别神经胶质瘤微环境基因,并合理地将样本分为三种免疫表型。这些表型的分子和临床特征通过关键基因集表达、肿瘤突变负担、免疫细胞浸润分数和功能富集进行了表征。通过构建衰竭 CD8+T 细胞(GET)特征,并预测对常用抗肿瘤药物的反应和肿瘤周围水肿,进一步对免疫表型特征进行了表征。共纳入了 2466 例具有基因表达谱的胶质瘤样本。肿瘤纯度、ESTIMATE 和免疫与基质评分作为 4 个微环境特征,将胶质瘤分为免疫高、免疫中和免疫低组,这些组具有明显的免疫异质性和临床病理特征。免疫-H 表型中四个免疫特征的表达更高;然而,大多数检查点分子的生存情况较差。亚型中富集的途径与免疫有关。三种表型的 GET 评分相似,而免疫-L 对硼替佐米、顺铂、多西他赛、拉帕替尼和雷帕霉素处方更敏感,表现出轻度的肿瘤周围水肿。具有不同免疫遗传特征的三种新型免疫表型可能有助于了解神经胶质瘤微环境的调节,并确定预后。这些结果有助于对神经胶质瘤亚型进行分类,重塑免疫抑制微环境,并为精准免疫肿瘤学时代的新型癌症免疫治疗提供信息。

https://cdn.ncbi.nlm.nih.gov/pmc/blobs/571f/8242587/1c58646bdcbc/fimmu-12-557994-g001.jpg

文献AI研究员

20分钟写一篇综述,助力文献阅读效率提升50倍。

立即体验

用中文搜PubMed

大模型驱动的PubMed中文搜索引擎

马上搜索

文档翻译

学术文献翻译模型,支持多种主流文档格式。

立即体验