Suppr超能文献

CXCL10 分泌型巨噬细胞浸润与卵巢癌亚型的抗肿瘤免疫和治疗反应相关。

Infiltration by CXCL10 Secreting Macrophages Is Associated With Antitumor Immunity and Response to Therapy in Ovarian Cancer Subtypes.

机构信息

Unit of Pathology, ASST Spedali Civili di Brescia, Brescia, Italy.

Department of Molecular and Translational Medicine, University of Brescia, Brescia, Italy.

出版信息

Front Immunol. 2021 Jun 18;12:690201. doi: 10.3389/fimmu.2021.690201. eCollection 2021.

Abstract

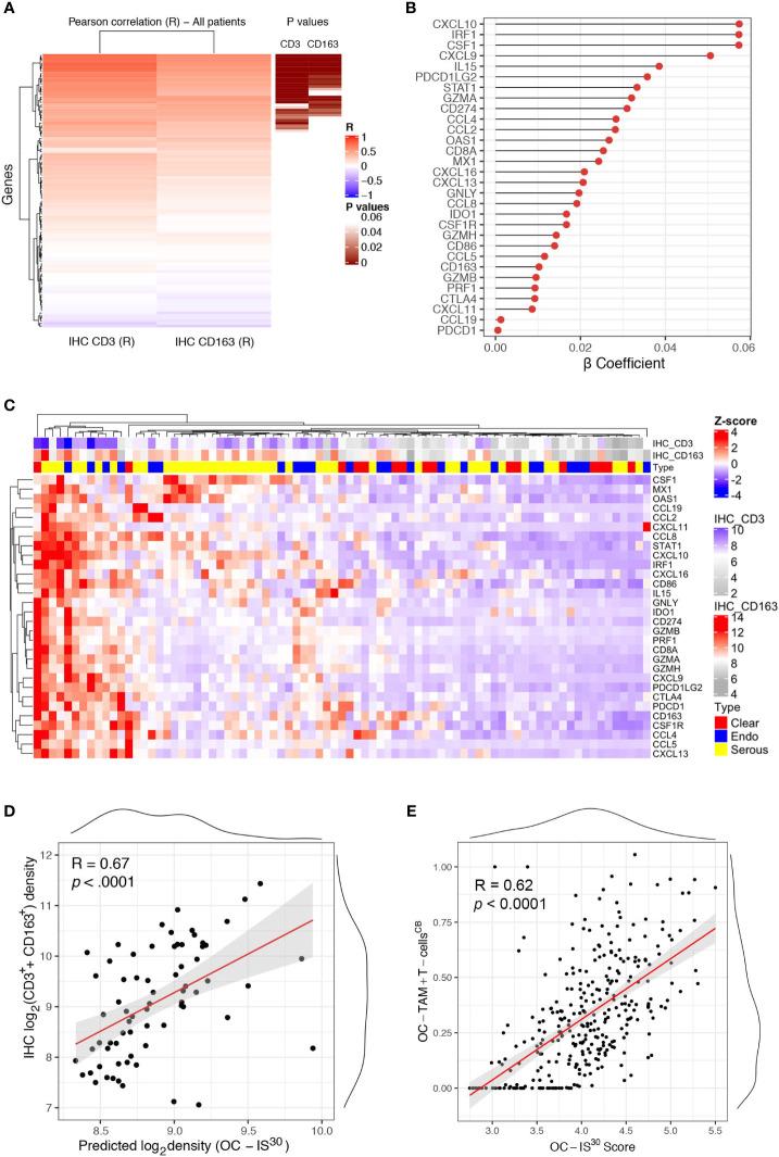
Ovarian carcinomas (OCs) are poorly immunogenic and immune checkpoint inhibitors (ICIs) have offered a modest benefit. In this study, high CD3 T-cells and CD163 tumor-associated macrophages (TAMs) densities identify a subgroup of immune infiltrated high-grade serous carcinomas (HGSCs) with better outcomes and superior response to platinum-based therapies. On the contrary, in most clear cell carcinomas (CCCs) showing poor prognosis and refractory to platinum, a high TAM density is associated with low T cell frequency. Immune infiltrated HGSC are characterized by the 30-genes signature (OC-IS) covering immune activation and IFNγ polarization and predicting good prognosis (n = 312, TCGA). Immune infiltrated HGSC contain CXCL10 producing M1-type TAM (IRF1pSTAT1Y701) in close proximity to T-cells. A fraction of these M1-type TAM also co-expresses TREM2. M1-polarized TAM were barely detectable in T-cell poor CCC, but identifiable across various immunogenic human cancers. Single cell RNA sequencing data confirm the existence of a tumor-infiltrating CXCL10IRF1STAT1 M1-type TAM overexpressing antigen processing and presentation gene programs. Overall, this study highlights the clinical relevance of the CXCL10IRF1STAT1 macrophage subset as biomarker for intratumoral T-cell activation and therefore offers a new tool to select patients more likely to respond to T-cell or macrophage-targeted immunotherapies.

摘要

卵巢癌(OCs)的免疫原性较差,免疫检查点抑制剂(ICIs)仅能提供适度获益。在这项研究中,高 CD3 T 细胞和 CD163 肿瘤相关巨噬细胞(TAMs)密度可识别出具有更好结局和对铂类治疗反应更优的免疫浸润高级别浆液性卵巢癌(HGSCs)亚群。相反,在大多数预后较差且对铂类耐药的透明细胞癌(CCCs)中,高 TAM 密度与低 T 细胞频率相关。免疫浸润 HGSC 的特征是 30 基因特征(OC-IS),涵盖免疫激活和 IFNγ极化,并预测良好预后(n = 312,TCGA)。免疫浸润 HGSC 包含 CXCL10 产生的 M1 型 TAM(IRF1pSTAT1Y701),与 T 细胞紧密相邻。这些 M1 型 TAM 中的一部分也表达 TREM2。在 T 细胞较少的 CCC 中几乎检测不到 M1 型 TAM,但在各种免疫原性人类癌症中均可识别。单细胞 RNA 测序数据证实了肿瘤浸润性 CXCL10IRF1STAT1 M1 型 TAM 的存在,该 TAM 过度表达抗原处理和呈递基因程序。总体而言,这项研究强调了 CXCL10IRF1STAT1 巨噬细胞亚群作为肿瘤内 T 细胞激活的生物标志物的临床相关性,因此提供了一种新工具来选择更有可能对 T 细胞或巨噬细胞靶向免疫疗法产生反应的患者。

https://cdn.ncbi.nlm.nih.gov/pmc/blobs/216d/8253056/057f11f8188a/fimmu-12-690201-g001.jpg

文献AI研究员

20分钟写一篇综述,助力文献阅读效率提升50倍。

立即体验

用中文搜PubMed

大模型驱动的PubMed中文搜索引擎

马上搜索

文档翻译

学术文献翻译模型,支持多种主流文档格式。

立即体验