Suppr超能文献

抗 PD-1 抗体作为 CART19/20 治疗后进展/复发的弥漫性大 B 细胞淋巴瘤患者的挽救治疗。

Anti-PD-1 antibodies as a salvage therapy for patients with diffuse large B cell lymphoma who progressed/relapsed after CART19/20 therapy.

机构信息

Department of Bio-Therapeutic, the First Medical Centre in Chinese PLA General Hospital, Beijing, China.

Department of Hematology, Shanxi Cancer Hospital, Taiyuan, Shanxi, China.

出版信息

J Hematol Oncol. 2021 Jul 5;14(1):106. doi: 10.1186/s13045-021-01120-3.

Abstract

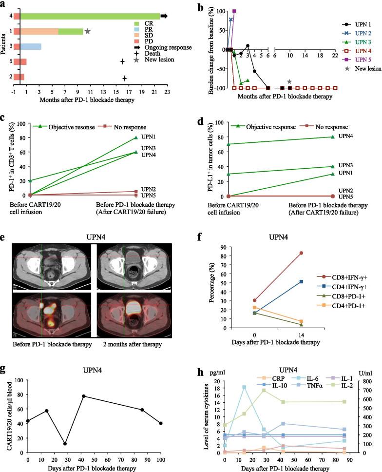
CD19-directed chimeric antigen receptor T cell (CART19) therapy is efficient and approved for relapsed/refractory diffuse large B cell lymphoma (DLBCL). To increase durable antitumor response, we previously designed tandem CART19/20 cells and shown longer progression-free survival. However, a proportion of CART19/20-treated patients will finally progress and require salvage therapies. In this study, we analyzed data from five patients with relapsed/refractory DLBCL who had disease progression or relapse following CART19/20 therapy and then treated with PD-1-blocking antibodies as salvage therapy. Two of five patients acquired complete remissions after anti-PD-1 therapy, including one patient remained ongoing remission for more than 21 months. One patient achieved a partial remission, and the other two had progressive diseases. No ≥ grade 3 treatment-related adverse events or cytokine release syndrome was observed. Immunohistochemistry of tumor specimens revealed higher PD-1/PD-L1 expression in responsive patients with anti-PD-1 therapy as compared to that in non-responders. After anti-PD-1 treatment, circulating T cells were activated in responders, and no significant expansion of CART19/20 cells was detected. Our data suggest that PD-1 blockade therapy can be active in patients with relapsed/refractory DLBCL after failure of CAR T cell therapy who had PD-L1 expression in tumor cells and high PD-1 level in tumor-infiltrated T cells.

摘要

CD19 导向嵌合抗原受体 T 细胞(CART19)疗法对复发/难治性弥漫性大 B 细胞淋巴瘤(DLBCL)有效且已获批。为了提高持久的抗肿瘤反应,我们之前设计了串联的 CART19/20 细胞,并显示出更长的无进展生存期。然而,一部分接受 CART19/20 治疗的患者最终会进展并需要挽救性治疗。在这项研究中,我们分析了 5 名复发/难治性 DLBCL 患者的数据,这些患者在接受 CART19/20 治疗后出现疾病进展或复发,然后接受 PD-1 阻断抗体作为挽救性治疗。5 名患者中有 2 名在接受抗 PD-1 治疗后获得完全缓解,其中 1 名患者持续缓解超过 21 个月。1 名患者获得部分缓解,另外 2 名患者疾病进展。未观察到任何≥3 级与治疗相关的不良事件或细胞因子释放综合征。肿瘤标本的免疫组化分析显示,与无反应者相比,对抗 PD-1 治疗有反应的患者的肿瘤中 PD-1/PD-L1 表达更高。在抗 PD-1 治疗后,在有反应的患者中循环 T 细胞被激活,并且未检测到 CART19/20 细胞的显著扩增。我们的数据表明,在 CAR T 细胞治疗失败后,肿瘤细胞表达 PD-L1 且肿瘤浸润 T 细胞中 PD-1 水平高的复发/难治性 DLBCL 患者中,PD-1 阻断疗法可能有效。

https://cdn.ncbi.nlm.nih.gov/pmc/blobs/7e17/8259370/2ec330d35546/13045_2021_1120_Fig1_HTML.jpg

文献AI研究员

20分钟写一篇综述,助力文献阅读效率提升50倍。

立即体验

用中文搜PubMed

大模型驱动的PubMed中文搜索引擎

马上搜索

文档翻译

学术文献翻译模型,支持多种主流文档格式。

立即体验