Suppr超能文献

一种5'-tRNA半体,即tiRNA-Gly,通过与RBM17结合并诱导甲状腺乳头状癌中的可变剪接来促进细胞增殖和迁移。

A 5'-tRNA halve, tiRNA-Gly promotes cell proliferation and migration via binding to RBM17 and inducing alternative splicing in papillary thyroid cancer.

作者信息

Han Litao, Lai Hejing, Yang Yichen, Hu Jiaqian, Li Zhe, Ma Ben, Xu Weibo, Liu Wanlin, Wei Wenjun, Li Duanshu, Wang Yu, Zhai Qiwei, Ji Qinghai, Liao Tian

机构信息

Department of Head and Neck Surgery, Fudan University Shanghai Cancer Center, Fudan University, Shanghai, 200032, China.

Department of Oncology, Shanghai Medical College, Fudan University, Shanghai, 200032, China.

出版信息

J Exp Clin Cancer Res. 2021 Jul 5;40(1):222. doi: 10.1186/s13046-021-02024-3.

Abstract

BACKGROUND

tRNA-derived small noncoding RNAs (sncRNAs) are mainly categorized into tRNA halves (tiRNAs) and fragments (tRFs). Biological functions of tiRNAs in human solid tumor are attracting more and more attention, but researches concerning the mechanisms in tiRNAs-mediated tumorigenesis are rarely. The direct regulatory relationship between tiRNAs and splicing-related proteins remain elusive.

METHODS

Papillary thyroid carcinoma (PTC) associated tRNA fragments were screened by tRNA fragments deep sequencing and validated by qRT-PCR and Northern Blot in PTC tissues. The biological function of tRNA fragments were assessed by cell counting kit, transwells and subcutaneous transplantation tumor of nude mice. For mechanistic study, tRNA fragments pull-down, RNA immunoprecipitation, Western Blot, Immunofluorescence, Immunohistochemical staining were performed.

RESULTS

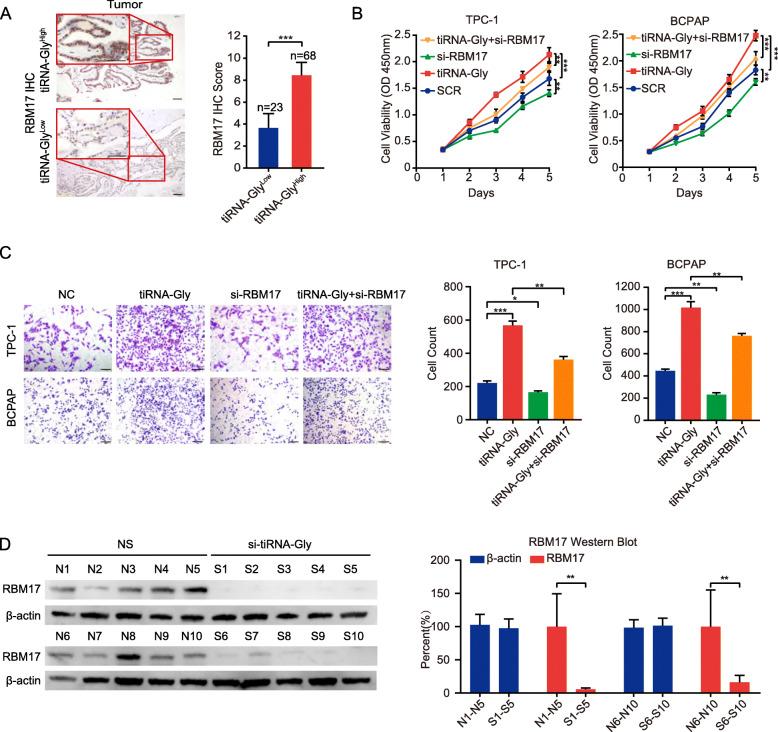
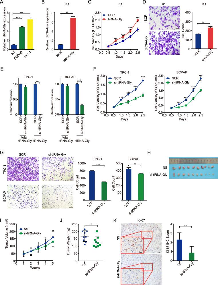
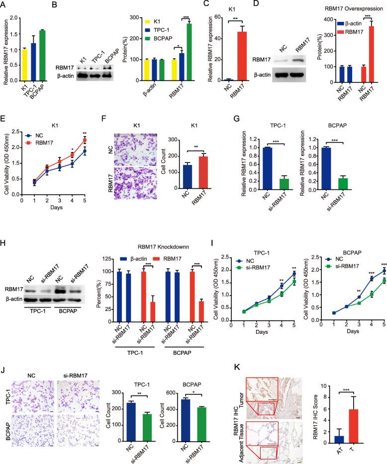
Herein, we have identified a 33 nt tiRNA-Gly significantly increases in papillary thyroid cancer (PTC) based on tRFs & tiRNAs sequencing. The ectopic expression of tiRNA-Gly promotes cell proliferation and migration, whereas down-regulation of tiRNA-Gly exhibits reverse effects. Mechanistic investigations reveal tiRNA-Gly directly bind the UHM domain of a splicing-related RNA-binding protein RBM17. The interaction with tiRNA-Gly could translocate RBM17 from cytoplasm into nucleus. In addition, tiRNA-Gly increases RBM17 protein expression via inhibiting its degradation in a ubiquitin/proteasome-dependent way. Moreover, RBM17 level in tiRNA-Gly high-expressing human PTC tissues is upregulated. In vivo mouse model shows that suppression of tiRNA-Gly decreases RBM17 expression. Importantly, tiRNA-Gly can induce exon 16 splicing of MAP4K4 mRNA leading to phosphorylation of downstream signaling pathway, which is RBM17 dependent.

CONCLUSIONS

Our study firstly illustrates tiRNA-Gly can directly bind to RBM17 and display oncogenic effect via RBM17-mediated alternative splicing. This fully novel model broadens our understanding of molecular mechanism in which tRNA fragment in tumor cells directly bind RNA binding protein and play a role in alternative splicing.

摘要

背景

tRNA衍生的小非编码RNA(sncRNAs)主要分为tRNA半体(tiRNAs)和片段(tRFs)。tiRNAs在人类实体瘤中的生物学功能越来越受到关注,但关于tiRNAs介导肿瘤发生机制的研究却很少。tiRNAs与剪接相关蛋白之间的直接调控关系仍不清楚。

方法

通过tRNA片段深度测序筛选甲状腺乳头状癌(PTC)相关的tRNA片段,并在PTC组织中通过qRT-PCR和Northern印迹进行验证。通过细胞计数试剂盒、Transwell实验和裸鼠皮下移植瘤评估tRNA片段的生物学功能。进行机制研究时,开展了tRNA片段下拉、RNA免疫沉淀、蛋白质免疫印迹、免疫荧光、免疫组织化学染色实验。

结果

在此,基于tRFs和tiRNAs测序,我们发现在甲状腺乳头状癌(PTC)中一种33 nt的tiRNA-Gly显著增加。tiRNA-Gly的异位表达促进细胞增殖和迁移,而tiRNA-Gly的下调则表现出相反的效果。机制研究表明,tiRNA-Gly直接结合剪接相关的RNA结合蛋白RBM17的UHM结构域。与tiRNA-Gly的相互作用可使RBM17从细胞质转移到细胞核。此外,tiRNA-Gly通过泛素/蛋白酶体依赖性方式抑制RBM17的降解,从而增加其蛋白表达。而且,在tiRNA-Gly高表达的人类PTC组织中RBM17水平上调。体内小鼠模型显示,抑制tiRNA-Gly会降低RBM17表达。重要的是,tiRNA-Gly可诱导MAP4K4 mRNA的外显子16剪接,导致下游信号通路磷酸化,这是RBM17依赖性的。

结论

我们的研究首次表明tiRNA-Gly可直接结合RBM17,并通过RBM17介导的可变剪接发挥致癌作用。这个全新的模型拓宽了我们对肿瘤细胞中tRNA片段直接结合RNA结合蛋白并在可变剪接中发挥作用的分子机制的理解。

https://cdn.ncbi.nlm.nih.gov/pmc/blobs/6023/8256553/4c68c6050189/13046_2021_2024_Fig1_HTML.jpg

文献AI研究员

20分钟写一篇综述,助力文献阅读效率提升50倍。

立即体验

用中文搜PubMed

大模型驱动的PubMed中文搜索引擎

马上搜索

文档翻译

学术文献翻译模型,支持多种主流文档格式。

立即体验