Suppr超能文献

胶质瘤干细胞来源的外泌体 miR-944 通过抑制 AKT/ERK 信号通路减少胶质瘤生长和血管生成。

Glioma stem cell-derived exosomal miR-944 reduces glioma growth and angiogenesis by inhibiting AKT/ERK signaling.

机构信息

Department of Neurosurgery, Taizhou People's Hospital, Taizhou 225300, Jiangsu, P.R. China.

出版信息

Aging (Albany NY). 2021 Jul 7;13(15):19243-19259. doi: 10.18632/aging.203243.

Abstract

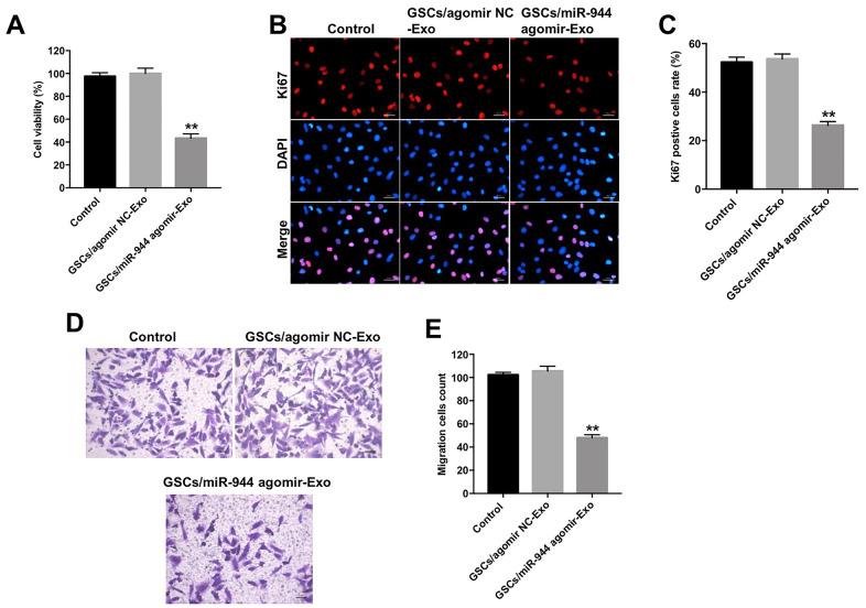
In this study, we investigated the regulatory role of exosomal microRNA-944 (miR-944) derived from glioma stem cells (GSCs) in glioma progression and angiogenesis. Bioinformatics analysis showed that miR-944 levels were significantly lower in high-grade gliomas (HGGs) than low-grade gliomas in the Chinese Glioma Genome Atlas and The Cancer Genome Atlas datasets. The overall survival rates were significantly shorter for glioma patients expressing low miR-944 levels than high miR-944 levels. GSC-derived exosomal miR-944 significantly decreased proliferation, migration, and tube formation by human umbilical vein endothelial cells (HUVECs). Targetscan and dual luciferase reporter assays demonstrated that miR-944 directly targets the 3'UTR of VEGFC. mouse studies demonstrated that injection of agomiR-944 directly into tumors 3 weeks after xenografting glioma cells significantly reduced tumor growth and angiogenesis. GSC-derived exosomal miR-944 significantly reduced VEGFC levels and suppressed activation of AKT/ERK signaling pathways in HUVECs and xenograft glioma cell tumors. These findings demonstrate that GSC-derived exosomal miR-944 inhibits glioma growth, progression, and angiogenesis by suppressing VEGFC expression and inhibiting the AKT/ERK signaling pathway.

摘要

在这项研究中,我们研究了来源于神经胶质瘤干细胞(GSCs)的外泌体 microRNA-944(miR-944)在神经胶质瘤进展和血管生成中的调控作用。生物信息学分析显示,在中国人神经胶质瘤基因组图谱和癌症基因组图谱数据集中,高级别神经胶质瘤(HGG)中 miR-944 的水平明显低于低级别神经胶质瘤。miR-944 水平低的神经胶质瘤患者的总生存率明显短于 miR-944 水平高的患者。GSC 来源的外泌体 miR-944 显著降低了人脐静脉内皮细胞(HUVEC)的增殖、迁移和管形成。靶标扫描和双荧光素酶报告基因检测表明,miR-944 直接靶向 VEGFC 的 3'UTR。小鼠研究表明,在异种移植神经胶质瘤细胞后 3 周内将 agomiR-944 直接注射到肿瘤中,可显著减少肿瘤生长和血管生成。GSC 来源的外泌体 miR-944 可降低 VEGFC 水平,并抑制 HUVEC 和异种移植神经胶质瘤细胞肿瘤中 AKT/ERK 信号通路的激活。这些发现表明,GSC 来源的外泌体 miR-944 通过抑制 VEGFC 的表达和抑制 AKT/ERK 信号通路,抑制神经胶质瘤的生长、进展和血管生成。

https://cdn.ncbi.nlm.nih.gov/pmc/blobs/ec5e/8386563/1770683d7443/aging-13-203243-g001.jpg

文献AI研究员

20分钟写一篇综述,助力文献阅读效率提升50倍。

立即体验

用中文搜PubMed

大模型驱动的PubMed中文搜索引擎

马上搜索

文档翻译

学术文献翻译模型,支持多种主流文档格式。

立即体验