Suppr超能文献

EGR3-HDAC6-IL-27 轴介导过敏炎症,并对过敏炎症促进的细胞相互作用增强的癌细胞的致瘤潜能是必需的。

EGR3-HDAC6-IL-27 Axis Mediates Allergic Inflammation and Is Necessary for Tumorigenic Potential of Cancer Cells Enhanced by Allergic Inflammation-Promoted Cellular Interactions.

机构信息

Department of Biochemistry, Kangwon National University, Chuncheon, South Korea.

Institute of New Frontier Research, College of Medicine, Hallym University, Chuncheon, South Korea.

出版信息

Front Immunol. 2021 Jun 21;12:680441. doi: 10.3389/fimmu.2021.680441. eCollection 2021.

Abstract

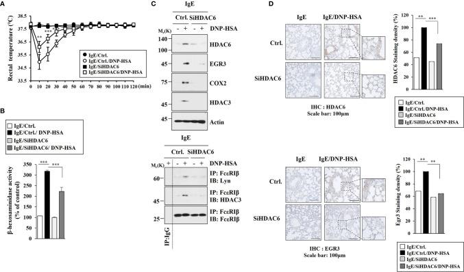
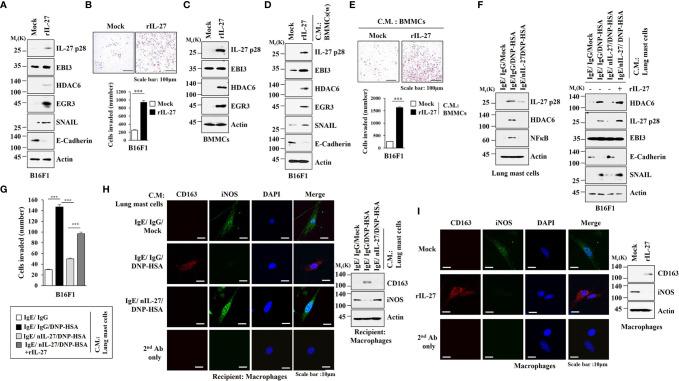
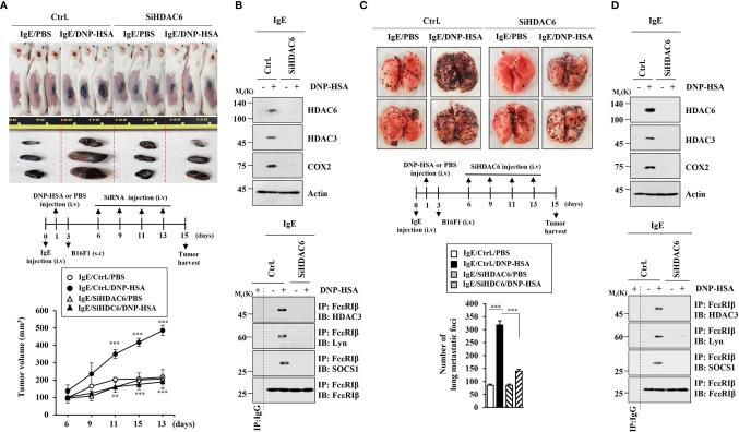
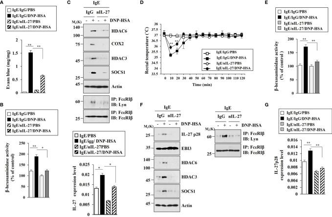
The objective of this study was to investigate mechanisms of allergic inflammation both and in details. For this, RNA sequencing was performed. Early growth response 3 gene (Egr3) was one of the most highly upregulated genes in rat basophilic leukemia (RBL2H3) cells stimulated by antigen. The role of Egr3 in allergic inflammation has not been studied extensively. Egr3 was necessary for passive cutaneous anaphylaxis (PCA) and passive systemic anaphylaxis (PSA). Egr3 promoter sequences contained potential binding site for NF-κB p65. NF-κB p65 directly regulated Egr3 expression and mediated allergic inflammation . Histone deacetylases (HDACs) is known to be involved in allergic airway inflammation. HDAC6 promoter sequences contained potential binding site for EGR3. EGR3 showed binding to promoter sequences of HDAC6. EGR3 was necessary for increased expression of histone deacetylase 6 (HDAC6) in antigen-stimulated RBL2H3 cells. HDAC6 mediated allergic inflammation and PSA. TargetScan analysis predicted that miR-182-5p was a negative regulator of EGR3. Luciferase activity assay confirmed that miR-182-5p was a direct regulator of EGR3. MiR-182-5p mimic inhibited allergic inflammation both and . Cytokine array showed that HDAC6 was necessary for increased interleukin-27 (IL-27) expression in BALB/C mouse model of PSA. Antigen stimulation did not affect expression of EBI3, another subunit of IL-27 in RBL2H3 cells or BALB/C mouse model of PCA or PSA. IL-27 receptor alpha was shown to be able to bind to HDAC6. IL-27 p28 mediated allergic inflammation , PCA, and PSA. Mouse recombinant IL-27 protein promoted features of allergic inflammation in an antigen-independent manner. HDAC6 was necessary for tumorigenic and metastatic potential enhanced by PSA. PSA enhanced the metastatic potential of mouse melanoma B16F1 cells in an IL-27-dependent manner. Experiments employing culture medium and mouse recombinant IL-27 protein showed that IL-27 mediated and promoted cellular interactions involving B16F1 cells, lung macrophages, and mast cells during allergic inflammation. IL-27 was present in exosomes of antigen-stimulated RBL2H3 cells. Exosomes from antigen-stimulated RBL2H3 cells enhanced invasion of B16F1 melanoma cells in an IL-27-dependemt manner. These results present evidence that EGR3-HDAC6-IL-27 axis can regulate allergic inflammation by mediating cellular interactions.

摘要

本研究旨在深入研究过敏炎症的机制。为此,进行了 RNA 测序。早期生长反应基因 3(Egr3)是抗原刺激大鼠嗜碱性白血病(RBL2H3)细胞中上调最明显的基因之一。Egr3 在过敏炎症中的作用尚未得到广泛研究。Egr3 是被动皮肤过敏(PCA)和被动全身过敏(PSA)所必需的。Egr3 启动子序列包含潜在的 NF-κB p65 结合位点。NF-κB p65 直接调节 Egr3 的表达并介导过敏炎症。组蛋白去乙酰化酶(HDACs)已知参与过敏性气道炎症。HDAC6 启动子序列包含潜在的 EGR3 结合位点。EGR3 与 HDAC6 启动子序列结合。Egr3 是抗原刺激的 RBL2H3 细胞中组蛋白去乙酰化酶 6(HDAC6)表达增加所必需的。HDAC6 介导过敏炎症和 PSA。靶标扫描分析预测 miR-182-5p 是 EGR3 的负调节剂。荧光素酶活性测定证实 miR-182-5p 是 EGR3 的直接调节剂。miR-182-5p 模拟物抑制 PCA 和 PSA 中的过敏炎症。细胞因子阵列显示,HDAC6 是 BALB/C 小鼠 PSA 模型中白细胞介素-27(IL-27)表达增加所必需的。抗原刺激不会影响 RBL2H3 细胞或 BALB/C 小鼠 PCA 或 PSA 模型中 IL-27 的另一个亚基 EBI3 的表达。IL-27 受体 alpha 能够与 HDAC6 结合。IL-27 p28 介导过敏炎症、PCA 和 PSA。小鼠重组 IL-27 蛋白以抗原非依赖性方式促进过敏炎症的特征。PSA 以 IL-27 依赖的方式增强 PSA 的致瘤和转移潜能。PSA 以 IL-27 依赖的方式增强小鼠黑色素瘤 B16F1 细胞的转移潜能。使用培养基和小鼠重组 IL-27 蛋白进行的实验表明,IL-27 介导并促进了过敏炎症过程中涉及 B16F1 细胞、肺巨噬细胞和肥大细胞的细胞相互作用。抗原刺激的 RBL2H3 细胞中的 IL-27 存在于外泌体中。抗原刺激的 RBL2H3 细胞来源的外泌体以 IL-27 依赖的方式增强 B16F1 黑色素瘤细胞的侵袭。这些结果表明,EGR3-HDAC6-IL-27 轴通过介导细胞相互作用调节过敏炎症。

https://cdn.ncbi.nlm.nih.gov/pmc/blobs/32d0/8257050/ed13b3c296f4/fimmu-12-680441-g001.jpg

文献AI研究员

20分钟写一篇综述,助力文献阅读效率提升50倍。

立即体验

用中文搜PubMed

大模型驱动的PubMed中文搜索引擎

马上搜索

文档翻译

学术文献翻译模型,支持多种主流文档格式。

立即体验