Suppr超能文献

单细胞分析揭示了与 COVID-19 中 CD8 T 细胞减少和耗竭相关的巨噬细胞触发的细胞通讯。

Single-cell analysis reveals cell communication triggered by macrophages associated with the reduction and exhaustion of CD8 T cells in COVID-19.

机构信息

Department of Blood Transfusion, Tongji Hospital, Tongji Medical College, Huazhong University of Science and Technology, Wuhan, 430030, China.

Department of Laboratory Medicine, Hubei Provincial Hospital of Integrated Chinese & Western Medicine, Wuhan, 430015, China.

出版信息

Cell Commun Signal. 2021 Jul 8;19(1):73. doi: 10.1186/s12964-021-00754-7.

Abstract

BACKGROUND

The coronavirus disease 2019 (COVID-19) outbreak caused by severe acute respiratory syndrome coronavirus 2 (SARS-Cov-2) has become an ongoing pandemic. Understanding the respiratory immune microenvironment which is composed of multiple cell types, together with cell communication based on ligand-receptor interactions is important for developing vaccines, probing COVID-19 pathogenesis, and improving pandemic control measures.

METHODS

A total of 102 consecutive hospitalized patients with confirmed COVID-19 were enrolled in this study. Clinical information, routine laboratory tests, and flow cytometry analysis data with different conditions were collected and assessed for predictive value in COVID-19 patients. Next, we analyzed public single-cell RNA-sequencing (scRNA-seq) data from bronchoalveolar lavage fluid, which offers the closest available view of immune cell heterogeneity as encountered in patients with varying severity of COVID-19. A weighting algorithm was used to calculate ligand-receptor interactions, revealing the communication potentially associated with outcomes across cell types. Finally, serum cytokines including IL6, IL1β, IL10, CXCL10, TNFα, GALECTIN-1, and IGF1 derived from patients were measured.

RESULTS

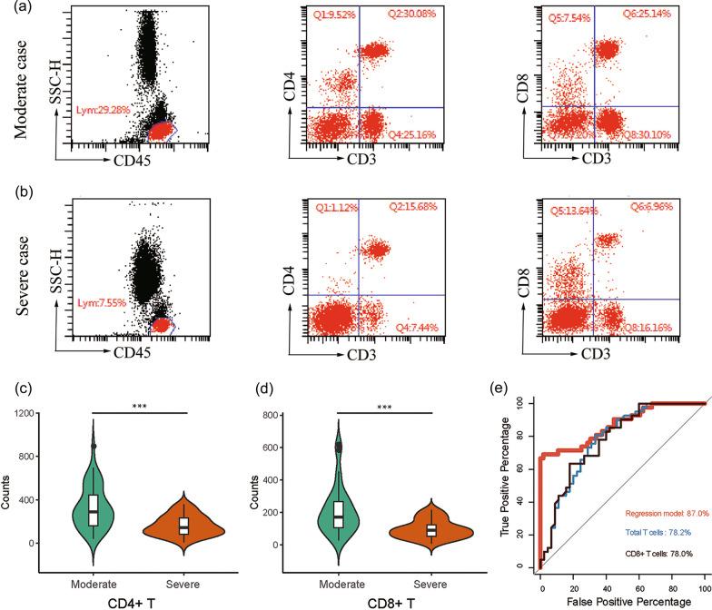
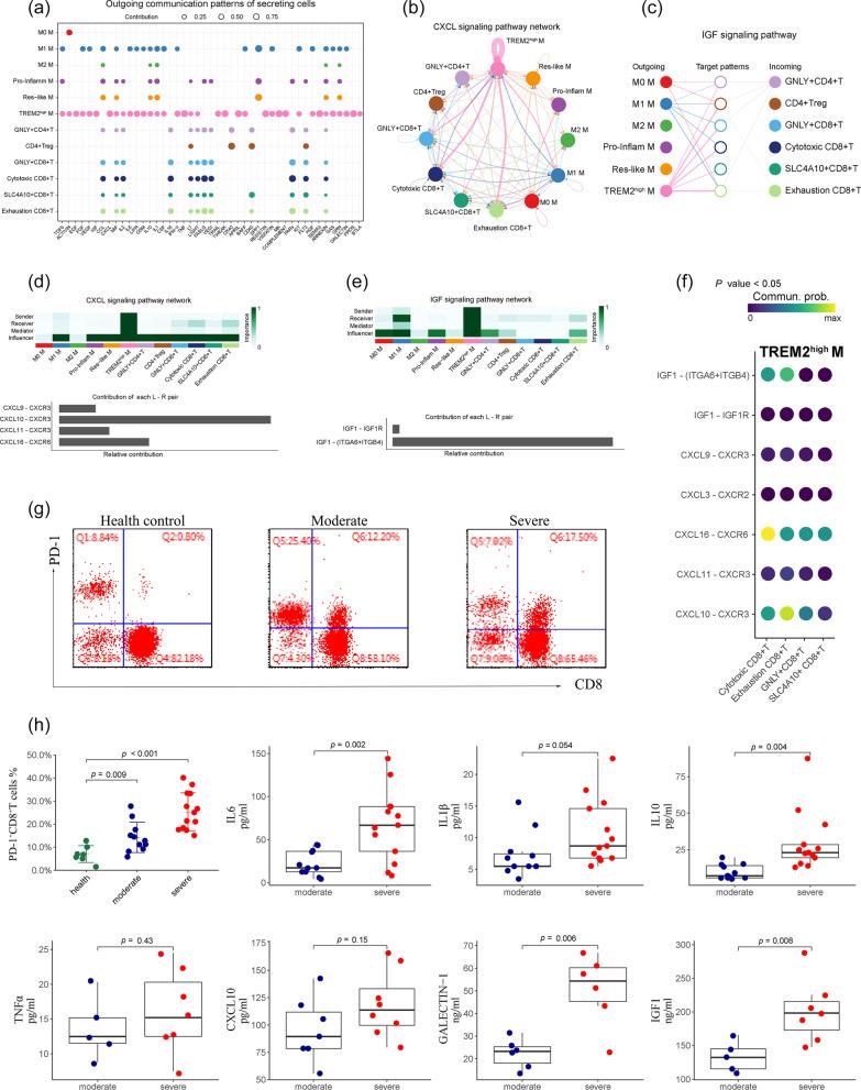
Of the 102 COVID-19 patients, 42 cases (41.2%) were categorized as severe. Multivariate logistic regression analysis demonstrated that AST, D-dimer, BUN, and WBC were considered as independent risk factors for the severity of COVID-19. T cell numbers including total T cells, CD4 and CD8 T cells in the severe disease group were significantly lower than those in the moderate disease group. The risk model containing the above mentioned inflammatory damage parameters, and the counts of T cells, with AUROCs ranged from 0.78 to 0.87. To investigate the molecular mechanism at the cellular level, we analyzed the published scRNA-seq data and found that macrophages displayed specific functional diversity after SARS-Cov-2 infection, and the metabolic pathway activities in the identified macrophage subtypes were influenced by hypoxia status. Importantly, we described ligand-receptor interactions that are related to COVID-19 serverity involving macrophages and T cell subsets by communication analysis.

CONCLUSIONS

Our study showed that macrophages driving ligand-receptor crosstalk contributed to the reduction and exhaustion of CD8 T cells. The identified crucial cytokine panel, including IL6, IL1β, IL10, CXCL10, IGF1, and GALECTIN-1, may offer the selective targets to improve the efficacy of COVID-19 therapy.

TRIAL REGISTRATION

This is a retrospective observational study without a trial registration number. Video Abstract.

摘要

背景

由严重急性呼吸系统综合症冠状病毒 2(SARS-CoV-2)引起的 2019 年冠状病毒病(COVID-19)疫情已成为持续的大流行。了解由多种细胞类型组成的呼吸免疫微环境,以及基于配体-受体相互作用的细胞通讯,对于开发疫苗、探究 COVID-19 发病机制以及改进大流行控制措施非常重要。

方法

本研究共纳入 102 例连续住院的确诊 COVID-19 患者。收集临床信息、常规实验室检查和不同条件下的流式细胞术分析数据,并评估其对 COVID-19 患者的预测价值。接下来,我们分析了来自支气管肺泡灌洗液的公共单细胞 RNA 测序(scRNA-seq)数据,这些数据提供了最接近的免疫细胞异质性视图,可用于评估不同严重程度 COVID-19 患者的免疫细胞异质性。我们使用加权算法计算配体-受体相互作用,揭示了与细胞类型相关的潜在通讯。最后,测量了来自患者的血清细胞因子,包括白细胞介素 6(IL6)、白细胞介素 1β(IL1β)、白细胞介素 10(IL10)、CXCL10、肿瘤坏死因子-α(TNFα)、半乳糖凝集素 1(GALECTIN-1)和胰岛素样生长因子 1(IGF1)。

结果

在 102 例 COVID-19 患者中,42 例(41.2%)被归类为重症。多变量逻辑回归分析表明,AST、D-二聚体、BUN 和 WBC 被认为是 COVID-19 严重程度的独立危险因素。重症组的总 T 细胞、CD4 T 细胞和 CD8 T 细胞数量明显低于中度疾病组。包含上述炎症损伤参数以及 T 细胞计数的风险模型,其 AUC 范围为 0.78 至 0.87。为了研究细胞水平的分子机制,我们分析了已发表的 scRNA-seq 数据,发现 SARS-CoV-2 感染后巨噬细胞表现出特定的功能多样性,并且鉴定的巨噬细胞亚型中的代谢途径活性受缺氧状态影响。重要的是,我们通过通讯分析描述了与 COVID-19 严重程度相关的涉及巨噬细胞和 T 细胞亚群的配体-受体相互作用。

结论

我们的研究表明,驱动配体-受体串扰的巨噬细胞导致 CD8 T 细胞减少和耗竭。鉴定的关键细胞因子谱,包括白细胞介素 6(IL6)、白细胞介素 1β(IL1β)、白细胞介素 10(IL10)、CXCL10、胰岛素样生长因子 1(IGF1)和半乳糖凝集素 1(GALECTIN-1),可能为改善 COVID-19 治疗效果提供选择性靶点。

试验注册

这是一项没有试验注册号的回顾性观察研究。视频摘要。

https://cdn.ncbi.nlm.nih.gov/pmc/blobs/33ee/8268188/96759655dd56/12964_2021_754_Fig1_HTML.jpg

文献AI研究员

20分钟写一篇综述,助力文献阅读效率提升50倍。

立即体验

用中文搜PubMed

大模型驱动的PubMed中文搜索引擎

马上搜索

文档翻译

学术文献翻译模型,支持多种主流文档格式。

立即体验