Suppr超能文献

基于生物信息学的阻塞性睡眠呼吸暂停相关急性冠状动脉综合征关键候选基因及信号通路的综合分析。

Integrative analysis of key candidate genes and signaling pathways in acute coronary syndrome related to obstructive sleep apnea by bioinformatics.

机构信息

Department of Cardiology, Jiaxing Second Hospital, Jiaxing, China.

Institute of Neurosurgery, School of Medicine, Xiamen University, Xiamen, China.

出版信息

Sci Rep. 2021 Jul 8;11(1):14153. doi: 10.1038/s41598-021-93789-2.

Abstract

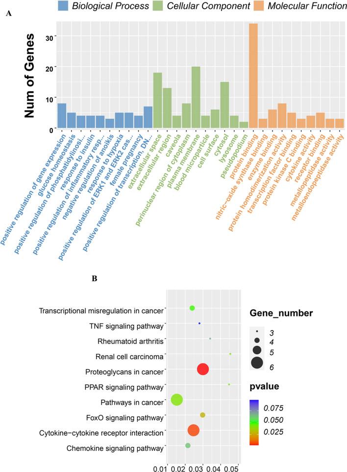
Although obstructive sleep apnea (OSA) has been clinically reported to be associated with acute coronary syndrome (ACS), the pathogenesis between the two is unclear. Herein, we analyzed and screened out the prospective molecular marker. To explore the candidate genes, as well as signaling cascades involved in ACS related to OSA, we extracted the integrated differentially expressed genes (DEGs) from the intersection of genes from the Gene Expression Omnibus (GEO) cohorts and text mining, followed by enrichment of the matching cell signal cascade through DAVID analysis. Moreover, the MCODE of Cytoscape software was employed to uncover the protein-protein interaction (PPI) network and the matching hub gene. A total of 17 and 56 integrated human DEGs in unstable angina (UA) and myocardial infarction (MI) group associated with OSAs that met the criteria of |log2 fold change (FC)|≥ 1, adjusted P < 0.05, respectively, were uncovered. After PPI network construction, the top five hub genes associated with UA were extracted, including APP, MAPK3, MMP9, CD40 and CD40LG, whereas those associated with MI were PPARG, MAPK1, MMP9, AGT, and TGFB1. The establishment of the aforementioned candidate key genes, as well as the enriched signaling cascades, provides promising molecular marker for OSA-related ACS, which will to provide a certain predictive value for the occurrence of ACS in OSA patients in the future.

摘要

尽管阻塞性睡眠呼吸暂停(OSA)已在临床上报道与急性冠状动脉综合征(ACS)有关,但两者之间的发病机制尚不清楚。在此,我们分析并筛选出了前瞻性分子标志物。为了探索与 OSA 相关的 ACS 的候选基因以及信号通路,我们从基因表达综合数据库(GEO)队列和文本挖掘中提取了与基因交叉的整合差异表达基因(DEGs),并通过 DAVID 分析对匹配的细胞信号级联进行了富集。此外,Cytoscape 软件的 MCODE 用于揭示蛋白质-蛋白质相互作用(PPI)网络和匹配的枢纽基因。总共发现了 17 个和 56 个与 OSA 相关的不稳定型心绞痛(UA)和心肌梗死(MI)组的整合人类 DEGs,符合|log2 倍数变化(FC)|≥1、调整后的 P<0.05 的标准。在构建 PPI 网络后,提取了与 UA 相关的五个最重要的枢纽基因,包括 APP、MAPK3、MMP9、CD40 和 CD40LG,而与 MI 相关的基因包括 PPARG、MAPK1、MMP9、AGT 和 TGFB1。候选关键基因的建立以及富集的信号通路为 OSA 相关 ACS 提供了有前途的分子标志物,这将为 OSA 患者未来 ACS 的发生提供一定的预测价值。

https://cdn.ncbi.nlm.nih.gov/pmc/blobs/e8e5/8266822/a47643869104/41598_2021_93789_Fig1_HTML.jpg

文献AI研究员

20分钟写一篇综述,助力文献阅读效率提升50倍。

立即体验

用中文搜PubMed

大模型驱动的PubMed中文搜索引擎

马上搜索

文档翻译

学术文献翻译模型,支持多种主流文档格式。

立即体验