Suppr超能文献

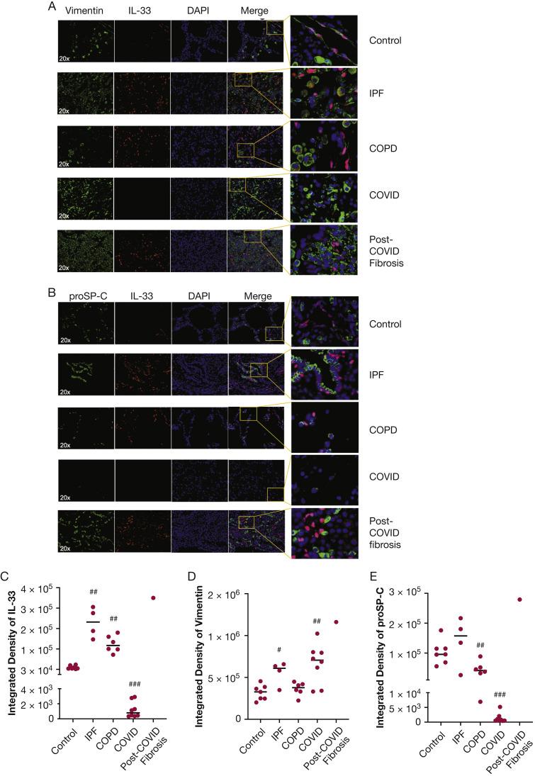
IL-33 Depletion in COVID-19 Lungs.

作者信息

Gaurav Rohit, Anderson Daniel R, Radio Stanley J, Bailey Kristina L, England Bryant R, Mikuls Ted R, Thiele Geoffrey M, Strah Heather M, Romberger Debra J, Wyatt Todd A, Dickinson John D, Duryee Michael J, Katafiasz Dawn M, Nelson Amy J, Poole Jill A

机构信息

Division of Allergy & Immunology, Department of Internal Medicine, University of Nebraska Medical Center (UNMC), Omaha, NE.

Department of Cardiovascular Medicine, University of Nebraska Medical Center (UNMC), Omaha, NE.

出版信息

Chest. 2021 Nov;160(5):1656-1659. doi: 10.1016/j.chest.2021.06.058. Epub 2021 Jul 7.

Abstract
摘要
https://cdn.ncbi.nlm.nih.gov/pmc/blobs/581d/8261025/c41a68a65680/gr1_lrg.jpg

文献AI研究员

20分钟写一篇综述,助力文献阅读效率提升50倍。

立即体验

用中文搜PubMed

大模型驱动的PubMed中文搜索引擎

马上搜索

文档翻译

学术文献翻译模型,支持多种主流文档格式。

立即体验