Suppr超能文献

严重 COVID-19 康复与髓系细胞免疫调节表型的及时获得有关。

Severe COVID-19 Recovery Is Associated with Timely Acquisition of a Myeloid Cell Immune-Regulatory Phenotype.

机构信息

Instituto de Medicina Molecular João Lobo Antunes, Faculdade de Medicina, Universidade de Lisboa, Lisbon, Portugal.

Clinica Universitária de Medicina Intensiva, Faculdade de Medicina, Universidade de Lisboa, Lisbon, Portugal.

出版信息

Front Immunol. 2021 Jun 23;12:691725. doi: 10.3389/fimmu.2021.691725. eCollection 2021.

Abstract

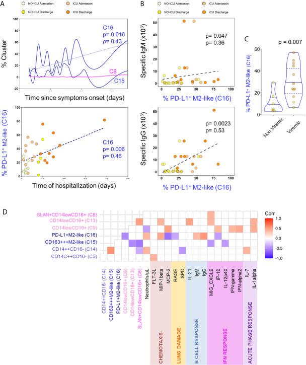
After more than one year since the COVID-19 outbreak, patients with severe disease still constitute the bottleneck of the pandemic management. Aberrant inflammatory responses, ranging from cytokine storm to immune-suppression, were described in COVID-19 and no treatment was demonstrated to change the prognosis significantly. Therefore, there is an urgent need for understanding the underlying pathogenic mechanisms to guide therapeutic interventions. This study was designed to assess myeloid cell activation and phenotype leading to recovery in patients surviving severe COVID-19. We evaluated longitudinally patients with COVID-19 related respiratory insufficiency, stratified according to the need of intensive care unit admission (ICU, n = 11, and No-ICU, n = 9), and age and sex matched healthy controls (HCs, n = 11), by flow cytometry and a wide array of serum inflammatory/immune-regulatory mediators. All patients featured systemic immune-regulatory myeloid cell phenotype as assessed by both unsupervised and supervised analysis of circulating monocyte and dendritic cell subsets. Specifically, we observed a reduction of CD14lowCD16+ monocytes, and reduced expression of CD80, CD86, and Slan. Moreover, mDCs, pDCs, and basophils were significantly reduced, in comparison to healthy subjects. Contemporaneously, both monocytes and DCs showed increased expression of CD163, CD204, CD206, and PD-L1 immune-regulatory markers. The expansion of M2-like monocytes was significantly higher at admission in patients featuring detectable SARS-CoV-2 plasma viral load and it was positively correlated with the levels of specific antibodies. In No-ICU patients, we observed a peak of the alterations at admission and a progressive regression to a phenotype similar to HCs at discharge. Interestingly, in ICU patients, the expression of immuno-suppressive markers progressively increased until discharge. Notably, an increase of M2-like HLA-DRhighPD-L1+ cells in CD14++CD16- monocytes and in dendritic cell subsets was observed at ICU discharge. Furthermore, IFN-γ and IL-12p40 showed a decline over time in ICU patients, while high values of IL1RA and IL-10 were maintained. In conclusion, these results support that timely acquisition of a myeloid cell immune-regulatory phenotype might contribute to recovery in severe systemic SARS-CoV-2 infection and suggest that therapeutic agents favoring an innate immune system regulatory shift may represent the best strategy to be implemented at this stage.

摘要

自 COVID-19 爆发以来已经一年多了,重症患者仍然是疫情管理的瓶颈。COVID-19 中描述了异常的炎症反应,从细胞因子风暴到免疫抑制,目前还没有治疗方法能显著改变预后。因此,迫切需要了解潜在的发病机制,以指导治疗干预。本研究旨在评估导致重症 COVID-19 患者康复的髓系细胞激活和表型。我们通过流式细胞术和一系列血清炎症/免疫调节介质,对因呼吸功能不全而住院的 COVID-19 患者(分为需要入住重症监护病房(ICU)的患者(n=11)和不需要入住 ICU 的患者(n=9),以及年龄和性别匹配的健康对照者(HCs,n=11)进行了纵向评估。所有患者均表现出全身性免疫调节髓系细胞表型,这是通过对循环单核细胞和树突状细胞亚群进行无监督和监督分析得出的。具体来说,我们观察到 CD14lowCD16+单核细胞减少,以及 CD80、CD86 和 Slan 的表达减少。此外,与健康受试者相比,mDC、pDC 和嗜碱性粒细胞显著减少。同时,与单核细胞和 DC 相比,CD163、CD204、CD206 和 PD-L1 等免疫调节标志物的表达增加。在入院时,具有可检测 SARS-CoV-2 血浆病毒载量的患者中,M2 样单核细胞的扩增明显更高,且与特异性抗体水平呈正相关。在不需要 ICU 治疗的患者中,我们观察到入院时的变化达到峰值,并在出院时逐渐恢复到与 HCs 相似的表型。有趣的是,在 ICU 患者中,免疫抑制标志物的表达逐渐增加,直到出院。值得注意的是,在 ICU 出院时,CD14++CD16-单核细胞和树突状细胞亚群中的 HLA-DRhighPD-L1+M2 样细胞增加。此外,IFN-γ和 IL-12p40 的水平随时间下降,而 IL1RA 和 IL-10 的高值保持不变。总之,这些结果支持在严重全身 SARS-CoV-2 感染中及时获得髓系细胞免疫调节表型可能有助于康复,并表明有利于固有免疫系统调节转变的治疗药物可能是现阶段的最佳策略。

https://cdn.ncbi.nlm.nih.gov/pmc/blobs/4698/8265310/30d27b961ee3/fimmu-12-691725-g001.jpg

文献AI研究员

20分钟写一篇综述,助力文献阅读效率提升50倍。

立即体验

用中文搜PubMed

大模型驱动的PubMed中文搜索引擎

马上搜索

文档翻译

学术文献翻译模型,支持多种主流文档格式。

立即体验