Suppr超能文献

磁纳米颗粒和静磁场对骨髓间充质干细胞的刺激:外泌体 miR-1260a 的释放可改善成骨和血管生成。

Bone mesenchymal stem cells stimulation by magnetic nanoparticles and a static magnetic field: release of exosomal miR-1260a improves osteogenesis and angiogenesis.

机构信息

Department of Orthopaedic Surgery, Peking Union Medical College Hospital, Peking Union Medical College and Chinese Academy of Medical Sciences, No.1 Shuaifuyuan, Beijing, 100730, China.

Medical Science Research Center (MRC), Peking Union Medical College Hospital, Peking Union Medical College and Chinese Academy of Medical Sciences, No.1 Shuaifuyuan, Beijing, 100730, China.

出版信息

J Nanobiotechnology. 2021 Jul 13;19(1):209. doi: 10.1186/s12951-021-00958-6.

Abstract

BACKGROUND

The therapeutic potential of exosomes derived from stem cells has attracted increasing interest recently, because they can exert similar paracrine functions of stem cells and overcome the limitations of stem cells transplantation. Exosomes derived from bone mesenchymal stem cells (BMSC-Exos) have been confirmed to promote osteogenesis and angiogenesis. The magnetic nanoparticles (eg. FeO, γ-FeO) combined with a static magnetic field (SMF) has been commonly used to increase wound healing and bone regeneration. Hence, this study aims to evaluate whether exosomes derived from BMSCs preconditioned with a low dose of FeO nanoparticles with or without the SMF, exert superior pro-osteogenic and pro-angiogenic activities in bone regeneration and the underlying mechanisms involved.

METHODS

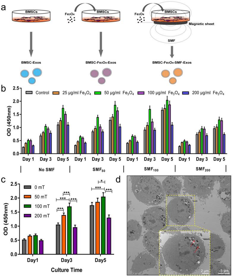
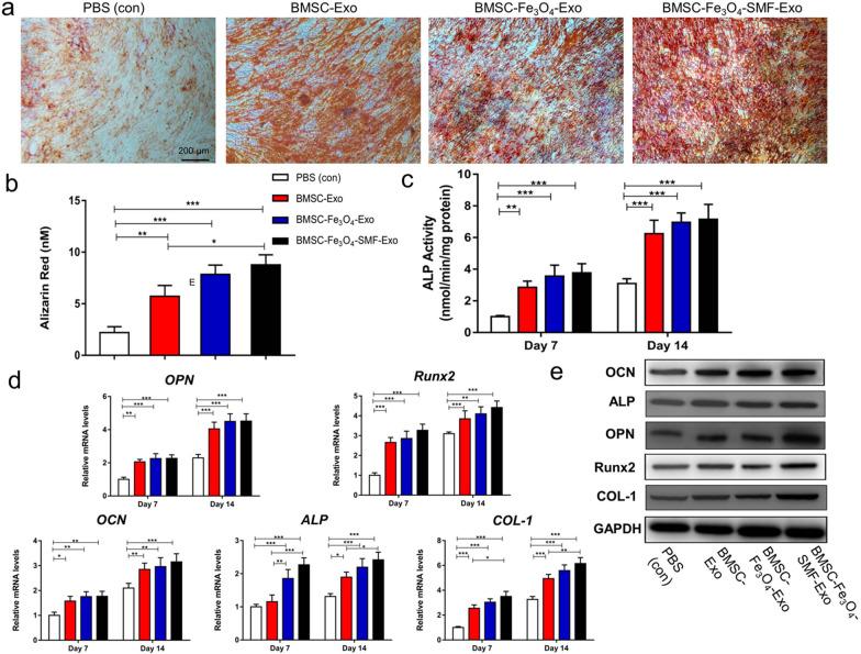
Two novel types of exosomes derived from preconditioned BMSCs that fabricated by regulating the contents with the stimulation of magnetic nanoparticles and/or a SMF. Then, the new exosomes were isolated by ultracentrifugation and characterized. Afterwards, we conducted in vitro experiments in which we measured osteogenic differentiation, cell proliferation, cell migration, and tube formation, then established an in vivo critical-sized calvarial defect rat model. The miRNA expression profiles were compared among the exosomes to detect the potential mechanism of improving osteogenesis and angiogenesis. At last, the function of exosomal miRNA during bone regeneration was confirmed by utilizing a series of gain- and loss-of-function experiments in vitro.

RESULTS

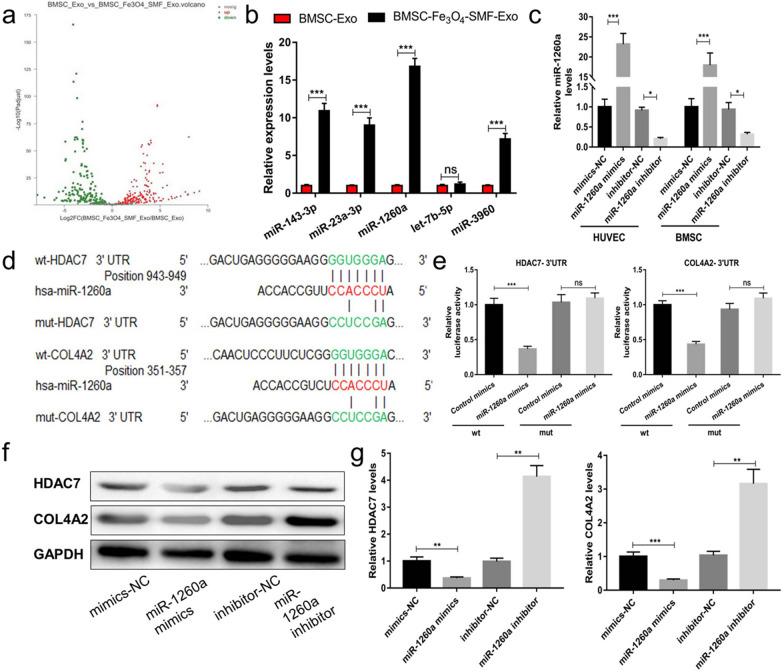
50 µg/mL FeO nanoparticles and a 100 mT SMF were chosen as the optimum magnetic conditions to fabricate two new exosomes, named BMSC-FeO-Exos and BMSC-FeO-SMF-Exos. They were both confirmed to enhance osteogenesis and angiogenesis in vitro and in vivo compared with BMSC-Exos, and BMSC-FeO-SMF-Exos had the most marked effect. The promotion effect was found to be related to the highly riched miR-1260a in BMSC-FeO-SMF-Exos. Furthermore, miR-1260a was verified to enhance osteogenesis and angiogenesis through inhibition of HDAC7 and COL4A2, respectively.

CONCLUSION

These results suggest that low doses of FeO nanoparticles combined with a SMF trigger exosomes to exert enhanced osteogenesis and angiogenesis and that targeting of HDAC7 and COL4A2 by exosomal miR-1260a plays a crucial role in this process. This work could provide a new protocol to promote bone regeneration for tissue engineering in the future.

摘要

背景

最近,干细胞衍生的外泌体的治疗潜力引起了越来越多的关注,因为它们可以发挥类似的干细胞旁分泌功能,并克服干细胞移植的局限性。骨髓间充质干细胞(BMSC)衍生的外泌体(BMSC-Exos)已被证实可促进成骨和血管生成。结合静磁场(SMF)的磁性纳米颗粒(如 FeO、γ-FeO)已被广泛用于增加伤口愈合和骨再生。因此,本研究旨在评估低剂量 FeO 纳米颗粒预处理的 BMSC 衍生的外泌体,在骨再生中是否具有优越的促成骨和成血管活性,以及涉及的潜在机制。

方法

通过调节磁性纳米颗粒和/或 SMF 的刺激来控制内容物,从而构建两种新型的外泌体。然后,通过超速离心分离新的外泌体并进行鉴定。接下来,我们进行了体外实验,测量成骨分化、细胞增殖、细胞迁移和管形成,然后建立了一个体内临界尺寸颅骨缺损大鼠模型。比较外泌体中的 miRNA 表达谱,以检测改善成骨和血管生成的潜在机制。最后,通过一系列体外的增益和损耗功能实验,确认了外泌体 miRNA 在骨再生过程中的作用。

结果

选择 50μg/mL FeO 纳米颗粒和 100 mT SMF 作为最佳磁性条件来制备两种新型外泌体,分别命名为 BMSC-FeO-Exos 和 BMSC-FeO-SMF-Exos。与 BMSC-Exos 相比,它们均能增强体外和体内的成骨和血管生成,而 BMSC-FeO-SMF-Exos 的效果最为显著。促进作用与 BMSC-FeO-SMF-Exos 中高度丰富的 miR-1260a 有关。此外,miR-1260a 通过抑制 HDAC7 和 COL4A2 分别被证实增强成骨和血管生成。

结论

这些结果表明,低剂量的 FeO 纳米颗粒与 SMF 结合触发外泌体发挥增强的成骨和血管生成作用,外泌体 miR-1260a 靶向 HDAC7 和 COL4A2 在此过程中发挥关键作用。这项工作为未来组织工程中促进骨再生提供了一种新的方案。

https://cdn.ncbi.nlm.nih.gov/pmc/blobs/468b/8278669/d066ad94c389/12951_2021_958_Fig1_HTML.jpg

文献AI研究员

20分钟写一篇综述,助力文献阅读效率提升50倍。

立即体验

用中文搜PubMed

大模型驱动的PubMed中文搜索引擎

马上搜索

文档翻译

学术文献翻译模型,支持多种主流文档格式。

立即体验