Suppr超能文献

严重急性呼吸综合征冠状病毒2(SARS-CoV-2)基因变体出现的荟萃分析与结构动力学

Meta-Analysis and Structural Dynamics of the Emergence of Genetic Variants of SARS-CoV-2.

作者信息

Castonguay Nicolas, Zhang Wandong, Langlois Marc-André

机构信息

Department of Biochemistry, Microbiology and Immunology, Faculty of Medicine, University of Ottawa, Ottawa, ON, Canada.

Department of Cellular and Molecular Medicine, Faculty of Medicine, University of Ottawa, Ottawa, ON, Canada.

出版信息

Front Microbiol. 2021 Jun 29;12:676314. doi: 10.3389/fmicb.2021.676314. eCollection 2021.

Abstract

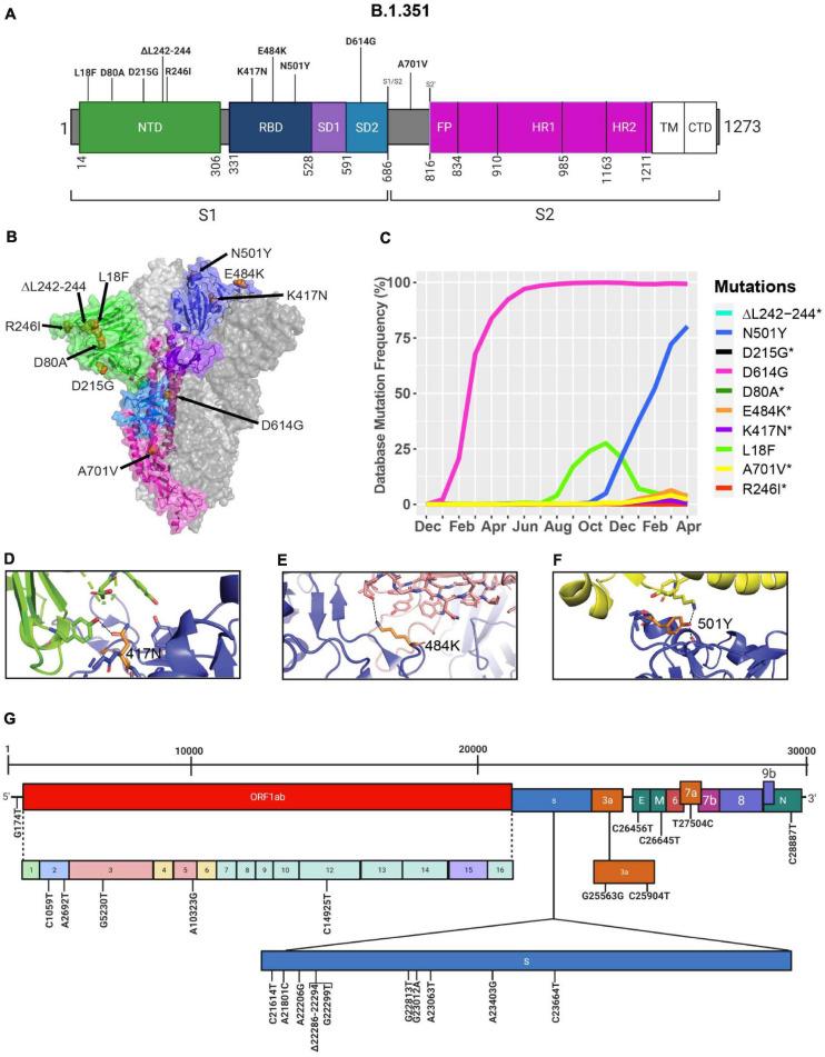
The novel severe acute respiratory syndrome coronavirus 2 (SARS-CoV-2) emerged in late December 2019 in Wuhan, China, and is the causative agent for the worldwide COVID-19 pandemic. SARS-CoV-2 is a positive-sense single-stranded RNA virus belonging to the betacoronavirus genus. Due to the error-prone nature of the viral RNA-dependent polymerase complex, coronaviruses are known to acquire new mutations at each cycle of genome replication. This constitutes one of the main factors driving the evolution of its relatively large genome and the emergence of new genetic variants. In the past few months, the identification of new B.1.1.7 (United Kingdom), B.1.351 (South Africa), and P.1 (Brazil) variants of concern (VOC) has highlighted the importance of tracking the emergence of mutations in the SARS-CoV-2 genome that impact transmissibility, virulence, and immune and neutralizing antibody escape. Here we analyzed the appearance and prevalence trajectory over time of mutations that appeared in all SARS-CoV-2 genes from December 2019 to April 2021. The goal of the study was to identify which genetic modifications are the most frequent and study the dynamics of their propagation, their incorporation into the consensus sequence, and their impact on virus biology. We also analyzed the structural properties of the spike glycoprotein of the B.1.1.7, B.1.351, and P.1 variants for its binding to the host receptor ACE2. This study offers an integrative view of the emergence, disappearance, and consensus sequence integration of successful mutations that constitute new SARS-CoV-2 variants and their impact on neutralizing antibody therapeutics and vaccines.

摘要

新型严重急性呼吸综合征冠状病毒2(SARS-CoV-2)于2019年12月底在中国武汉出现,是全球新冠疫情的病原体。SARS-CoV-2是一种正链单链RNA病毒,属于β冠状病毒属。由于病毒RNA依赖性聚合酶复合物容易出错,冠状病毒在基因组复制的每个周期都会获得新的突变。这是推动其相对较大基因组进化和新基因变体出现的主要因素之一。在过去几个月里,新的值得关注的B.1.1.7(英国)、B.1.351(南非)和P.1(巴西)变体的识别突出了追踪SARS-CoV-2基因组中影响传播性、毒力以及免疫和中和抗体逃逸的突变出现情况的重要性。在此,我们分析了2019年12月至2021年4月出现在所有SARS-CoV-2基因中的突变随时间的出现情况和流行轨迹。该研究的目的是确定哪些基因修饰最为常见,并研究其传播动态、纳入共有序列的情况以及对病毒生物学的影响。我们还分析了B.1.1.7、B.1.351和P.1变体的刺突糖蛋白与宿主受体ACE2结合的结构特性。这项研究提供了一个关于构成新SARS-CoV-2变体的成功突变的出现、消失和共有序列整合及其对中和抗体治疗和疫苗影响的综合观点。

https://cdn.ncbi.nlm.nih.gov/pmc/blobs/4058/8276313/50e6bdbe1e68/fmicb-12-676314-g001.jpg

文献AI研究员

20分钟写一篇综述,助力文献阅读效率提升50倍。

立即体验

用中文搜PubMed

大模型驱动的PubMed中文搜索引擎

马上搜索

文档翻译

学术文献翻译模型,支持多种主流文档格式。

立即体验