Suppr超能文献

在超过 120 万人中发现和优先考虑与肾功能相关的变异和基因。

Discovery and prioritization of variants and genes for kidney function in >1.2 million individuals.

机构信息

Department of Genetic Epidemiology, University of Regensburg, Regensburg, Germany.

Institute of Genetic Epidemiology, Department of Biometry, Epidemiology and Medical Bioinformatics, Faculty of Medicine and Medical Center-University of Freiburg, Freiburg, Germany.

出版信息

Nat Commun. 2021 Jul 16;12(1):4350. doi: 10.1038/s41467-021-24491-0.

Abstract

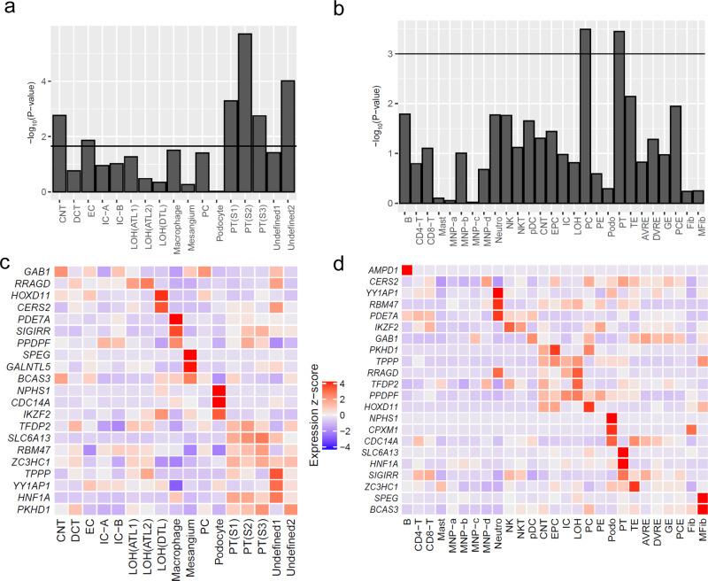
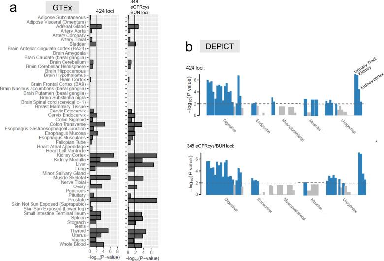
Genes underneath signals from genome-wide association studies (GWAS) for kidney function are promising targets for functional studies, but prioritizing variants and genes is challenging. By GWAS meta-analysis for creatinine-based estimated glomerular filtration rate (eGFR) from the Chronic Kidney Disease Genetics Consortium and UK Biobank (n = 1,201,909), we expand the number of eGFRcrea loci (424 loci, 201 novel; 9.8% eGFRcrea variance explained by 634 independent signal variants). Our increased sample size in fine-mapping (n = 1,004,040, European) more than doubles the number of signals with resolved fine-mapping (99% credible sets down to 1 variant for 44 signals, ≤5 variants for 138 signals). Cystatin-based eGFR and/or blood urea nitrogen association support 348 loci (n = 460,826 and 852,678, respectively). Our customizable tool for Gene PrioritiSation reveals 23 compelling genes including mechanistic insights and enables navigation through genes and variants likely relevant for kidney function in human to help select targets for experimental follow-up.

摘要

在全基因组关联研究(GWAS)为肾功能发出的信号下,基因是功能研究的有前途的靶点,但优先考虑变体和基因是具有挑战性的。通过对来自慢性肾脏病遗传学联合会和英国生物库的基于肌酐的估计肾小球滤过率(eGFR)的 GWAS 元分析(n = 1,201,909),我们扩展了 eGFRcrea 基因座的数量(424 个基因座,201 个新基因座;634 个独立信号变体解释了 9.8%的 eGFRcrea 变异)。我们在精细映射中的样本量增加(n = 1,004,040,欧洲人)使具有解析精细映射的信号数量增加了一倍以上(对于 44 个信号,99%置信区间缩小到 1 个变体,对于 138 个信号,缩小到≤5 个变体)。基于半胱氨酸蛋白酶抑制剂的 eGFR 和/或血尿素氮关联支持 348 个基因座(n = 460,826 和 852,678,分别)。我们的 Gene PrioritiSation 可定制工具揭示了 23 个引人注目的基因,包括机制见解,并使人们能够在与人类肾功能相关的基因和变体中进行导航,以帮助选择实验后续的目标。

https://cdn.ncbi.nlm.nih.gov/pmc/blobs/219a/8285412/382aec856312/41467_2021_24491_Fig1_HTML.jpg

文献AI研究员

20分钟写一篇综述,助力文献阅读效率提升50倍。

立即体验

用中文搜PubMed

大模型驱动的PubMed中文搜索引擎

马上搜索

文档翻译

学术文献翻译模型,支持多种主流文档格式。

立即体验