Suppr超能文献

miRNA-130b-5p 通过抑制 SIRT4 表达促进肝星状细胞活化和肝纤维化的发展。

miRNA-130b-5p promotes hepatic stellate cell activation and the development of liver fibrosis by suppressing SIRT4 expression.

机构信息

Hepatobiliary/Liver Transplantation Center, The First Affiliated Hospital with Nanjing Medical University, Nanjing, China.

Key Laboratory of Liver Transplantation, Chinese Academy of Medical Sciences, Nanjing, China.

出版信息

J Cell Mol Med. 2021 Aug;25(15):7381-7394. doi: 10.1111/jcmm.16766. Epub 2021 Jul 17.

Abstract

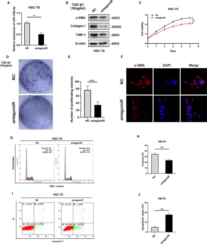
Liver fibrosis is a progressive disease accompanied by the deposition of extracellular matrix (ECM). Numerous reports have demonstrated that alterations in the expression of microRNAs (miRNAs) are related to liver disease. However, the effect of individual miRNAs on liver fibrosis has not been studied. Hepatic stellate cells (HSCs), being responsible for producing ECM, exert an important influence on liver fibrosis. Then, microarray analysis of non-activated and activated HSCs induced by transforming growth factor β1 (TGF-β1) showed that miR-130b-5p expression was strongly up-regulated during HSC activation. Moreover, the progression of liver fibrosis had a close connection with the expression of miR-130b-5p in different liver fibrosis mouse models. Then, we identified that there were specific binding sites between miR-130b-5p and the 3' UTR of Sirtuin 4 (SIRT4) via a luciferase reporter assay. Knockdown of miR-130b-5p increased SIRT4 expression and ameliorated liver fibrosis in mice transfected with antagomiR-130b-5p oligos. In general, our results suggested that miR-130b-5p promoted HSC activation by targeting SIRT4, which participates in the AMPK/TGF-β/Smad2/3 signalling pathway. Hence, regulating miR-130b-5p maybe serve as a crucial therapeutic treatment for hepatic fibrosis.

摘要

肝纤维化是一种进行性疾病,伴随着细胞外基质(ECM)的沉积。大量报道表明,miRNAs(miRNA)的表达改变与肝病有关。然而,单个 miRNA 对肝纤维化的影响尚未得到研究。肝星状细胞(HSCs)负责产生 ECM,对肝纤维化有重要影响。然后,用转化生长因子β1(TGF-β1)诱导的非激活和激活的 HSCs 的微阵列分析显示,miR-130b-5p 的表达在 HSC 激活过程中强烈上调。此外,miR-130b-5p 在不同肝纤维化小鼠模型中的表达与肝纤维化的进展密切相关。然后,我们通过荧光素酶报告基因检测证实 miR-130b-5p 与 Sirtuin 4(SIRT4)的 3'UTR 之间存在特异性结合位点。用 antagomiR-130b-5p 寡核苷酸转染后,miR-130b-5p 的敲低增加了 SIRT4 的表达并改善了小鼠的肝纤维化。总的来说,我们的结果表明,miR-130b-5p 通过靶向 SIRT4 促进 HSC 激活,SIRT4 参与 AMPK/TGF-β/Smad2/3 信号通路。因此,调节 miR-130b-5p 可能是肝纤维化的一种重要治疗方法。

https://cdn.ncbi.nlm.nih.gov/pmc/blobs/844e/8335697/aace26fd2d8e/JCMM-25-7381-g003.jpg

文献AI研究员

20分钟写一篇综述,助力文献阅读效率提升50倍。

立即体验

用中文搜PubMed

大模型驱动的PubMed中文搜索引擎

马上搜索

文档翻译

学术文献翻译模型,支持多种主流文档格式。

立即体验