Suppr超能文献

ELF3 调控的长链非编码 RNA UBE2CP3 通过 RNA-RNA 相互作用过稳定,并通过 miR-138-5p/ITGA2 轴驱动胃癌转移。

The ELF3-regulated lncRNA UBE2CP3 is over-stabilized by RNA-RNA interactions and drives gastric cancer metastasis via miR-138-5p/ITGA2 axis.

机构信息

Hubei Key Laboratory of Embryonic Stem Cell Research, School of Basic Medical Sciences, Hubei University of Medicine, Shiyan, Hubei, P.R. China.

Laboratory of Tumor Biology, Academy of Bio-Medicine Research, Hubei University of Medicine, Shiyan, Hubei, P.R. China.

出版信息

Oncogene. 2021 Sep;40(35):5403-5415. doi: 10.1038/s41388-021-01948-6. Epub 2021 Jul 17.

Abstract

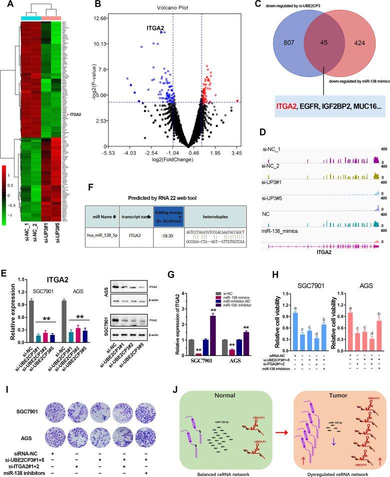
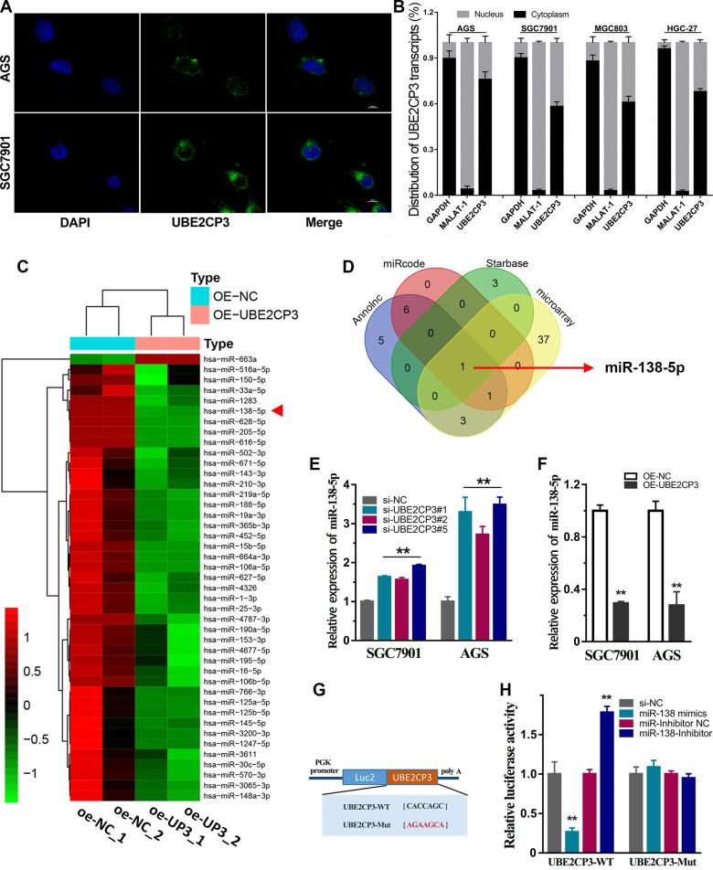
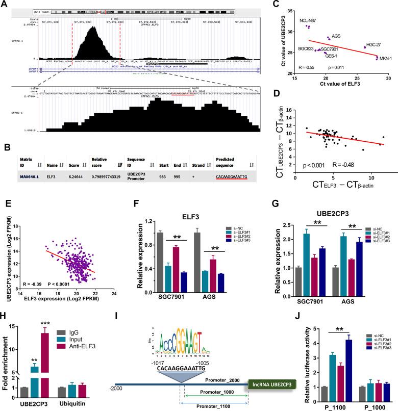
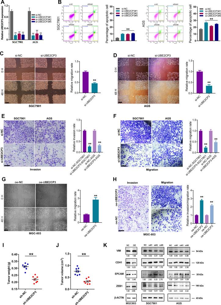
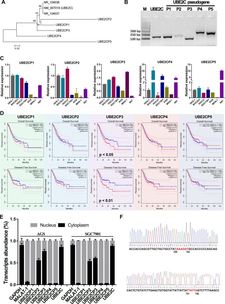
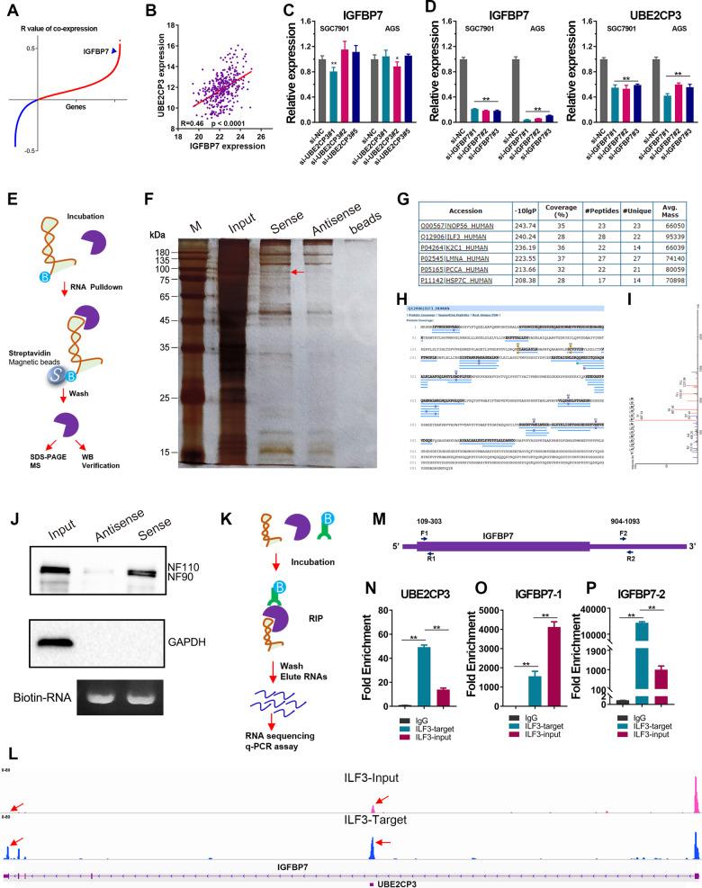
LncRNAs play essential roles in tumorigenesis and tumor progression. Pseudogene UBE2CP3 is an antisense intronic lncRNA. However, the biological function of UBE2CP3 in gastric cancer (GC) remains unknown. In this study, we revealed that lncRNA UBE2CP3 was aberrantly upregulated in multiple independent gastric cancer cohorts, and its overexpression was clinically associated with poor prognosis in GC. UBE2CP3 was mainly located in cytoplasm and promoted migratory and invasive capacities of GC cells in vitro and in vivo. Mechanismly, a novel dysregulated ceRNA network UB2CP3/miR-138-5p/ITGA2 was identified in GC by transcriptome sequencing. Furthermore, rescue assay further confirmed that UBE2CP3 mainly promoted GC progression through miR-138-5p/ITGA2 axis. More importantly, our data proved that UBE2CP3/IGFBP7 could form an RNA duplex, thereby directly interacting with the ILF3 protein. In turn, this RNA-RNA interaction between IGFBP7 mRNA and UBE2CP3 mediated by ILF3 protein plays an essential role in protecting the mRNA stability of UBE2CP3. In addition, transcription factor ELF3 was identified to be a direct repressor of lncRNA UBE2CP3 in GC. Taken together, overexpression of UBE2CP3 promotes tumor progression via cascade amplification of ITGA2 upregulation in GC. Our finding has revealed that the dysregulation of UBE2CP3 is probably due to the downregulation of ELF3 and/or the overexpression of IGFBP7 mRNA in GC. Our findings reveal, for the first time, that UBE2CP3 plays crucial a role in GC progression by modulating miR-138-5p/ITGA2 axis, suggesting that UBE2CP3 may serve as a potential therapeutic target in GC.

摘要

长链非编码 RNA 在肿瘤发生和肿瘤进展中发挥重要作用。假基因 UBE2CP3 是一种反义内含子长链非编码 RNA。然而,UBE2CP3 在胃癌(GC)中的生物学功能尚不清楚。在这项研究中,我们揭示了 lncRNA UBE2CP3 在多个独立的胃癌队列中异常上调,其过表达与 GC 的预后不良相关。UBE2CP3 主要位于细胞质中,并在体外和体内促进 GC 细胞的迁移和侵袭能力。通过转录组测序,在 GC 中确定了一个新的失调 ceRNA 网络 UB2CP3/miR-138-5p/ITGA2。此外,挽救实验进一步证实,UBE2CP3 主要通过 miR-138-5p/ITGA2 轴促进 GC 进展。更重要的是,我们的数据证明,UBE2CP3/IGFBP7 可以形成 RNA 双链,从而直接与 ILF3 蛋白相互作用。反过来,IGFBP7 mRNA 和 UBE2CP3 之间由 ILF3 蛋白介导的这种 RNA-RNA 相互作用在保护 UBE2CP3 的 mRNA 稳定性方面起着至关重要的作用。此外,转录因子 ELF3 被鉴定为 GC 中 lncRNA UBE2CP3 的直接抑制剂。总之,UBE2CP3 的过表达通过级联放大 ITGA2 的上调促进 GC 中的肿瘤进展。我们的发现表明,UBE2CP3 的失调可能是由于 GC 中 ELF3 的下调和/或 IGFBP7 mRNA 的过表达所致。我们的研究结果首次表明,UBE2CP3 通过调节 miR-138-5p/ITGA2 轴在 GC 进展中发挥关键作用,提示 UBE2CP3 可能成为 GC 的潜在治疗靶点。

https://cdn.ncbi.nlm.nih.gov/pmc/blobs/75ee/8413130/261daa74320c/41388_2021_1948_Fig1_HTML.jpg

文献AI研究员

20分钟写一篇综述,助力文献阅读效率提升50倍。

立即体验

用中文搜PubMed

大模型驱动的PubMed中文搜索引擎

马上搜索

文档翻译

学术文献翻译模型,支持多种主流文档格式。

立即体验