Suppr超能文献

用于高通量、高内涵自然杀伤细胞介导的细胞毒性的 3D 肿瘤球体微阵列

3D tumor spheroid microarray for high-throughput, high-content natural killer cell-mediated cytotoxicity.

机构信息

Department of Chemical and Biological Engineering, and Center for Biotechnology & Interdisciplinary Studies, Rensselaer Polytechnic Institute, Troy, NY, USA.

MBD (Medical & Bio Decision) Co., Ltd, Suwon-si, Gyeonggi-do, Republic of Korea.

出版信息

Commun Biol. 2021 Jul 21;4(1):893. doi: 10.1038/s42003-021-02417-2.

Abstract

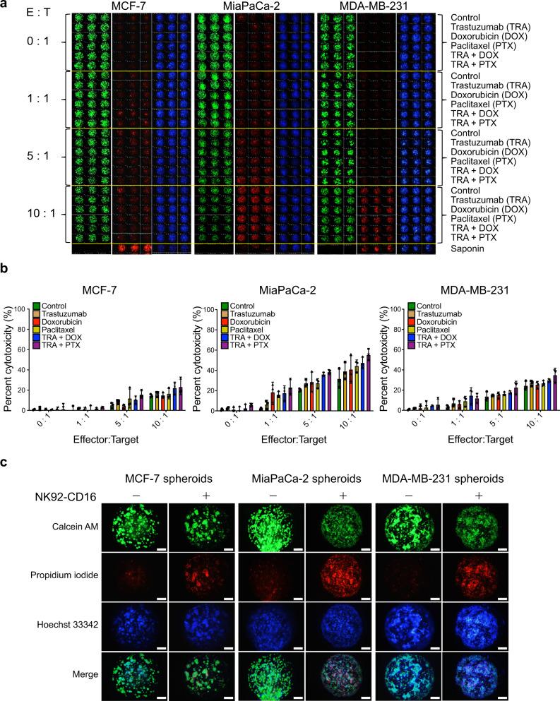
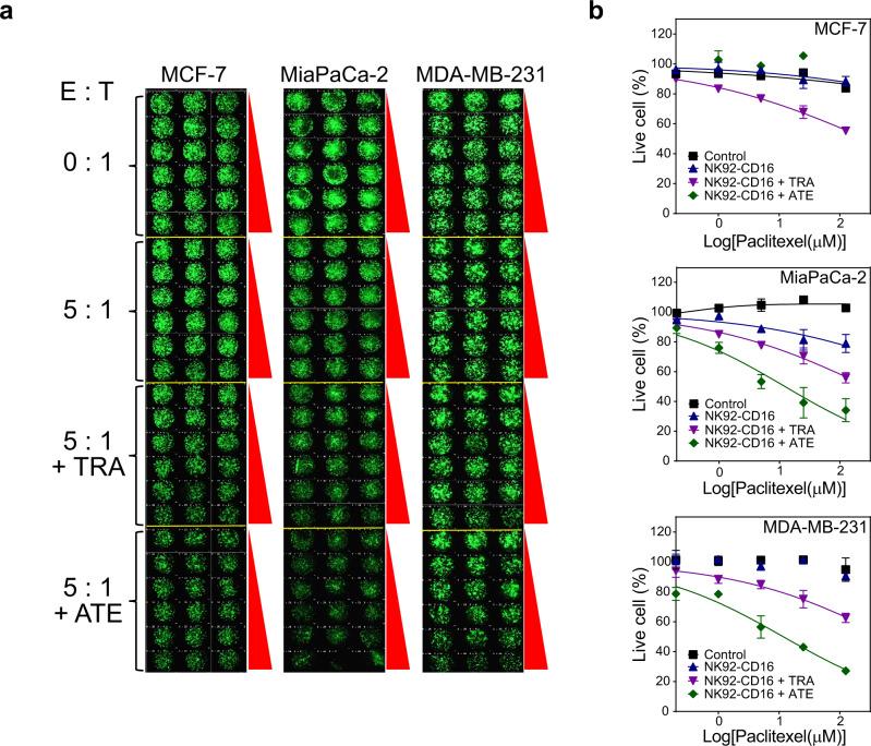
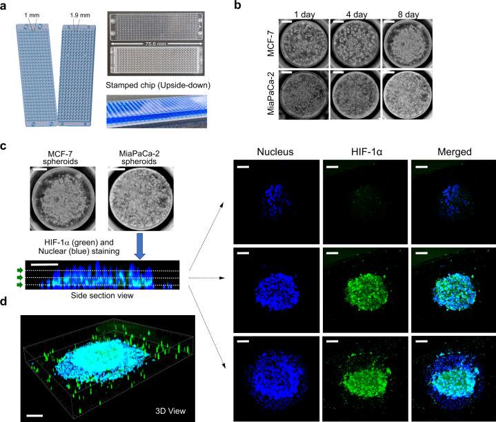
Immunotherapy has emerged as a promising approach to treating several forms of cancer. Use of immune cells, such as natural killer (NK) cells, along with small molecule drugs and antibodies through antibody dependent cell-mediated cytotoxicity (ADCC) has been investigated as a potential combination therapy for some difficult to treat solid tumors. Nevertheless, there remains a need to develop tools that support co-culture of target cancer cells and effector immune cells in a contextually relevant three-dimensional (3D) environment to provide a rapid means to screen for and optimize ADCC-drug combinations. To that end, here we have developed a high throughput 330 micropillar-microwell sandwich platform that enables 3D co-culture of NK92-CD16 cells with pancreatic (MiaPaCa-2) and breast cancer cell lines (MCF-7 and MDA-MB-231). The platform successfully mimicked hypoxic conditions found in a tumor microenvironment and was used to demonstrate NK-cell mediated cell cytotoxicity in combination with two monoclonal antibodies; Trastuzumab and Atezolizumab. The platform was also used to show dose response behavior of target cancer cells with reduced EC values for paclitaxel (an anti-cancer chemotherapeutic) when treated with both NK cells and antibody. Such a platform may be used to develop more personalized cancer therapies using patient-derived cancer cells.

摘要

免疫疗法已成为治疗多种癌症的一种有前途的方法。使用免疫细胞,如自然杀伤 (NK) 细胞,以及通过抗体依赖的细胞介导的细胞毒性 (ADCC) 的小分子药物和抗体,已被研究作为一些难以治疗的实体瘤的潜在联合治疗方法。然而,仍然需要开发工具来支持在上下文相关的三维 (3D) 环境中共同培养靶癌细胞和效应免疫细胞,以提供一种快速筛选和优化 ADCC-药物组合的方法。为此,我们开发了一种高通量的 330 个微柱-微孔三明治平台,可实现 NK92-CD16 细胞与胰腺 (MiaPaCa-2) 和乳腺癌细胞系 (MCF-7 和 MDA-MB-231) 的 3D 共培养。该平台成功模拟了肿瘤微环境中发现的缺氧条件,并用于证明 NK 细胞介导的细胞毒性与两种单克隆抗体(曲妥珠单抗和阿特珠单抗)联合使用。该平台还用于显示靶癌细胞的剂量反应行为,当用 NK 细胞和抗体处理时,紫杉醇(一种抗癌化疗药物)的 EC 值降低。这种平台可用于使用患者来源的癌细胞开发更个性化的癌症疗法。

https://cdn.ncbi.nlm.nih.gov/pmc/blobs/e81e/8295284/71e4b2da8483/42003_2021_2417_Fig1_HTML.jpg

文献AI研究员

20分钟写一篇综述,助力文献阅读效率提升50倍。

立即体验

用中文搜PubMed

大模型驱动的PubMed中文搜索引擎

马上搜索

文档翻译

学术文献翻译模型,支持多种主流文档格式。

立即体验