Suppr超能文献

一种 SR 蛋白对于激活疟原虫中的 DNA 修复是必需的。

An SR protein is essential for activating DNA repair in malaria parasites.

机构信息

Department of Microbiology & Molecular Genetics, The Kuvin Center for the Study of Infectious and Tropical Diseases, IMRIC, The Hebrew University-Hadassah Medical School, Jerusalem 91120, Israel.

出版信息

J Cell Sci. 2021 Aug 15;134(16). doi: 10.1242/jcs.258572. Epub 2021 Aug 17.

Abstract

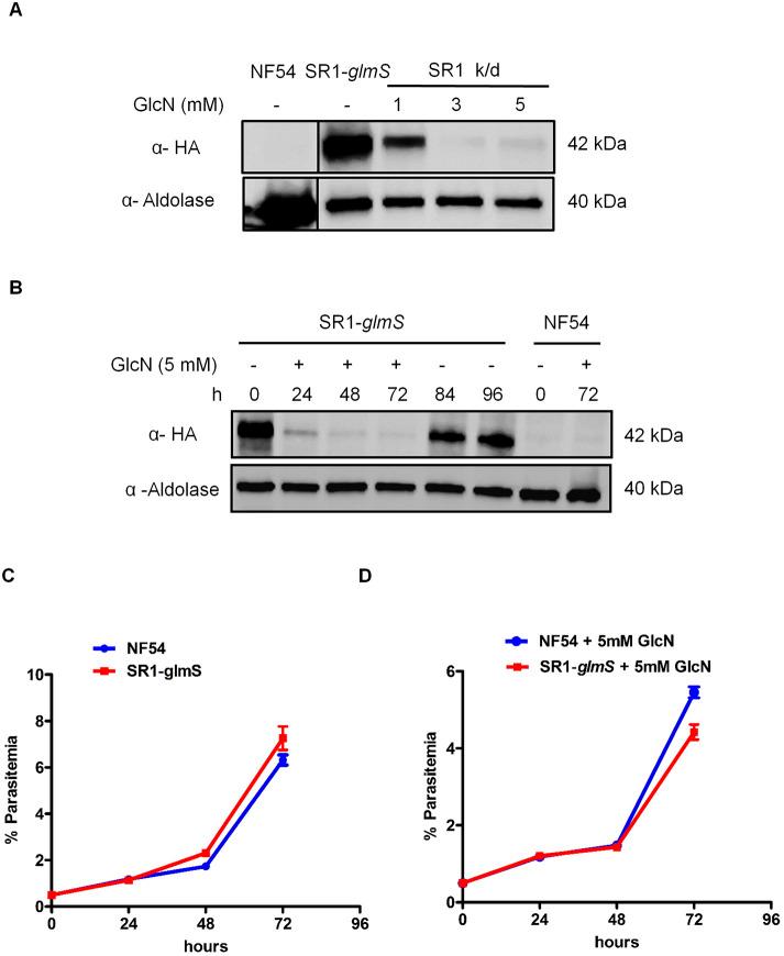
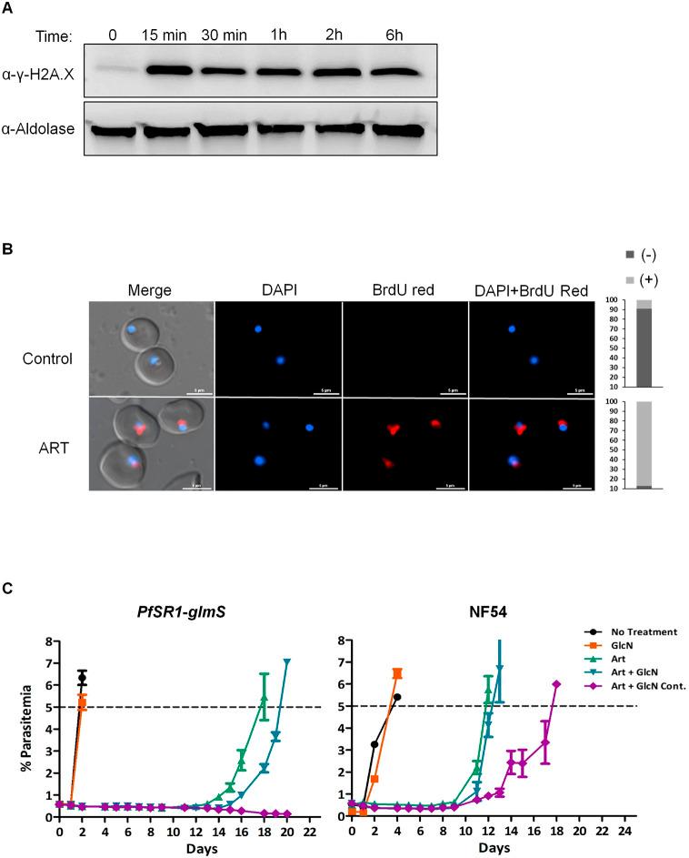
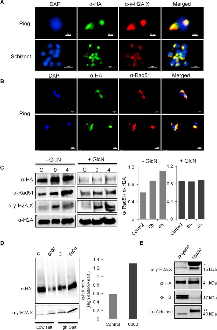
Plasmodium falciparum, the parasite responsible for the deadliest form of human malaria, replicates within the erythrocytes of its host, where it encounters numerous pressures that cause extensive DNA damage, which must be repaired efficiently to ensure parasite survival. Malaria parasites, which have lost the non-homologous end joining (NHEJ) pathway for repairing DNA double-strand breaks, have evolved unique mechanisms that enable them to robustly maintain genome integrity under such harsh conditions. However, the nature of these adaptations is unknown. We show that a highly conserved RNA splicing factor, P. falciparum (Pf)SR1, plays an unexpected and crucial role in DNA repair in malaria parasites. Using an inducible and reversible system to manipulate PfSR1 expression, we demonstrate that this protein is recruited to foci of DNA damage. Although loss of PfSR1 does not impair parasite viability, the protein is essential for their recovery from DNA-damaging agents or exposure to artemisinin, the first-line antimalarial drug, demonstrating its necessity for DNA repair. These findings provide key insights into the evolution of DNA repair pathways in malaria parasites as well as the ability of the parasite to recover from antimalarial treatment.

摘要

疟原虫(Plasmodium falciparum)是引起人类疟疾的最致命形式的寄生虫,在其宿主的红细胞内进行复制,在那里它会遇到许多压力,导致广泛的 DNA 损伤,必须有效地修复这些损伤以确保寄生虫的生存。疟原虫已经失去了用于修复 DNA 双链断裂的非同源末端连接(NHEJ)途径,因此已经进化出独特的机制,使它们能够在如此恶劣的条件下稳健地维持基因组完整性。然而,这些适应的本质尚不清楚。我们表明,一种高度保守的 RNA 剪接因子,疟原虫(Pf)SR1,在疟原虫的 DNA 修复中发挥了意想不到的关键作用。我们使用一种可诱导和可逆的系统来操纵 PfSR1 的表达,证明该蛋白被招募到 DNA 损伤的焦点。虽然 PfSR1 的缺失不会损害寄生虫的活力,但该蛋白对于它们从 DNA 损伤剂或暴露于青蒿素(一线抗疟药物)中恢复是必不可少的,这表明它对于 DNA 修复是必需的。这些发现为疟原虫 DNA 修复途径的进化以及寄生虫从抗疟药物治疗中恢复的能力提供了关键的见解。

https://cdn.ncbi.nlm.nih.gov/pmc/blobs/3ddd/8435287/cc14b347f179/joces-134-258572-g1.jpg

文献AI研究员

20分钟写一篇综述,助力文献阅读效率提升50倍。

立即体验

用中文搜PubMed

大模型驱动的PubMed中文搜索引擎

马上搜索

文档翻译

学术文献翻译模型,支持多种主流文档格式。

立即体验