Suppr超能文献

NOTCH 通路改变对 NSCLC 肿瘤微环境和免疫检查点抑制剂临床生存的影响。

The Impact of NOTCH Pathway Alteration on Tumor Microenvironment and Clinical Survival of Immune Checkpoint Inhibitors in NSCLC.

机构信息

Department of Respiratory and Critical Care Medicine, Sixth People's Hospital of Chengdu, Chengdu, China.

Department of Oncology, The Fifth People's Hospital Affiliated to Chengdu University of Traditional Chinese Medicine, The Second Clinical Medical College, Chengdu, China.

出版信息

Front Immunol. 2021 Jul 9;12:638763. doi: 10.3389/fimmu.2021.638763. eCollection 2021.

Abstract

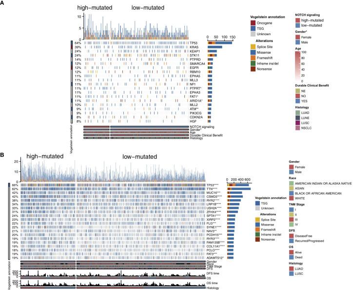
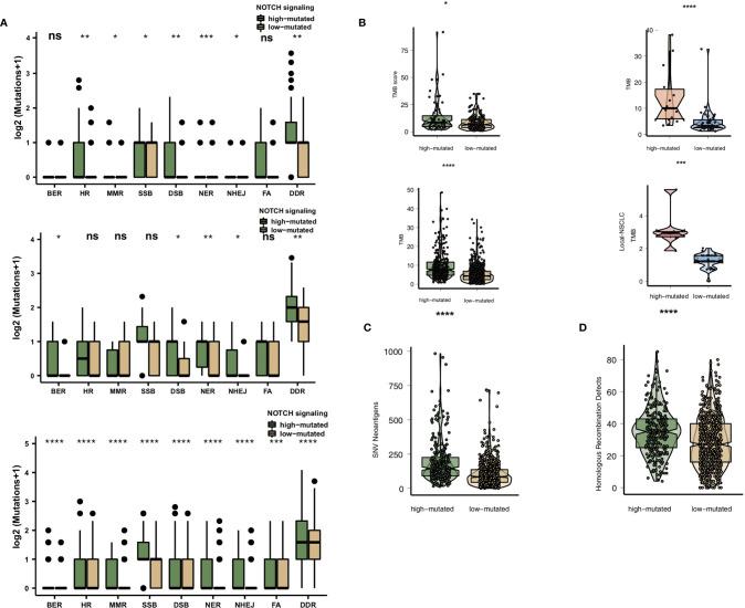
The treatment of non-small cell lung cancer (NSCLC) with immune checkpoint inhibitors (ICIs) has been proven to induce lasting tumor remission. Screening suitable populations for immunotherapy through predictive markers is an important approach to improving the clinical benefits of patients. Evidence has shown that there may be a close connection between NOTCH signaling and the tumor microenvironment (TME). Hence, we explored the impact of the mutation status of NOTCH signaling on the prognosis of NSCLC patients treated with immunotherapy with the aim to apply NSCLC immunotherapy to the greatest extent possible. We examined two clinical cohorts of NSCLC patients receiving ICIs (MSKCC and NG cohorts). The mutation and prognostic data of the ICI-treated cohort were used to evaluate the association between the mutation status of NOTCH signaling and prognosis following immunotherapy. The expression and mutation data of The Cancer Genome Atlas (TCGA)-NSCLC cohort were used to analyze the differences in the immune microenvironment under different NOTCH signaling mutation states. In the ICI-treated cohorts, the univariate and multivariate Cox regression analyses indicated that high-mutated NOTCH signaling could serve as an independent predictor of NSCLC patients receiving ICIs. Patients with high-mutated NOTCH signaling had significantly improved progression-free survival (PFS) (P = 0.03, HR = 0.69; MSKCC cohort) and prolonged overall survival (OS) (P = 0.004, HR = 0.34; NG cohort). Additionally, high-mutated NOTCH signaling was related to the inflammatory immune microenvironment, inflammatory expression profile, and enhanced immunogenicity. According to this study, high-mutated NOTCH signaling may serve as a biomarker for the prediction of the prognosis of NSCLC patients treated with ICIs. A series of prospective clinical studies and molecular mechanism explorations are still needed in the future.

摘要

非小细胞肺癌 (NSCLC) 的免疫检查点抑制剂 (ICI) 治疗已被证明可诱导持久的肿瘤缓解。通过预测标志物筛选适合免疫治疗的人群是提高患者临床获益的重要方法。有证据表明,NOTCH 信号与肿瘤微环境 (TME) 之间可能存在密切联系。因此,我们探讨了 NOTCH 信号突变状态对接受免疫治疗的 NSCLC 患者预后的影响,旨在尽可能广泛地将 NSCLC 免疫治疗应用于临床。我们研究了接受 ICI 治疗的 NSCLC 患者的两个临床队列 (MSKCC 和 NG 队列)。ICI 治疗队列的突变和预后数据用于评估 NOTCH 信号突变状态与免疫治疗后预后之间的关系。TCGA-NSCLC 队列的表达和突变数据用于分析不同 NOTCH 信号突变状态下免疫微环境的差异。在 ICI 治疗队列中,单因素和多因素 Cox 回归分析表明,NOTCH 信号高突变可作为接受 ICI 治疗的 NSCLC 患者的独立预测因子。NOTCH 信号高突变的患者无进展生存期 (PFS) (P = 0.03,HR = 0.69;MSKCC 队列) 和总生存期 (OS) (P = 0.004,HR = 0.34;NG 队列) 均显著改善。此外,NOTCH 信号高突变与炎症免疫微环境、炎症表达谱和增强的免疫原性有关。根据这项研究,NOTCH 信号高突变可能成为预测接受 ICI 治疗的 NSCLC 患者预后的生物标志物。未来仍需要一系列前瞻性临床研究和分子机制探索。

https://cdn.ncbi.nlm.nih.gov/pmc/blobs/3047/8302260/487c70c0d3ae/fimmu-12-638763-g001.jpg

文献AI研究员

20分钟写一篇综述,助力文献阅读效率提升50倍。

立即体验

用中文搜PubMed

大模型驱动的PubMed中文搜索引擎

马上搜索

文档翻译

学术文献翻译模型,支持多种主流文档格式。

立即体验