Suppr超能文献

基于组蛋白去乙酰化酶的透明细胞肾细胞癌新预后标志物的综合分析。

Comprehensive analysis of a new prognosis signature based on histone deacetylases in clear cell renal cell carcinoma.

机构信息

Department of Nephrology, Shandong Provincial Hospital Affiliated to Shandong University, Jinan, Shandong, China.

Department of Nephrology, Shandong Provincial Hospital, Cheeloo College of Medicine, Shandong University, Jinan, Shandong, China.

出版信息

Cancer Med. 2021 Sep;10(18):6503-6514. doi: 10.1002/cam4.4156. Epub 2021 Jul 26.

Abstract

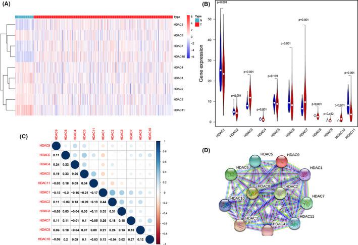
Histone deacetylases (HDAC) family is vital for tumorigenesis and tumor progression. However, the exact role of the HDAC family in clear cell renal cell carcinoma (ccRCC) remains unclear. Based on The Cancer Genome Atlas (TCGA), International Cancer Genome Consortium (ICGC), and The Human Protein Atlas (HPA) database, we investigated and validated the expression profile, clinical significance and prognostic value of HDAC family members in ccRCC. Moreover, we further explored the correlation between HDACs and tumor microenvironment, tumor stemness, drug activity and immune subtype. The HDAC8, HDAC10, and HDAC11 manifested potential clinical value for prognosis, and the correlation analyses reveals underlying molecular mechanisms, which deserve further investigation for ccRCC. This Integrated bioinformatics analysis, based on transcriptomics and proteomics, implied that HDAC8, HDAC10, and HDAC11 may serve as potential molecular biomarkers and therapeutic targets for ccRCC, but some underlying molecular mechanisms still need to be elucidated.

摘要

组蛋白去乙酰化酶(HDAC)家族对肿瘤发生和肿瘤进展至关重要。然而,HDAC 家族在透明细胞肾细胞癌(ccRCC)中的确切作用仍不清楚。基于癌症基因组图谱(TCGA)、国际癌症基因组联盟(ICGC)和人类蛋白质图谱(HPA)数据库,我们研究并验证了 HDAC 家族成员在 ccRCC 中的表达谱、临床意义和预后价值。此外,我们还进一步探讨了 HDACs 与肿瘤微环境、肿瘤干性、药物活性和免疫亚型之间的相关性。HDAC8、HDAC10 和 HDAC11 表现出潜在的预后临床价值,相关性分析揭示了潜在的分子机制,值得进一步研究 ccRCC。这项基于转录组学和蛋白质组学的综合生物信息学分析表明,HDAC8、HDAC10 和 HDAC11 可能作为 ccRCC 的潜在分子生物标志物和治疗靶点,但一些潜在的分子机制仍需要阐明。

https://cdn.ncbi.nlm.nih.gov/pmc/blobs/dba0/8446567/273dd8cede55/CAM4-10-6503-g002.jpg

文献AI研究员

20分钟写一篇综述,助力文献阅读效率提升50倍。

立即体验

用中文搜PubMed

大模型驱动的PubMed中文搜索引擎

马上搜索

文档翻译

学术文献翻译模型,支持多种主流文档格式。

立即体验