Suppr超能文献

细胞 5'-3' mRNA 外切核酸酶 XRN1 抑制干扰素 β 的激活并促进甲型流感病毒复制。

Cellular 5'-3' mRNA Exoribonuclease XRN1 Inhibits Interferon Beta Activation and Facilitates Influenza A Virus Replication.

机构信息

State Key Laboratory for Emerging Infectious Diseases, Department of Microbiology, The University of Hong Konggrid.194645.b, Hong Kong SAR, People's Republic of China.

Collaborative Innovation Center for Diagnosis and Treatment of Infectious Diseases, The University of Hong Konggrid.194645.b, Hong Kong SAR, People's Republic of China.

出版信息

mBio. 2021 Aug 31;12(4):e0094521. doi: 10.1128/mBio.00945-21. Epub 2021 Jul 27.

Abstract

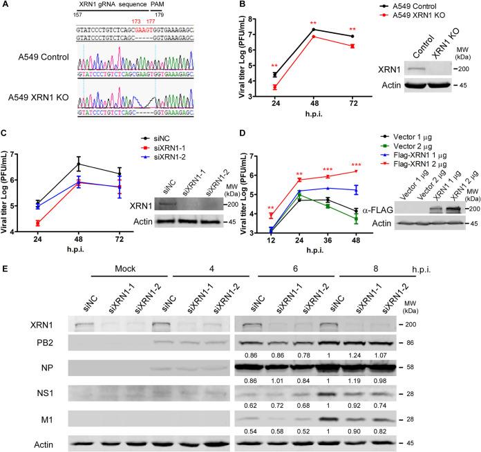
Cellular 5'-3' exoribonuclease 1 (XRN1) is best known for its role as a decay factor, which by degrading 5' monophosphate RNA after the decapping of DCP2 in P-bodies (PBs) in , yeast, and mammals. XRN1 has been shown to degrade host antiviral mRNAs following the influenza A virus (IAV) PA-X-mediated exonucleolytic cleavage processes. However, the mechanistic details of how XRN1 facilitates influenza A virus replication remain unclear. In this study, we discovered that XRN1 and nonstructural protein 1 (NS1) of IAV are directly associated and colocalize in the PBs. Moreover, XRN1 downregulation impaired viral replication while the viral titers were significantly increased in cells overexpressing XRN1, which suggest that XRN1 is a positive regulator in IAV life cycle. We further demonstrated that the IAV growth curve could be suppressed by adenosine 3',5'-bisphosphate (pAp) treatment, an inhibitor of XRN1. In virus-infected knockout cells, the phosphorylated interferon regulatory factor 3 (p-IRF3) protein, interferon beta () mRNA, and interferon-stimulated genes (ISGs) were significantly increased, resulting in the enhancement of the host innate immune response and suppression of viral protein production. Our data suggest a novel mechanism by which the IAV hijacks the cellular XRN1 to suppress the host innate immune response and to facilitate viral replication. A novel mechanistic discovery reveals that the host decay factor XRN1 contributes to influenza A virus replication, which exploits XRN1 activity to inhibit RIG-I-mediated innate immune response. Here, we identified a novel interaction between viral NS1 and host XRN1. Knockdown and knockout of XRN1 expression in human cell lines significantly decreased virus replication while boosting RIG-I-mediated interferon immune response, suggesting that XRN1 facilitates influenza A virus replication. The pAp effect as XRN1 inhibitor was evaluated; we found that pAp was capable of suppressing viral growth. To our knowledge, this study shows for the first time that a negative-strand and nucleus-replicating RNA virus, as influenza A virus, can hijack cellular XRN1 to suppress the host RIG-I-dependent innate immune response. These findings provide new insights suggesting that host XRN1 plays a positive role in influenza A virus replication and that the inhibitor pAp may be used in novel antiviral drug development.

摘要

细胞 5'-3'外切核酸酶 1(XRN1)最为人所知的是其作为衰变因子的作用,该因子通过降解 DCP2 在 P 体(PBs)中对酵母和哺乳动物中的 5'单磷酸 RNA 的去帽作用。已经表明,XRN1 在流感 A 病毒(IAV)PA-X 介导的外切核酸酶切割过程后降解宿主抗病毒 mRNAs。然而,XRN1 如何促进流感 A 病毒复制的机制细节仍不清楚。在这项研究中,我们发现 XRN1 和 IAV 的非结构蛋白 1(NS1)直接相关,并在 P 体中共定位。此外,XRN1 的下调会损害病毒复制,而在过表达 XRN1 的细胞中病毒滴度显着增加,这表明 XRN1 是 IAV 生命周期中的正调节剂。我们进一步表明,用腺嘌呤 3',5'-二磷酸(pAp)处理可抑制 IAV 生长曲线,pAp 是 XRN1 的抑制剂。在病毒感染的 敲除细胞中,磷酸化干扰素调节因子 3(p-IRF3)蛋白、干扰素-β()mRNA 和干扰素刺激基因(ISGs)显着增加,导致宿主先天免疫反应增强和病毒蛋白产生抑制。我们的数据表明,IAV 劫持细胞 XRN1 以抑制宿主先天免疫反应并促进病毒复制的新机制。一种新的机制发现表明,宿主衰变因子 XRN1 有助于流感 A 病毒的复制,该病毒利用 XRN1 的活性来抑制 RIG-I 介导的先天免疫反应。在这里,我们鉴定了病毒 NS1 和宿主 XRN1 之间的新相互作用。在人细胞系中敲低和敲除 XRN1 表达显着降低了病毒复制,同时增强了 RIG-I 介导的干扰素免疫反应,表明 XRN1 促进了流感 A 病毒的复制。评估了 XRN1 抑制剂 pAp 的作用;我们发现 pAp 能够抑制病毒生长。据我们所知,这项研究首次表明,一种负链和核复制的 RNA 病毒,如流感 A 病毒,可以劫持细胞 XRN1 来抑制宿主 RIG-I 依赖性先天免疫反应。这些发现提供了新的见解,表明宿主 XRN1 在流感 A 病毒复制中发挥积极作用,并且抑制剂 pAp 可用于新型抗病毒药物的开发。

https://cdn.ncbi.nlm.nih.gov/pmc/blobs/421e/8406323/dddf047d795e/mbio.00945-21-f001.jpg

文献AI研究员

20分钟写一篇综述,助力文献阅读效率提升50倍。

立即体验

用中文搜PubMed

大模型驱动的PubMed中文搜索引擎

马上搜索

文档翻译

学术文献翻译模型,支持多种主流文档格式。

立即体验