Suppr超能文献

IL-33 驱动 2 型先天淋巴细胞和调节性 T 细胞的扩增,并保护小鼠免受严重的急性结肠炎。

IL-33 Drives Expansion of Type 2 Innate Lymphoid Cells and Regulatory T Cells and Protects Mice From Severe, Acute Colitis.

机构信息

Institute of Medical Microbiology, University Hospital Essen, University Duisburg-Essen, Essen, Germany.

Institute of Veterinary Pathology, Freie Universitaet Berlin, Berlin, Germany.

出版信息

Front Immunol. 2021 Jul 15;12:669787. doi: 10.3389/fimmu.2021.669787. eCollection 2021.

Abstract

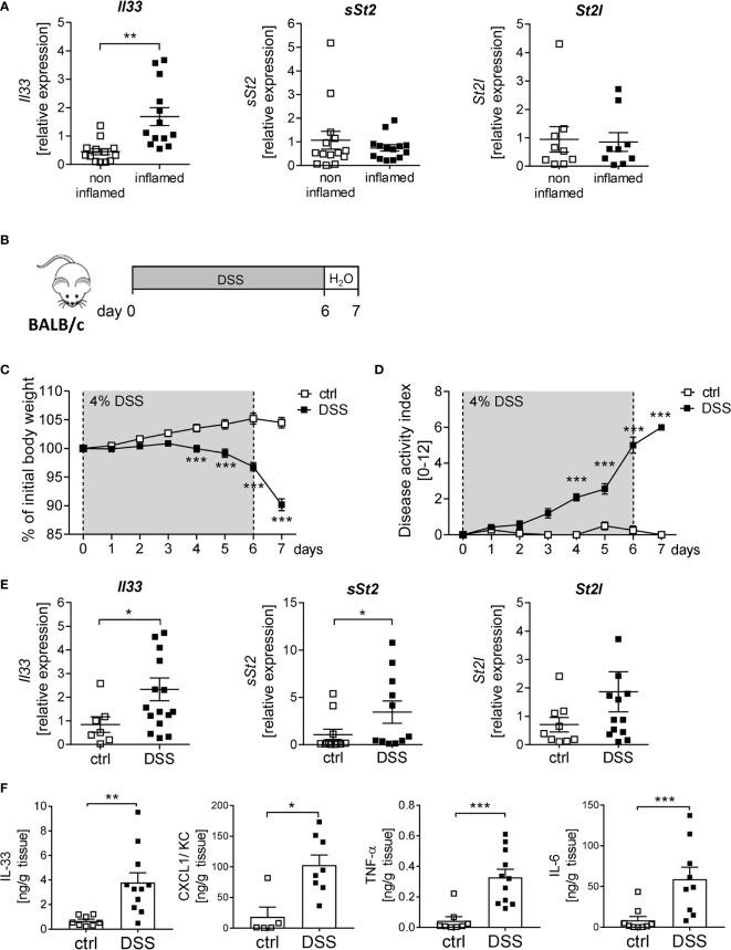
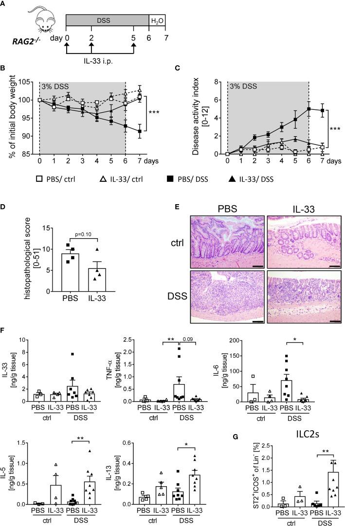
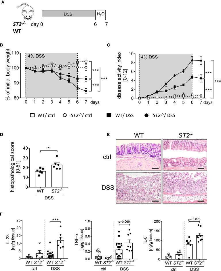
The hallmarks of inflammatory bowel disease are mucosal damage and ulceration, which are known to be high-risk conditions for the development of colorectal cancer. Recently, interleukin (IL)-33 and its receptor ST2 have emerged as critical modulators in inflammatory disorders. Even though several studies highlight the IL-33/ST2 pathway as a key factor in colitis, a detailed mode of action remains elusive. Therefore, we investigated the role of IL-33 during intestinal inflammation and its potential as a novel therapeutic target in colitis. Interestingly, the expression of IL-33, but not its receptor ST2, was significantly increased in biopsies from the inflamed colon of IBD patients compared to non-inflamed colonic tissue. Accordingly, in a mouse model of Dextran Sulfate Sodium (DSS) induced colitis, the secretion of IL-33 significantly accelerated in the colon. Induction of DSS colitis in mice displayed an aggravated colon pathology, which suggested a favorable role of the IL 33/ST2 pathway during colitis. Indeed, injecting rmIL-33 into mice suffering from acute DSS colitis, strongly abrogated epithelial damage, pro-inflammatory cytokine secretion, and loss of barrier integrity, while it induced a strong increase of Th2 associated cytokines (IL-13/IL-5) in the colon. This effect was accompanied by the accumulation of regulatory T cells (Tregs) and type 2 innate lymphoid cells (ILC2s) in the colon. Depletion of Foxp3 Tregs during IL-33 treatment in DSS colitis ameliorated the positive effect on the intestinal pathology. Finally, IL-33 expanded ILC2s, which were adoptively transferred to DSS treated mice, significantly reduced colonic inflammation compared to DSS control mice. In summary, our results emphasize that the IL-33/ST2 pathway plays a crucial protective role in colitis by modulating ILC2 and Treg numbers.

摘要

炎症性肠病的特征是粘膜损伤和溃疡,已知这些是结直肠癌发展的高风险因素。最近,白细胞介素(IL)-33及其受体 ST2 已成为炎症性疾病的关键调节剂。尽管有几项研究强调了 IL-33/ST2 途径是结肠炎的关键因素,但详细的作用机制仍不清楚。因此,我们研究了 IL-33 在肠道炎症中的作用及其在结肠炎中的潜在作为新型治疗靶点。有趣的是,与非炎症性结肠组织相比,炎症性肠病患者的活检组织中 IL-33 的表达,而不是其受体 ST2 的表达,显著增加。相应地,在葡聚糖硫酸钠(DSS)诱导的结肠炎小鼠模型中,IL-33 在结肠中的分泌显著加速。在 小鼠中诱导 DSS 结肠炎显示出加重的结肠病理学,这表明 IL 33/ST2 途径在结肠炎中具有有利作用。事实上,向患有急性 DSS 结肠炎的小鼠注射 rmIL-33 可强烈减轻上皮损伤、促炎细胞因子的分泌和屏障完整性的丧失,同时强烈诱导结肠中 Th2 相关细胞因子(IL-13/IL-5)的增加。这种作用伴随着调节性 T 细胞(Tregs)和 2 型先天淋巴样细胞(ILC2s)在结肠中的积累。在 DSS 结肠炎中 IL-33 治疗时耗尽 Foxp3 Tregs 可改善对肠道病理学的积极影响。最后,IL-33 扩增了 ILC2s,将其过继转移到 DSS 处理的小鼠中,与 DSS 对照小鼠相比,可显著减轻结肠炎症。总之,我们的研究结果强调了 IL-33/ST2 途径通过调节 ILC2 和 Treg 数量在结肠炎中发挥关键保护作用。

https://cdn.ncbi.nlm.nih.gov/pmc/blobs/8ed7/8320374/34c9688f6241/fimmu-12-669787-g001.jpg

文献AI研究员

20分钟写一篇综述,助力文献阅读效率提升50倍。

立即体验

用中文搜PubMed

大模型驱动的PubMed中文搜索引擎

马上搜索

文档翻译

学术文献翻译模型,支持多种主流文档格式。

立即体验