Suppr超能文献

正常妊娠与受胎儿影响妊娠的人羊水干细胞的代谢特征和神经源性潜能

Metabolic Profile and Neurogenic Potential of Human Amniotic Fluid Stem Cells From Normal vs. Fetus-Affected Gestations.

作者信息

Valiulienė Giedrė, Zentelytė Aistė, Beržanskytė Elizabet, Navakauskienė Rūta

机构信息

Department of Molecular Cell Biology, Institute of Biochemistry, Life Sciences Center, Vilnius University, Vilnius, Lithuania.

出版信息

Front Cell Dev Biol. 2021 Jul 16;9:700634. doi: 10.3389/fcell.2021.700634. eCollection 2021.

Abstract

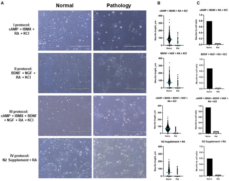
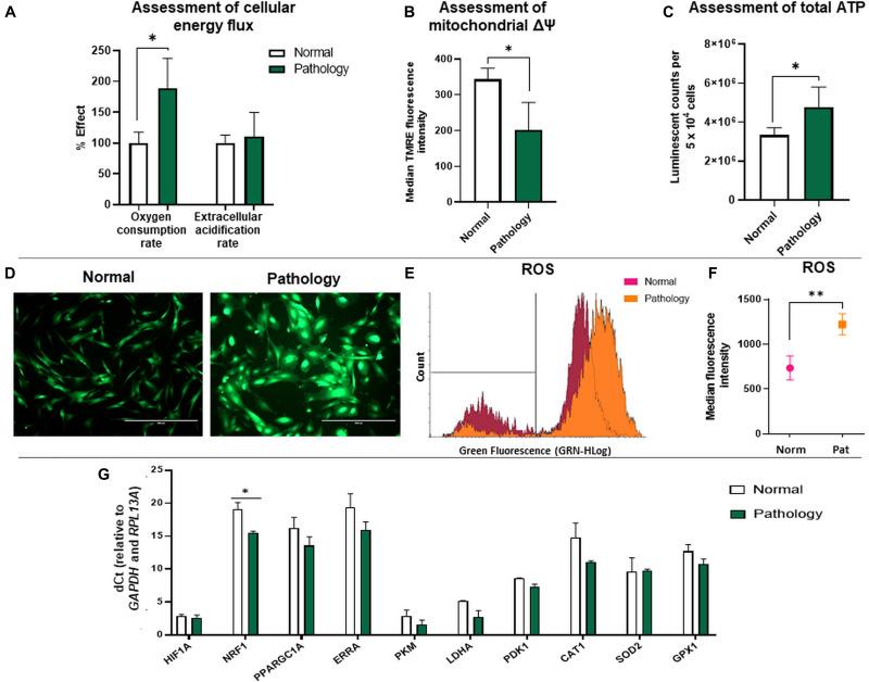
Human amniotic fluid stem cells (hAFSCs) possess some characteristics with mesenchymal stem cells (MSCs) and embryonic stem cells and have a broader differentiation potential compared to MSCs derived from other sources. Although hAFSCs are widely researched, their analysis mainly involves stem cells (SCs) obtained from normal, fetus-unaffected gestations. However, in clinical settings, knowledge about hAFSCs from normal gestations could be poorly translational, as hAFSCs from healthy and fetus-diseased gestations may differ in their differentiation and metabolic potential. Therefore, a more thorough investigation of hAFSCs derived from pathological gestations would provide researchers with the knowledge about the general characteristics of these cells that could be valuable for further scientific investigations and possible future clinical applicability. The goal of this study was to look into the neurogenic and metabolic potential of hAFSCs derived from diseased fetuses, when gestations were concomitant with polyhydramnios and compare them to hAFSCs derived from normal fetuses. Results demonstrated that these cells are similar in gene expression levels of stemness markers (, , , etc.). However, they differ in expression of CD13, CD73, CD90, and CD105, as flow cytometry analysis revealed higher expression in hAFSCs from unaffected gestations. Furthermore, hAFSCs from "Normal" and "Pathology" groups were different in oxidative phosphorylation rate, as well as level of ATP and reactive oxygen species production. Although the secretion of neurotrophic factors BDNF and VEGF was of comparable degree, as evaluated with enzyme-linked immunosorbent assay (ELISA) test, hAFSCs from normal gestations were found to be more prone to neurogenic differentiation, compared to hAFSCs from polyhydramnios. Furthermore, hAFSCs from polyhydramnios were distinguished by higher secretion of pro-inflammatory cytokine TNFα, which was significantly downregulated in differentiated cells. Overall, these observations show that hAFSCs from pathological gestations with polyhydramnios differ in metabolic and inflammatory status and also possess lower neurogenic potential compared to hAFSCs from normal gestations. Therefore, further and studies are necessary to dissect the potential of hAFSCs from polyhydramnios in stem cell-based therapies. Future studies should also search for strategies that could improve the characteristics of hAFSCs derived from diseased fetuses in order for those cells to be successfully applied for regenerative medicine purposes.

摘要

人羊水干细胞(hAFSCs)具有一些与间充质干细胞(MSCs)和胚胎干细胞相似的特性,并且与源自其他来源的MSCs相比具有更广泛的分化潜能。尽管hAFSCs得到了广泛研究,但其分析主要涉及从正常、未受胎儿影响的妊娠中获得的干细胞(SCs)。然而,在临床环境中,关于正常妊娠来源的hAFSCs的知识可能难以转化应用,因为健康妊娠和胎儿患病妊娠来源的hAFSCs在分化和代谢潜能方面可能存在差异。因此,对源自病理妊娠的hAFSCs进行更深入的研究,将为研究人员提供有关这些细胞一般特征的知识,这对于进一步的科学研究和未来可能的临床应用可能具有重要价值。本研究的目的是探究患有羊水过多的患病胎儿来源的hAFSCs的神经发生和代谢潜能,并将其与正常胎儿来源的hAFSCs进行比较。结果表明,这些细胞在干性标志物(如 、 、 等)的基因表达水平上相似。然而,它们在CD13、CD73、CD90和CD105的表达上存在差异,流式细胞术分析显示未受影响妊娠来源的hAFSCs中这些蛋白表达更高。此外,“正常”组和“病理”组的hAFSCs在氧化磷酸化速率以及ATP水平和活性氧产生方面存在差异。尽管通过酶联免疫吸附测定(ELISA)检测评估发现神经营养因子BDNF和VEGF的分泌程度相当,但与羊水过多来源的hAFSCs相比,正常妊娠来源的hAFSCs更易于发生神经分化。此外,羊水过多来源的hAFSCs的特点是促炎细胞因子TNFα的分泌更高,而在分化细胞中该因子显著下调。总体而言,这些观察结果表明,患有羊水过多的病理妊娠来源的hAFSCs在代谢和炎症状态方面存在差异,并且与正常妊娠来源的hAFSCs相比神经发生潜能较低。因此,有必要进一步开展 和 研究,以剖析羊水过多来源的hAFSCs在基于干细胞的治疗中的潜能。未来的研究还应寻找能够改善患病胎儿来源的hAFSCs特性的策略,以便这些细胞能够成功应用于再生医学目的。

https://cdn.ncbi.nlm.nih.gov/pmc/blobs/a605/8322743/c54cf581366d/fcell-09-700634-g001.jpg

文献AI研究员

20分钟写一篇综述,助力文献阅读效率提升50倍。

立即体验

用中文搜PubMed

大模型驱动的PubMed中文搜索引擎

马上搜索

文档翻译

学术文献翻译模型,支持多种主流文档格式。

立即体验