Suppr超能文献

脱颗粒增强了突触前膜的包装,从而保护 NK 细胞免受穿孔素介导的自溶。

Degranulation enhances presynaptic membrane packing, which protects NK cells from perforin-mediated autolysis.

机构信息

Department of Pathology and Immunology, Baylor College of Medicine, Houston, Texas, United States of America.

Department of Pediatrics, Vagelos College of Physicians and Surgeons, Columbia University Irving Medical Center, New York, New York, United States of America.

出版信息

PLoS Biol. 2021 Aug 3;19(8):e3001328. doi: 10.1371/journal.pbio.3001328. eCollection 2021 Aug.

Abstract

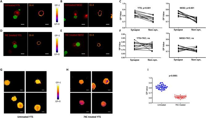
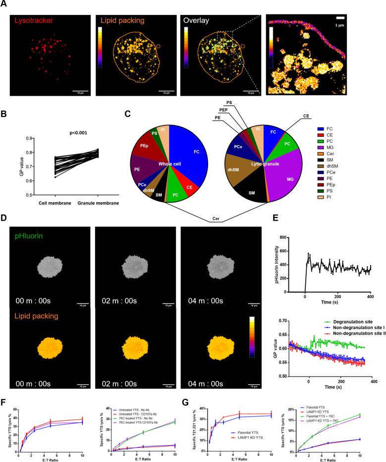
Natural killer (NK) cells kill a target cell by secreting perforin into the lytic immunological synapse, a specialized interface formed between the NK cell and its target. Perforin creates pores in target cell membranes allowing delivery of proapoptotic enzymes. Despite the fact that secreted perforin is in close range to both the NK and target cell membranes, the NK cell typically survives while the target cell does not. How NK cells preferentially avoid death during the secretion of perforin via the degranulation of their perforin-containing organelles (lytic granules) is perplexing. Here, we demonstrate that NK cells are protected from perforin-mediated autolysis by densely packed and highly ordered presynaptic lipid membranes, which increase packing upon synapse formation. When treated with 7-ketocholesterol, lipid packing is reduced in NK cells making them susceptible to perforin-mediated lysis after degranulation. Using high-resolution imaging and lipidomics, we identified lytic granules themselves as having endogenously densely packed lipid membranes. During degranulation, lytic granule-cell membrane fusion thereby further augments presynaptic membrane packing, enhancing membrane protection at the specific sites where NK cells would face maximum concentrations of secreted perforin. Additionally, we found that an aggressive breast cancer cell line is perforin resistant and evades NK cell-mediated killing owing to a densely packed postsynaptic membrane. By disrupting membrane packing, these cells were switched to an NK-susceptible state, which could suggest strategies for improving cytotoxic cell-based cancer therapies. Thus, lipid membranes serve an unexpected role in NK cell functionality protecting them from autolysis, while degranulation allows for the inherent lytic granule membrane properties to create local ordered lipid "shields" against self-destruction.

摘要

自然杀伤 (NK) 细胞通过将穿孔素分泌到裂解免疫突触中来杀死靶细胞,裂解免疫突触是 NK 细胞与其靶细胞之间形成的一种特殊界面。穿孔素在靶细胞膜上形成孔,允许促凋亡酶的传递。尽管分泌的穿孔素与 NK 细胞和靶细胞膜都非常接近,但 NK 细胞通常在靶细胞死亡之前存活下来。NK 细胞如何通过其含有穿孔素的细胞器(溶酶体)的脱粒来优先避免在分泌穿孔素过程中死亡,这令人费解。在这里,我们证明 NK 细胞通过致密堆积和高度有序的突触前脂质膜来保护免受穿孔素介导的自溶,这种膜在形成突触时会增加堆积。当用 7-酮胆固醇处理时,NK 细胞中的脂质堆积减少,使其在脱粒后易受穿孔素介导的裂解。使用高分辨率成像和脂质组学,我们发现溶酶体本身具有内源性致密堆积的脂质膜。在脱粒过程中,溶酶体与细胞膜融合,从而进一步增加了突触前膜的堆积,从而增强了 NK 细胞在面临最大浓度分泌的穿孔素的特定部位的膜保护。此外,我们发现一种侵袭性乳腺癌细胞系对穿孔素有抗性,并逃避 NK 细胞介导的杀伤,这是由于其致密堆积的突触后膜。通过破坏膜堆积,这些细胞转变为 NK 敏感状态,这可能为改善基于细胞毒性细胞的癌症治疗策略提供了思路。因此,脂质膜在 NK 细胞功能中发挥了意想不到的作用,保护它们免受自溶,而脱粒则允许固有溶酶体膜特性在局部形成有序的脂质“盾牌”,防止自我破坏。

https://cdn.ncbi.nlm.nih.gov/pmc/blobs/63b4/8330931/ba961f6a5605/pbio.3001328.g001.jpg

文献AI研究员

20分钟写一篇综述,助力文献阅读效率提升50倍。

立即体验

用中文搜PubMed

大模型驱动的PubMed中文搜索引擎

马上搜索

文档翻译

学术文献翻译模型,支持多种主流文档格式。

立即体验