Suppr超能文献

利用 CRUST 进行多区域测序追踪非整倍体癌症的进化。

Tracing the evolution of aneuploid cancers by multiregional sequencing with CRUST.

机构信息

Division of Clinical Genetics, Department of Laboratory Medicine, Lund University, Lund, Sweden.

Department of Pediatrics, Skåne University Hospital, Lund, Sweden.

出版信息

Brief Bioinform. 2021 Nov 5;22(6). doi: 10.1093/bib/bbab292.

Abstract

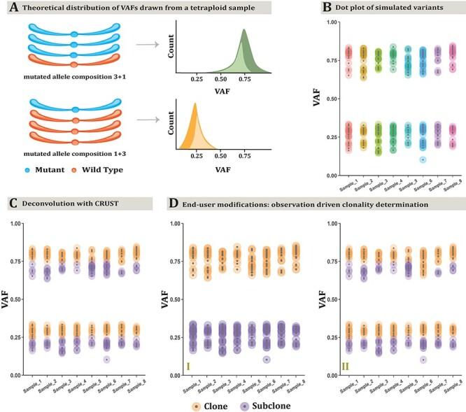
Clonal deconvolution of mutational landscapes is crucial to understand the evolutionary dynamics of cancer. Two limiting factors for clonal deconvolution that have remained unresolved are variation in purity and chromosomal copy number across different samples of the same tumor. We developed a semi-supervised algorithm that tracks variant calls through multi-sample spatiotemporal tumor data. While normalizing allele frequencies based on purity, it also adjusts for copy number changes at clonal deconvolution. Absent à priori copy number data, it renders in silico copy number estimations from bulk sequences. Using published and simulated tumor sequences, we reliably segregated clonal/subclonal variants even at a low sequencing depth (~50×). Given at least one pure tumor sample (>70% purity), we could normalize and deconvolve paired samples down to a purity of 40%. This renders a reliable clonal reconstruction well adapted to multi-regionally sampled solid tumors, which are often aneuploid and contaminated by non-cancer cells.

摘要

克隆去卷积对于理解癌症的进化动态至关重要。克隆去卷积的两个限制因素仍然没有得到解决,即同一肿瘤的不同样本的纯度和染色体拷贝数存在差异。我们开发了一种半监督算法,可以通过多样本时空肿瘤数据跟踪变异调用。在根据纯度归一化等位基因频率的同时,它还调整了克隆去卷积时的拷贝数变化。在没有先验拷贝数数据的情况下,它可以从批量序列中生成虚拟拷贝数估计值。使用已发表和模拟的肿瘤序列,即使在低测序深度(约 50×)下,我们也可以可靠地分离克隆/亚克隆变体。只要有一个纯肿瘤样本(>70%的纯度),我们就可以将配对样本归一化和去卷积到 40%的纯度。这可以进行可靠的克隆重建,非常适合多区域采样的实体瘤,这些肿瘤通常是非整倍体的,并且被非癌细胞污染。

https://cdn.ncbi.nlm.nih.gov/pmc/blobs/4a3d/8981300/d170e77a48ac/bbab292f1.jpg

文献AI研究员

20分钟写一篇综述,助力文献阅读效率提升50倍。

立即体验

用中文搜PubMed

大模型驱动的PubMed中文搜索引擎

马上搜索

文档翻译

学术文献翻译模型,支持多种主流文档格式。

立即体验