Suppr超能文献

与孤立性肌张力障碍相关的肠道微生物组和血清代谢组变化。

Gut Microbiome and Serum Metabolome Alterations Associated with Isolated Dystonia.

机构信息

Center for Movement Disorders, Department of Neurology, Beijing Tiantan Hospital, Capital Medical University, Beijing, China.

China National Clinical Research Center for Neurological Diseases, Beijing, China.

出版信息

mSphere. 2021 Aug 25;6(4):e0028321. doi: 10.1128/mSphere.00283-21. Epub 2021 Aug 4.

Abstract

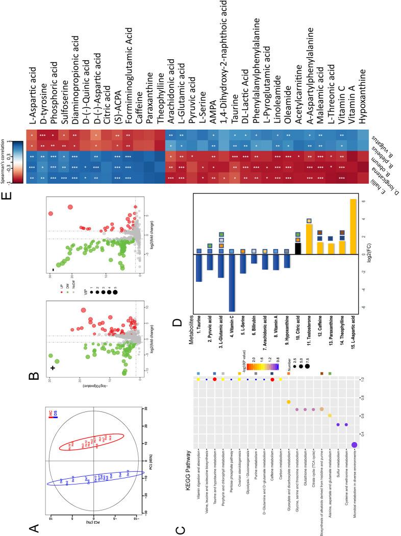
Dystonia is a complex neurological movement disorder characterized by involuntary muscle contractions. Increasing studies implicate the microbiome as a possible key susceptibility factor for neurological disorders, but the relationship between the gut microbiota and dystonia remains poorly explored. Here, the gut microbiota of 57 patients with isolated dystonia and 27 age- and environment-matched healthy controls was analyzed by 16S rRNA gene amplicon sequencing. Further, integrative analysis of the gut microbiome and serum metabolome measured by high-performance liquid chromatography-mass spectrometry was performed. No difference in α-diversity was found, while β-diversity was significantly different, with a more heterogeneous community structure among dystonia patients than among controls. The most significant changes in dystonia highlighted an increase in , including Blautia obeum, Dorea longicatena, and Eubacterium hallii, and a reduction in Bacteroides vulgatus and Bacteroides plebeius. The functional analysis revealed that genes related to tryptophan and purine biosynthesis were more abundant in gut microbiota from patients with dystonia, while genes linked to citrate cycle, vitamin B, and glycan metabolism were less abundant. The evaluation of serum metabolites revealed altered levels of l-glutamic acid, taurine, and d-tyrosine, suggesting changes in neurotransmitter metabolism. The most modified metabolites strongly inversely correlated with the abundance of members belonging to the , revealing the effect of the gut microbiota on neurometabolic activity. This study is the first to reveal gut microbial dysbiosis in patients with isolated dystonia and identified potential links between gut microbiota and serum neurotransmitters, providing new insight into the pathogenesis of isolated dystonia. Dystonia is the third most common movement disorder after essential tremor and Parkinson's disease. However, the cause for the majority of cases is not known. This is the first study so far that reveals significant alterations of gut microbiome and correlates the alteration of serum metabolites with gut dysbiosis in patients with isolated dystonia. We demonstrated a general overrepresentation of and underrepresentation of in patients with dystonia in comparison with healthy controls. The functional analysis found that genes related to the biosynthesis of tryptophan, which is the precursor of the neurotransmitter serotonin, were more active in isolated dystonia patients. Altered levels of several serum metabolites were found to be associated with microbial changes, such as d-tyrosine, taurine, and glutamate, indicating differences in neurotransmitter metabolism in isolated dystonia. Integrative analysis suggests that neurotransmitter system dysfunction may be a possible pathway by which the gut microbiome participates in the development of dystonia. The gut microbiome changes provide new insight into the pathogenesis of dystonia, suggesting new potential therapeutic directions.

摘要

肌张力障碍是一种以不自主肌肉收缩为特征的复杂神经运动障碍。越来越多的研究表明,微生物组可能是神经紊乱的一个重要易感因素,但肠道微生物群与肌张力障碍之间的关系仍未得到充分探索。在这里,通过 16S rRNA 基因扩增子测序分析了 57 名孤立性肌张力障碍患者和 27 名年龄和环境匹配的健康对照者的肠道微生物群。此外,还通过高效液相色谱-质谱法测量了肠道微生物组和血清代谢组的综合分析。未发现 α-多样性差异,而 β-多样性差异显著,肌张力障碍患者的群落结构比对照组更为多样。肌张力障碍患者中最显著的变化包括增加了 ,包括 Blautia obeum、Dorea longicatena 和 Eubacterium hallii,以及减少了 Bacteroides vulgatus 和 Bacteroides plebeius。功能分析显示,与肌张力障碍患者肠道微生物群相关的基因与色氨酸和嘌呤生物合成有关,而与柠檬酸循环、维生素 B 和聚糖代谢有关的基因则较少。对血清代谢物的评估显示,L-谷氨酸、牛磺酸和 D-酪氨酸的水平发生了变化,表明神经递质代谢发生了变化。变化最明显的代谢物与属于 的丰度呈强烈的负相关,这揭示了肠道微生物群对神经代谢活性的影响。这项研究是首次在孤立性肌张力障碍患者中揭示肠道微生物失调,并确定了肠道微生物群与血清神经递质之间的潜在联系,为孤立性肌张力障碍的发病机制提供了新的见解。肌张力障碍是继特发性震颤和帕金森病之后第三大常见运动障碍。然而,大多数病例的原因尚不清楚。这是迄今为止第一项揭示孤立性肌张力障碍患者肠道微生物组显著改变并将血清代谢物的改变与肠道微生物失调相关联的研究。我们发现,与健康对照组相比,孤立性肌张力障碍患者的 普遍增加,而 减少。与功能分析发现,与神经递质 5-羟色胺的前体色氨酸生物合成有关的基因在孤立性肌张力障碍患者中更为活跃。发现几种血清代谢物的水平与微生物变化相关,如 D-酪氨酸、牛磺酸和谷氨酸,表明孤立性肌张力障碍患者的神经递质代谢存在差异。综合分析表明,神经递质系统功能障碍可能是肠道微生物群参与肌张力障碍发展的一个可能途径。肠道微生物组的变化为肌张力障碍的发病机制提供了新的见解,提示了新的潜在治疗方向。

https://cdn.ncbi.nlm.nih.gov/pmc/blobs/a59d/8386414/50109f548ab8/msphere.00283-21-f001.jpg

文献AI研究员

20分钟写一篇综述,助力文献阅读效率提升50倍。

立即体验

用中文搜PubMed

大模型驱动的PubMed中文搜索引擎

马上搜索

文档翻译

学术文献翻译模型,支持多种主流文档格式。

立即体验