Suppr超能文献

通过可激活热等离子体实现的精确光热疗法和光声成像。

Precision photothermal therapy and photoacoustic imaging by activatable thermoplasmonics.

作者信息

Liu Yahua, Mo Fengye, Hu Jialing, Jiang Qunying, Wang Xiuyuan, Zou Zhiqiao, Zhang Xian-Zheng, Pang Dai-Wen, Liu Xiaoqing

机构信息

College of Chemistry and Molecular Sciences, Wuhan University Wuhan 430072 P. R. China

出版信息

Chem Sci. 2021 Jun 24;12(29):10097-10105. doi: 10.1039/d1sc02203b. eCollection 2021 Jul 28.

Abstract

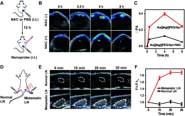
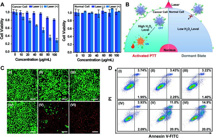
Phototherapy holds great promise for disease treatment; however, traditional "always-on" photoagents have been restricted to clinical translation due to their nonspecific response and side effects on normal tissues. Here, we show a tumor microenvironment activated photothermal and photoacoustic agent as an activatable prodrug and probe that allows precise cancer diagnosis and treatment. Such an revitalized therapeutic and contrast agent is achieved controllable plasmonic heating for thermoplasmonic activation. This enables monitoring of signal molecule dynamics, real-time photothermal and photoacoustic imaging of tumors and lymph node metastasis, and targeted photothermal therapy without unwanted phototoxicity to normal tissues. Our study provides a practical solution to the non-specificity problem in phototherapy and offers precision cancer therapeutic and theranostic strategies. This work may advance the development of ultrasensitive disease diagnosis and precision medicine.

摘要

光疗在疾病治疗方面具有巨大潜力;然而,传统的“持续作用”光化学剂因其对正常组织的非特异性反应和副作用而在临床转化中受到限制。在此,我们展示了一种肿瘤微环境激活的光热和光声剂,作为一种可激活的前药和探针,可实现精确的癌症诊断和治疗。这种经过改进的治疗和造影剂通过可控的等离子体加热实现热等离子体激活。这使得能够监测信号分子动态、对肿瘤和淋巴结转移进行实时光热和光声成像,以及进行靶向光热治疗,而不会对正常组织产生不必要的光毒性。我们的研究为光疗中的非特异性问题提供了一个切实可行的解决方案,并提供了精确的癌症治疗和诊疗策略。这项工作可能会推动超灵敏疾病诊断和精准医学的发展。

https://cdn.ncbi.nlm.nih.gov/pmc/blobs/49f3/8317626/d7971139e00d/d1sc02203b-s1.jpg

文献AI研究员

20分钟写一篇综述,助力文献阅读效率提升50倍。

立即体验

用中文搜PubMed

大模型驱动的PubMed中文搜索引擎

马上搜索

文档翻译

学术文献翻译模型,支持多种主流文档格式。

立即体验