Suppr超能文献

树突状细胞通过定位 CD8+皮肤驻留记忆 T 细胞来维持抗肿瘤免疫。

Dendritic cells maintain anti-tumor immunity by positioning CD8 skin-resident memory T cells.

机构信息

Department of Microbiology and Immunology, Geisel School of Medicine at Dartmouth, Lebanon, NH, USA.

Department of Surgery, University of Michigan, Rogel Cancer Center, Ann Arbor, MI, USA.

出版信息

Life Sci Alliance. 2021 Aug 6;4(10). doi: 10.26508/lsa.202101056. Print 2021 Oct.

Abstract

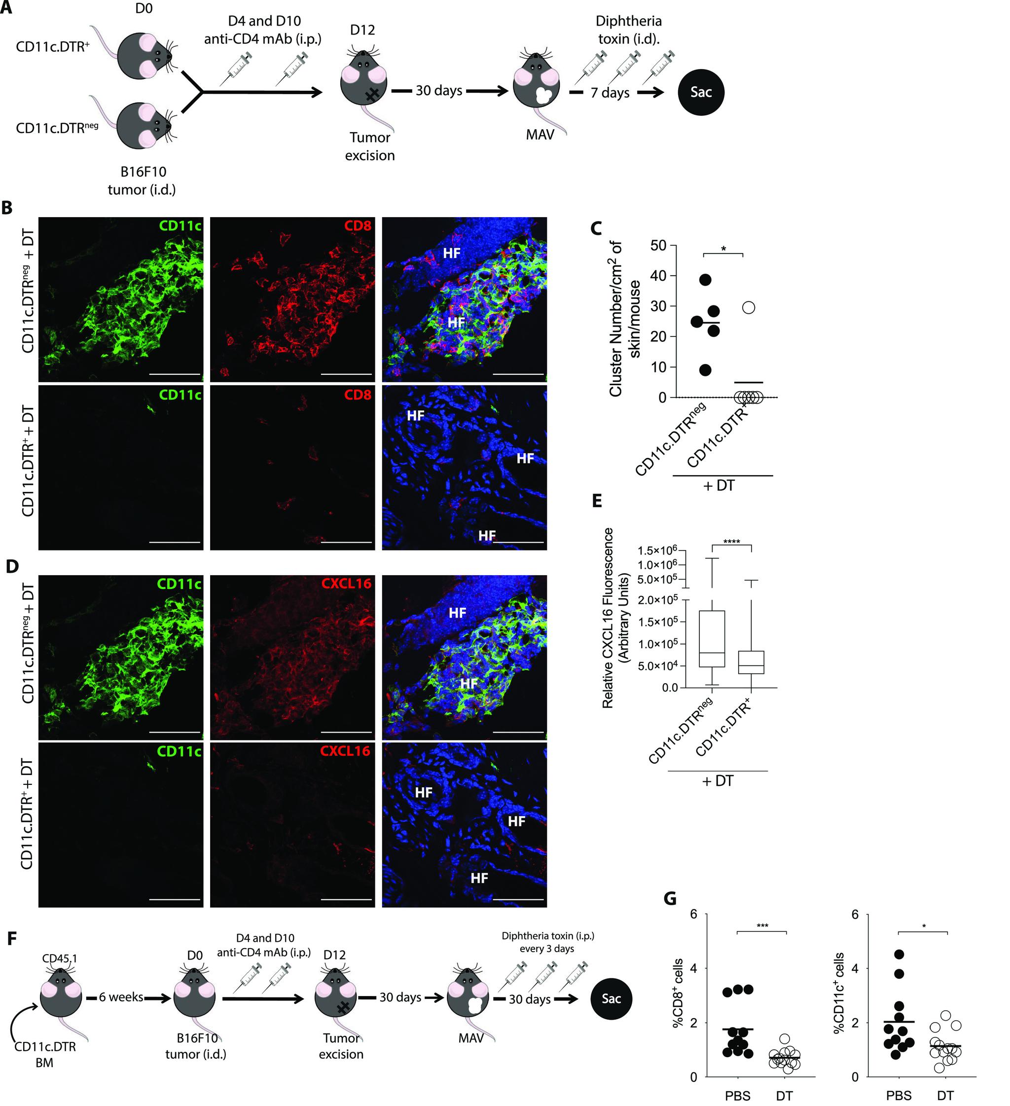
Tissue-resident memory (T) T cells are emerging as critical components of the immune response to cancer; yet, requirements for their ongoing function and maintenance remain unclear. APCs promote T cell differentiation and re-activation but have not been implicated in sustaining T cell responses. Here, we identified a novel role for dendritic cells in supporting T to melanoma. We showed that CD8 T cells remain in close proximity to dendritic cells in the skin. Depletion of CD11c cells results in rapid disaggregation and eventual loss of melanoma-specific T cells. In addition, we determined that T migration and/or persistence requires chemotaxis and adhesion mediated by the CXCR6/CXCL16 axis. The interaction between CXCR6-expressing T cells and CXCL16-expressing APCs was found to be critical for sustaining T cell-mediated tumor protection. These findings substantially expand our knowledge of APC functions in T T-cell homeostasis and longevity.

摘要

组织驻留记忆 (T) T 细胞已成为癌症免疫反应的关键组成部分;然而,其持续功能和维持的要求仍不清楚。抗原呈递细胞促进 T 细胞分化和再激活,但尚未涉及维持 T 细胞反应。在这里,我们确定了树突状细胞在支持 T 细胞对抗黑色素瘤中的新作用。我们表明,CD8 T 细胞在皮肤中仍与树突状细胞密切相邻。耗尽 CD11c 细胞会导致黑色素瘤特异性 T 细胞迅速解体和最终丢失。此外,我们确定 T 细胞的迁移和/或持久性需要趋化因子和细胞间黏附分子 1 (ICAM-1)介导的黏附。发现表达 CXCR6 的 T 细胞与表达 CXCL16 的 APC 之间的相互作用对于维持 T 细胞介导的肿瘤保护至关重要。这些发现极大地扩展了我们对 APC 在 T 细胞稳态和寿命中的功能的认识。

https://cdn.ncbi.nlm.nih.gov/pmc/blobs/3736/8356251/4b085856f710/LSA-2021-01056_Fig1.jpg

文献AI研究员

20分钟写一篇综述,助力文献阅读效率提升50倍。

立即体验

用中文搜PubMed

大模型驱动的PubMed中文搜索引擎

马上搜索

文档翻译

学术文献翻译模型,支持多种主流文档格式。

立即体验