Suppr超能文献

氧化苦参碱通过激活 SIRT1/Nrf2 信号通路抑制 NLRP3 炎性小体介导的焦亡来减轻氧化型低密度脂蛋白诱导的 HUVEC 损伤。

Oxymatrine attenuates oxidized low‑density lipoprotein‑induced HUVEC injury by inhibiting NLRP3 inflammasome‑mediated pyroptosis via the activation of the SIRT1/Nrf2 signaling pathway.

机构信息

Department of Anesthesiology, Affiliated Nanhua Hospital, University of South China, Hengyang, Hunan 421001, P.R. China.

Department of Neurology, The First Affiliated Hospital, University of South China, Hengyang, Hunan 421001, P.R. China.

出版信息

Int J Mol Med. 2021 Oct;48(4). doi: 10.3892/ijmm.2021.5020. Epub 2021 Aug 9.

Abstract

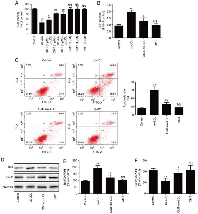
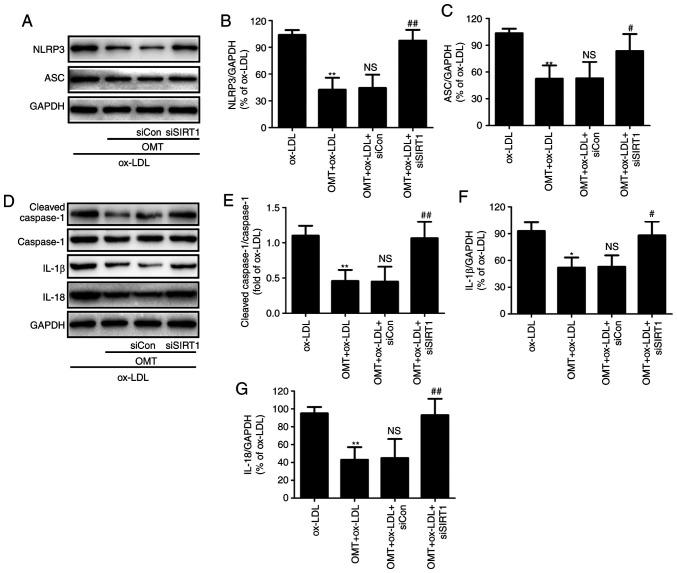
Oxymatrine, a quinolizidine alkaloid isolated from the traditional Chinese herb Aiton, has been demonstrated to exert anti‑inflammatory and atherosclerotic effects, but the molecular mechanism has yet to be elucidated. Accumulating evidence indicates an important role of NLR family pyrin domain containing 3 (NLRP3) inflammasome‑mediated pyroptosis in the pathogenesis of atherosclerosis. The present study was undertaken to investigate whether oxymatrine attenuates oxidized low‑density lipoprotein (ox‑LDL)‑induced human umbilical vein endothelial cell (HUVEC) injury, an cell model of atherosclerosis, by inhibiting NLRP3 inflammasome‑mediated pyroptosis, and elucidate the role of the sirtuin (SIRT)1/nuclear factor‑erythroid 2‑related factor 2 (Nrf2) signaling pathway in this process. Cell viability and cytotoxicity were detected by CCK‑8 assay and a lactate dehydrogenase (LDH) assay kit. Cell apoptosis was detected by flow cytometry. Reactive oxygen species (ROS) generation was detected using a ROS assay kit. The malondialdehyde (MDA) content, mitochondrial membrane potential (MMP) level, superoxide dismutase (SOD), catalase (CAT) and glutathione peroxidase (GSH‑Px) activities were determined using commercial kits. The inflammatory cytokines levels were measured by ELISA and protein expression was monitored by western blot analysis. The results revealed that oxymatrine alleviated ox‑LDL‑induced cytotoxicity and apoptosis. Concurrently, oxymatrine inhibited ox‑LDL‑induced NLRP3 inflammasome‑mediated pyroptosis in HUVECs, as evidenced by the significant decreases in the expression of NLRP3, apoptosis‑associated speck‑like protein containing a C‑terminal caspase recruitment domain (ASC), cleaved caspase‑1, interleukin (IL)‑1β and IL‑18 in HUVECs. In addition, NLRP3 siRNA transfection efficiently suppressed ox‑LDL‑induced pyroptosis and HUVEC injury. Furthermore, oxymatrine promoted SIRT1/Nrf2 signaling pathway activation in HUVECs subjected to ox‑LDL treatment, and SIRT1 deficiency induced by SIRT1 siRNA transfection abolished the protective effect of oxymatrine against ox‑LDL‑induced injury. SIRT1 siRNA also mitigated the oxymatrine‑induced decreases in ROS generation and MDA content, and the increases in MMP as well as the activities of SOD, CAT and GSH‑Px in HUVECs. Moreover, SIRT1 siRNA transfection blocked the inhibitory effect of oxymatrine on NLRP3 inflammasome‑mediated pyroptosis in ox‑LDL‑treated HUVECs. Collectively, these results indicated that oxymatrine may attenuate ox‑LDL‑induced HUVEC injury by inhibiting NLRP3 inflammasome‑mediated pyroptosis via activating the SIRT1/Nrf2 signaling pathway.

摘要

氧化苦参碱是从传统中药苦参中分离得到的一种喹诺里西啶生物碱,已被证明具有抗炎和抗动脉粥样硬化作用,但分子机制尚不清楚。越来越多的证据表明,NLR 家族吡啶结构域包含 3(NLRP3)炎性小体介导热激细胞死亡在动脉粥样硬化发病机制中起重要作用。本研究旨在探讨氧化苦参碱是否通过抑制 NLRP3 炎性小体介导热激细胞死亡来减轻氧化低密度脂蛋白(ox-LDL)诱导的人脐静脉内皮细胞(HUVEC)损伤,即动脉粥样硬化的细胞模型,阐明 SIRT1/Nrf2 信号通路在该过程中的作用。通过 CCK-8 测定和乳酸脱氢酶(LDH)试剂盒检测细胞活力和细胞毒性。通过流式细胞术检测细胞凋亡。使用 ROS 测定试剂盒检测活性氧(ROS)的产生。使用丙二醛(MDA)含量、线粒体膜电位(MMP)水平、超氧化物歧化酶(SOD)、过氧化氢酶(CAT)和谷胱甘肽过氧化物酶(GSH-Px)活性的测定试剂盒来测定 MDA 含量、线粒体膜电位(MMP)水平、超氧化物歧化酶(SOD)、过氧化氢酶(CAT)和谷胱甘肽过氧化物酶(GSH-Px)活性。通过 ELISA 测定炎症细胞因子水平,通过 Western blot 分析监测蛋白表达。结果表明,氧化苦参碱减轻了 ox-LDL 诱导的细胞毒性和凋亡。同时,氧化苦参碱抑制 ox-LDL 诱导的 HUVEC 中 NLRP3 炎性小体介导热激细胞死亡,表现在 NLRP3、凋亡相关斑点样蛋白包含 C 端半胱氨酸天冬氨酸蛋白酶募集域(ASC)、切割的半胱氨酸天冬氨酸蛋白酶-1、白细胞介素(IL)-1β和 IL-18 在 HUVEC 中的表达显著降低。此外,NLRP3 siRNA 转染可有效抑制 ox-LDL 诱导的热激细胞死亡和 HUVEC 损伤。此外,氧化苦参碱促进 HUVEC 中 SIRT1/Nrf2 信号通路的激活,而 SIRT1 特异性 siRNA 转染可消除氧化苦参碱对 ox-LDL 诱导损伤的保护作用。SIRT1 siRNA 还减轻了氧化苦参碱诱导的 ROS 生成和 MDA 含量减少,以及 MMP 增加以及 SOD、CAT 和 GSH-Px 活性增加在 HUVEC 中。此外,SIRT1 siRNA 转染阻断了氧化苦参碱对 ox-LDL 处理的 HUVEC 中 NLRP3 炎性小体介导热激细胞死亡的抑制作用。综上所述,这些结果表明,氧化苦参碱可能通过激活 SIRT1/Nrf2 信号通路抑制 NLRP3 炎性小体介导热激细胞死亡来减轻 ox-LDL 诱导的 HUVEC 损伤。

https://cdn.ncbi.nlm.nih.gov/pmc/blobs/dc93/8416146/eb3448dc4785/IJMM-48-04-05020-g00.jpg

文献AI研究员

20分钟写一篇综述,助力文献阅读效率提升50倍。

立即体验

用中文搜PubMed

大模型驱动的PubMed中文搜索引擎

马上搜索

文档翻译

学术文献翻译模型,支持多种主流文档格式。

立即体验