Suppr超能文献

281104 名英国生物银行外显子组中罕见变异对人类疾病的贡献。

Rare variant contribution to human disease in 281,104 UK Biobank exomes.

机构信息

Centre for Genomics Research, Discovery Sciences, BioPharmaceuticals R&D, AstraZeneca, Waltham, MA, USA.

Centre for Genomics Research, Discovery Sciences, BioPharmaceuticals R&D, AstraZeneca, Cambridge, UK.

出版信息

Nature. 2021 Sep;597(7877):527-532. doi: 10.1038/s41586-021-03855-y. Epub 2021 Aug 10.

Abstract

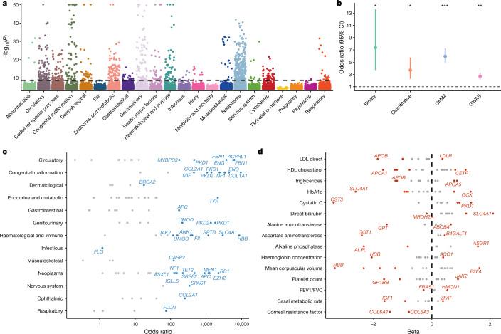
Genome-wide association studies have uncovered thousands of common variants associated with human disease, but the contribution of rare variants to common disease remains relatively unexplored. The UK Biobank contains detailed phenotypic data linked to medical records for approximately 500,000 participants, offering an unprecedented opportunity to evaluate the effect of rare variation on a broad collection of traits. Here we study the relationships between rare protein-coding variants and 17,361 binary and 1,419 quantitative phenotypes using exome sequencing data from 269,171 UK Biobank participants of European ancestry. Gene-based collapsing analyses revealed 1,703 statistically significant gene-phenotype associations for binary traits, with a median odds ratio of 12.4. Furthermore, 83% of these associations were undetectable via single-variant association tests, emphasizing the power of gene-based collapsing analysis in the setting of high allelic heterogeneity. Gene-phenotype associations were also significantly enriched for loss-of-function-mediated traits and approved drug targets. Finally, we performed ancestry-specific and pan-ancestry collapsing analyses using exome sequencing data from 11,933 UK Biobank participants of African, East Asian or South Asian ancestry. Our results highlight a significant contribution of rare variants to common disease. Summary statistics are publicly available through an interactive portal ( http://azphewas.com/ ).

摘要

全基因组关联研究已经发现了数千种与人类疾病相关的常见变异,但稀有变异对常见疾病的贡献仍相对未知。英国生物银行(UK Biobank)拥有大约 50 万名参与者的详细表型数据,并与医疗记录相关联,这为评估稀有变异对广泛特征的影响提供了前所未有的机会。在这里,我们使用来自欧洲血统的 269,171 名 UK Biobank 参与者的外显子组测序数据,研究了稀有蛋白编码变异与 17,361 个二元和 1,419 个定量表型之间的关系。基于基因的合并分析显示,对于二元性状,有 1,703 个统计学上显著的基因-表型关联,中位数优势比为 12.4。此外,这些关联中有 83%通过单变异关联测试无法检测到,这强调了基于基因的合并分析在高度等位基因异质性的情况下的强大功能。基因-表型关联也显著富集了功能丧失介导的性状和已批准的药物靶点。最后,我们使用来自非洲、东亚或南亚血统的 11,933 名 UK Biobank 参与者的外显子组测序数据进行了特定祖先和泛祖先的合并分析。我们的结果强调了稀有变异对常见疾病的重要贡献。汇总统计数据可通过交互式门户(http://azphewas.com/)获得。

https://cdn.ncbi.nlm.nih.gov/pmc/blobs/6e16/8458098/392436e8ce35/41586_2021_3855_Fig1_HTML.jpg

文献AI研究员

20分钟写一篇综述,助力文献阅读效率提升50倍。

立即体验

用中文搜PubMed

大模型驱动的PubMed中文搜索引擎

马上搜索

文档翻译

学术文献翻译模型,支持多种主流文档格式。

立即体验