Suppr超能文献

血浆衍生的 exosomal 丙酮酸激酶同工酶 M2 加速食管鳞状细胞癌细胞的增殖和迁移。

Plasma‑derived exosomal pyruvate kinase isoenzyme type M2 accelerates the proliferation and motility of oesophageal squamous cell carcinoma cells.

机构信息

State Key Laboratory of Pathogenesis, Prevention and Treatment of High Incidence Diseases in Central Asia, Clinical Medical Research Institute, The First Affiliated Hospital of Xinjiang Medical University, Urumqi, Xinjiang Uygur Autonomous Region 830054, P.R. China.

Department of Clinical Laboratory, First Affiliated Hospital of Xinjiang Medical University, Urumqi, Xinjiang Uygur Autonomous Region 83000, P.R. China.

出版信息

Oncol Rep. 2021 Oct;46(4). doi: 10.3892/or.2021.8167. Epub 2021 Aug 13.

Abstract

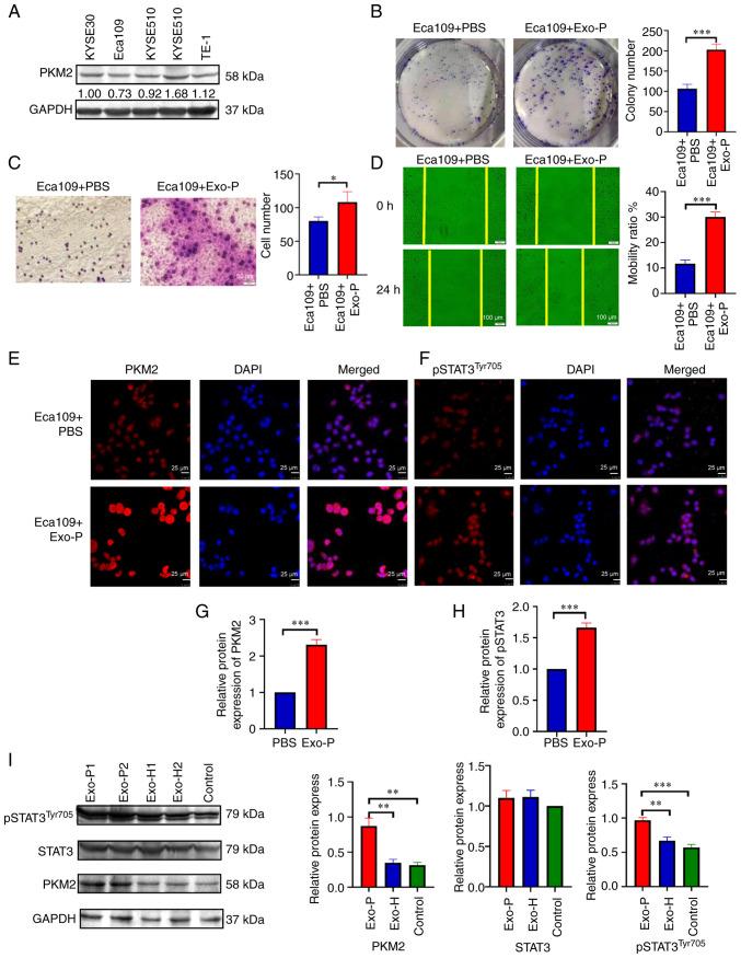
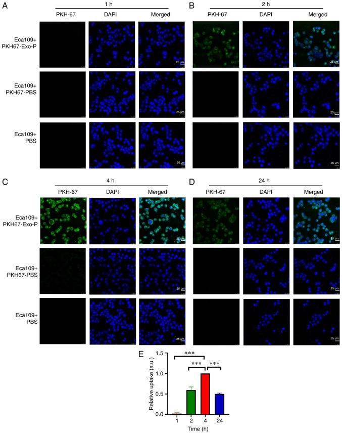
Exosomal pyruvate kinase isoenzyme type M2 (PKM2) has been found to play a key role in the progression of human hepatocarcinoma. However, exosomal PKM2 (especially plasma‑derived exosomal PKM2), in patients with oesophageal squamous cell carcinoma (ESCC) has not been well defined. In the present study, plasma‑derived exosomes were isolated from healthy controls and patients with ESCC, and identified by transmission electronic microscopy, western blotting, nano‑flow cytometry, nanoparticle tracking and phagocytosis analysis; exosomal PKM2 was detected by western blotting and ELISA. In addition, changes in cellular proliferation and motility in recipient cells (Eca109) were assessed using Cell Counting Kit‑8, colony formation, wound‑healing and Transwell assays. The PKM2 content was higher in exosomes from patients with ESCC than in those from healthy donors. Furthermore, exosomes from patients with ESCC enhanced the proliferation and motility of ESCC cells . Notably, PKM2 was found to be transferred by exosomes, and was able to act by activating STAT3. To verify the association between PKM2 and STAT3, immunohistochemistry was employed to analyse the protein levels of PKM2 and pSTAT3. These data revealed that PKM2 and pSTAT3 were upregulated and associated with overall survival in patients with ESCC. Therefore, the present study highlights that exosomes from patients with ESCC enhance the migration and invasiveness of ESCC cells by transferring PKM2.

摘要

外泌体丙酮酸激酶同工酶 M2(PKM2)已被发现在人类肝癌的进展中发挥关键作用。然而,食管鳞状细胞癌(ESCC)患者的外泌体 PKM2(尤其是血浆衍生的外泌体 PKM2)尚未得到很好的定义。在本研究中,通过透射电子显微镜、western blot、纳米流式细胞术、纳米颗粒跟踪和吞噬分析分离来自健康对照者和 ESCC 患者的血浆衍生外泌体,并进行鉴定;通过 western blot 和 ELISA 检测外泌体 PKM2。此外,通过细胞计数试剂盒-8、集落形成、划痕愈合和 Transwell 分析评估受体细胞(Eca109)中细胞增殖和迁移的变化。ESCC 患者外泌体中的 PKM2 含量高于健康供体。此外,ESCC 患者的外泌体增强了 ESCC 细胞的增殖和迁移。值得注意的是,外泌体能够转移 PKM2,并通过激活 STAT3 发挥作用。为了验证 PKM2 和 STAT3 之间的关联,采用免疫组织化学法分析 PKM2 和 pSTAT3 的蛋白水平。这些数据表明,PKM2 和 pSTAT3 在 ESCC 患者中上调,并与总生存期相关。因此,本研究强调了 ESCC 患者的外泌体通过转移 PKM2 增强了 ESCC 细胞的迁移和侵袭能力。

https://cdn.ncbi.nlm.nih.gov/pmc/blobs/9e16/8377463/167dc01e0e69/or-46-04-8167-g00.jpg

文献AI研究员

20分钟写一篇综述,助力文献阅读效率提升50倍。

立即体验

用中文搜PubMed

大模型驱动的PubMed中文搜索引擎

马上搜索

文档翻译

学术文献翻译模型,支持多种主流文档格式。

立即体验