Suppr超能文献

长链非编码RNA H19通过EZH2依赖性LATS1甲基化促进人牙髓干细胞的增殖和分化。

lncRNA H19 facilitates the proliferation and differentiation of human dental pulp stem cells via EZH2-dependent LATS1 methylation.

作者信息

Du Zhen, Shi Xiaoming, Guan Aizhong

机构信息

Department of Stomatology, Linyi People's Hospital, Linyi 276000, Shandong Province, P.R. China.

出版信息

Mol Ther Nucleic Acids. 2021 Apr 24;25:116-126. doi: 10.1016/j.omtn.2021.04.017. eCollection 2021 Sep 3.

Abstract

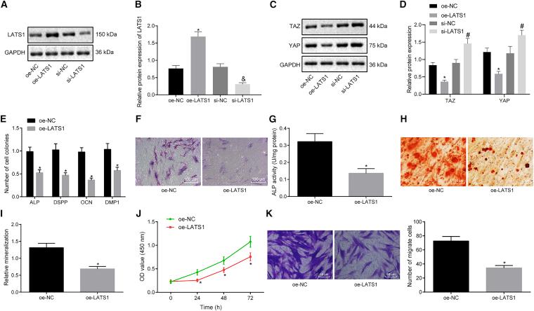
Human dental pulp stem cells (hDPSCs) have been recognized as a candidate cell source for tissue engineering. Long non-coding RNAs (lncRNAs) are differentially expressed in inflamed human dental pulp tissues. The present study is aimed at investigating the role of lncRNA H19 in the differentiation potential of hDPSCs. hDPSCs were successfully isolated and cultured, followed by conducting gain and loss-of-function experiments on lncRNA H19 and large tumor suppressor 1 (LATS1) to elucidate their respective biological functions in hDPSCs. lncRNA H19 was able to promote, whereas LATS1 was found to inhibit the differentiation, proliferation, and migration capabilities of hDPSCs. LATS1 was found to activate the Hippo-Yes-associated protein (YAP) signaling pathway by decreasing levels of YAP and Tafazzin (TAZ). The effects of lncRNA H19 on hDPSCs were achieved by repressing LATS1 through enhancer of zeste homolog 2-induced trimethylation of histone 3 at lysine 27. Finally, hDPSCs overexpressing lncRNA H19 and/or LATS1 were transplanted into nude mice. It was shown that lncRNA H19 inhibited LATS1 to promote the production of odontoblasts . Taken together, lncRNA H19 serves as a contributor to the differentiation potential of hDPSCs via the inhibition of LATS1, therefore highlighting novel therapeutic targets for dental pulp repair.

摘要

人牙髓干细胞(hDPSCs)已被公认为组织工程的候选细胞来源。长链非编码RNA(lncRNAs)在炎症状态下的人牙髓组织中存在差异表达。本研究旨在探讨lncRNA H19在hDPSCs分化潜能中的作用。成功分离并培养hDPSCs,随后对lncRNA H19和大肿瘤抑制因子1(LATS1)进行功能获得和功能缺失实验,以阐明它们在hDPSCs中的各自生物学功能。发现lncRNA H19能够促进hDPSCs的分化、增殖和迁移能力,而LATS1则抑制这些能力。发现LATS1通过降低Yes相关蛋白(YAP)和塔法兹蛋白(TAZ)的水平来激活Hippo-YAP信号通路。lncRNA H19对hDPSCs的影响是通过zeste同源物2诱导的组蛋白3赖氨酸27三甲基化来抑制LATS1实现的。最后,将过表达lncRNA H19和/或LATS1的hDPSCs移植到裸鼠体内。结果表明,lncRNA H19通过抑制LATS1促进成牙本质细胞的产生。综上所述,lncRNA H19通过抑制LATS1对hDPSCs的分化潜能有贡献,因此为牙髓修复突出了新的治疗靶点。

https://cdn.ncbi.nlm.nih.gov/pmc/blobs/17ce/8339349/f1857a9ad38c/fx1.jpg

文献AI研究员

20分钟写一篇综述,助力文献阅读效率提升50倍。

立即体验

用中文搜PubMed

大模型驱动的PubMed中文搜索引擎

马上搜索

文档翻译

学术文献翻译模型,支持多种主流文档格式。

立即体验