Suppr超能文献

IFN-γ 诱导的内质网应激会损害肺癌细胞中的自噬并引发细胞凋亡。

IFN-γ-induced ER stress impairs autophagy and triggers apoptosis in lung cancer cells.

机构信息

Thoracic Surgery Laboratory, Department of Thoracic Surgery, Tongji Hospital, Tongji Medical College, Huazhong University of Science and Technology, Wuhan, China.

出版信息

Oncoimmunology. 2021 Aug 10;10(1):1962591. doi: 10.1080/2162402X.2021.1962591. eCollection 2021.

Abstract

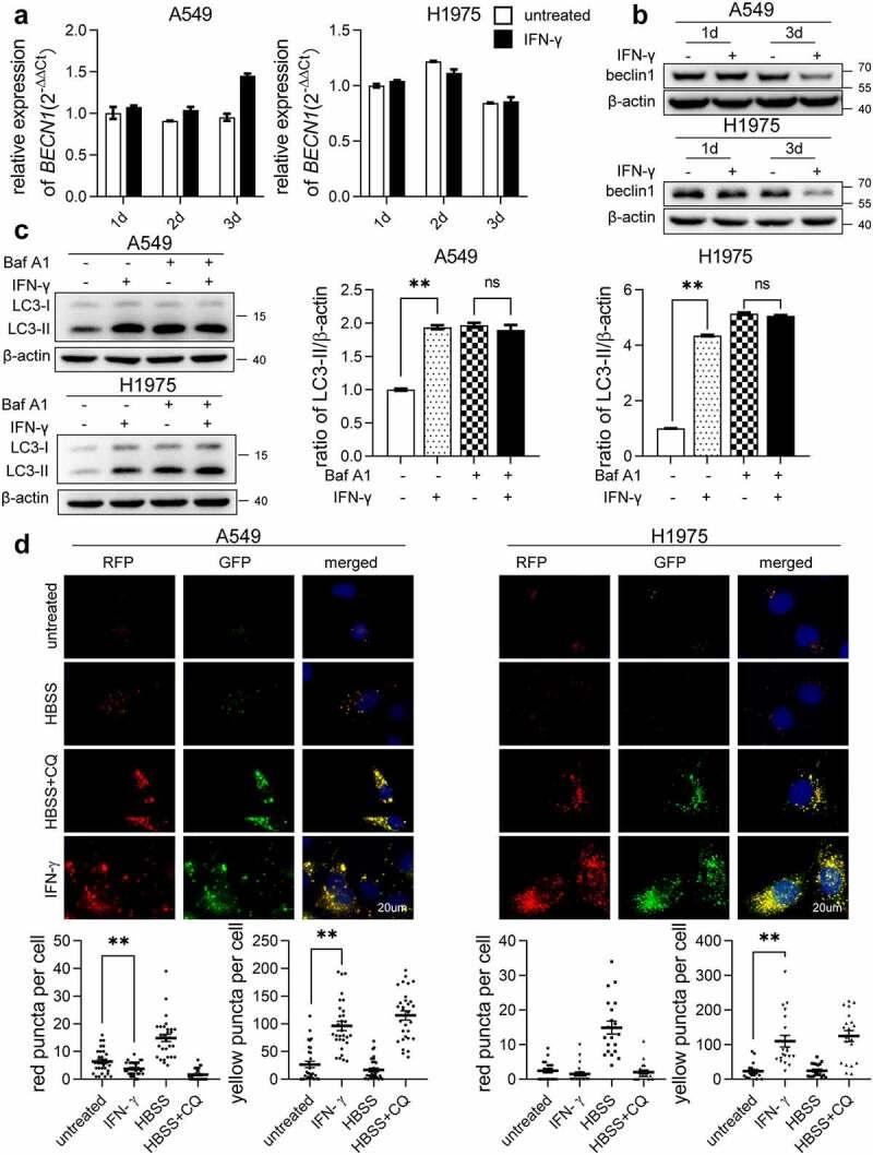
Interferon-gamma (IFN-γ) is a major effector molecule of immunity and a common feature of tumors responding to immunotherapy. Active IFN-γ signaling can directly trigger apoptosis and cell cycle arrest in human cancer cells. However, the mechanisms underlying these actions remain unclear. Here, we report that IFN-γ rapidly increases protein synthesis and causes the unfolded protein response (UPR), as evidenced by the increased expression of glucose-regulated protein 78, activating transcription factor-4, and c/EBP homologous protein (CHOP) in cells treated with IFN-γ. The JAK1/2-STAT1 and AKT-mTOR signaling pathways are required for IFN-γ-induced UPR. Endoplasmic reticulum (ER) stress promotes autophagy and restores homeostasis. Surprisingly, in IFN-γ-treated cells, autophagy was impaired at the step of autophagosome-lysosomal fusion and caused by a significant decline in the expression of lysosomal membrane protein-1 and -2 (LAMP-1/LAMP-2). The ER stress inhibitor 4-PBA restored LAMP expression in IFN-γ-treated cells. IFN-γ stimulation activated the protein kinase-like ER kinase (PERK)-eukaryotic initiation factor 2a subunit (eIF2α) axis and caused a reduction in global protein synthesis. The PERK inhibitor, GSK2606414, partially restored global protein synthesis and LAMP expression in cells treated with IFN-γ. We further investigated the functional consequences of IFN-γ-induced ER stress. We show that inhibition of ER stress significantly prevents IFN-γ-triggered apoptosis. CHOP knockdown abrogated IFN-γ-mediated apoptosis. Inhibition of ER stress also restored cyclin D1 expression in IFN-γ-treated cells. Thus, ER stress and the UPR caused by IFN-γ represent novel mechanisms underlying IFN-γ-mediated anticancer effects. This study expands our understanding of IFN-γ-mediated signaling and its cellular actions in tumor cells.

摘要

干扰素-γ (IFN-γ) 是免疫的主要效应分子,也是肿瘤对免疫治疗产生反应的共同特征。活性 IFN-γ 信号可直接触发人类癌细胞的凋亡和细胞周期停滞。然而,这些作用的机制尚不清楚。在这里,我们报告 IFN-γ 可快速增加蛋白质合成并引起未折叠蛋白反应 (UPR),这表现在 IFN-γ 处理的细胞中葡萄糖调节蛋白 78、激活转录因子 4 和 C/EBP 同源蛋白 (CHOP) 的表达增加。JAK1/2-STAT1 和 AKT-mTOR 信号通路是 IFN-γ 诱导 UPR 所必需的。内质网 (ER) 应激促进自噬并恢复平衡。令人惊讶的是,在 IFN-γ 处理的细胞中,自噬在自噬体-溶酶体融合步骤受到损害,这是由于溶酶体膜蛋白 1 和 2 (LAMP-1/LAMP-2) 的表达显著下降所致。ER 应激抑制剂 4-PBA 可恢复 IFN-γ 处理的细胞中的 LAMP 表达。IFN-γ 刺激激活蛋白激酶样内质网激酶 (PERK)-真核起始因子 2a 亚基 (eIF2α) 轴,并导致整体蛋白质合成减少。PERK 抑制剂 GSK2606414 可部分恢复 IFN-γ 处理的细胞中的整体蛋白质合成和 LAMP 表达。我们进一步研究了 IFN-γ 诱导的 ER 应激的功能后果。我们表明,抑制 ER 应激可显著防止 IFN-γ 触发的细胞凋亡。CHOP 敲低可消除 IFN-γ 介导的细胞凋亡。抑制 ER 应激还可恢复 IFN-γ 处理的细胞中环蛋白 D1 的表达。因此,IFN-γ 引起的 ER 应激和 UPR 是 IFN-γ 介导的抗癌作用的新机制。这项研究扩展了我们对 IFN-γ 介导的信号及其在肿瘤细胞中的细胞作用的理解。

https://cdn.ncbi.nlm.nih.gov/pmc/blobs/b614/8366549/0f28f162c693/KONI_A_1962591_F0001_OC.jpg

文献AI研究员

20分钟写一篇综述,助力文献阅读效率提升50倍。

立即体验

用中文搜PubMed

大模型驱动的PubMed中文搜索引擎

马上搜索

文档翻译

学术文献翻译模型,支持多种主流文档格式。

立即体验