Suppr超能文献

约 1%的 60 岁以下患有危及生命的 COVID-19 的男性存在 X 连锁隐性 TLR7 缺陷。

X-linked recessive TLR7 deficiency in ~1% of men under 60 years old with life-threatening COVID-19.

机构信息

St. Giles Laboratory of Human Genetics of Infectious Diseases, Rockefeller Branch, The Rockefeller University, New York, NY, USA.

Laboratory of Human Genetics of Infectious Diseases, Necker Branch, INSERM U1163, Necker Hospital for Sick Children, Paris, France.

出版信息

Sci Immunol. 2021 Aug 19;6(62). doi: 10.1126/sciimmunol.abl4348.

Abstract

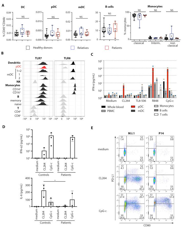
Autosomal inborn errors of type I IFN immunity and autoantibodies against these cytokines underlie at least 10% of critical COVID-19 pneumonia cases. We report very rare, biochemically deleterious X-linked variants in 16 unrelated male individuals aged 7 to 71 years (mean: 36.7 years) from a cohort of 1,202 male patients aged 0.5 to 99 years (mean: 52.9 years) with unexplained critical COVID-19 pneumonia. None of the 331 asymptomatically or mildly infected male individuals aged 1.3 to 102 years (mean: 38.7 years) tested carry such variants ( = 3.5 × 10). The phenotypes of five hemizygous relatives of index cases infected with SARS-CoV-2 include asymptomatic or mild infection (=2, 5 and 38 years), or moderate (=1, 5 years), severe (=1, 27 years), or critical (=1, 29 years) pneumonia. Two boys (aged 7 and 12 years) from a cohort of 262 male patients with severe COVID-19 pneumonia (mean: 51.0 years) are hemizygous for a deleterious TLR7 variant. The cumulative allele frequency for deleterious variants in the male general population is < 6.5x10 We also show that blood B cell lines and myeloid cell subsets from the patients do not respond to TLR7 stimulation, a phenotype rescued by wild-type The patients' blood plasmacytoid dendritic cells (pDCs) produce low levels of type I IFNs in response to SARS-CoV-2. Overall, X-linked recessive TLR7 deficiency is a highly penetrant genetic etiology of critical COVID-19 pneumonia, in about 1.8% of male patients below the age of 60 years. Human TLR7 and pDCs are essential for protective type I IFN immunity against SARS-CoV-2 in the respiratory tract.

摘要

常染色体 I 型 IFN 免疫缺陷和针对这些细胞因子的自身抗体是至少 10%的重症 COVID-19 肺炎病例的基础。我们报告了在一个由 1202 名 0.5 至 99 岁(平均年龄 52.9 岁)的男性患者组成的队列中,从 16 名年龄在 7 至 71 岁(平均年龄 36.7 岁)的无关联男性个体中发现的非常罕见的、生化有害的 X 连锁变体。在 1.3 至 102 岁(平均年龄 38.7 岁)的 331 名无症状或轻度感染的男性个体中,没有任何个体携带这种变体(=3.5×10)。五个 X 连锁变体感染 SARS-CoV-2 的半合子亲属的表型包括无症状或轻度感染(=2、5 和 38 岁),或中度(=1、5 岁)、严重(=1、27 岁)或危重症(=1、29 岁)肺炎。在一个 262 名患有严重 COVID-19 肺炎的男性患者队列中,有两个男孩(7 岁和 12 岁)携带一种有害的 TLR7 变体,是半合子。男性普通人群中有害变体的累积等位基因频率<6.5×10 我们还表明,患者的血液 B 细胞系和髓样细胞亚群对 TLR7 刺激无反应,野生型可挽救该表型。患者的血液浆细胞样树突状细胞(pDCs)对 SARS-CoV-2 的反应产生低水平的 I 型 IFN。总的来说,X 连锁隐性 TLR7 缺乏是一种高度外显的遗传病因,在 60 岁以下的男性患者中约占 1.8%。人类 TLR7 和 pDCs 是呼吸道中针对 SARS-CoV-2 的保护性 I 型 IFN 免疫的必需因素。

https://cdn.ncbi.nlm.nih.gov/pmc/blobs/a9a0/9835839/9b69dfa30ef2/sciimmunol.abl4348-f1.jpg

文献AI研究员

20分钟写一篇综述,助力文献阅读效率提升50倍。

立即体验

用中文搜PubMed

大模型驱动的PubMed中文搜索引擎

马上搜索

文档翻译

学术文献翻译模型,支持多种主流文档格式。

立即体验