Suppr超能文献

基于 m6A RNA 甲基化修饰和免疫微环境的肺腺癌分子亚型特征。

Characteristic of molecular subtypes in lung adenocarcinoma based on m6A RNA methylation modification and immune microenvironment.

机构信息

Department of Thoracic Surgery, Affiliated Hospital of Nantong University and Medical School of Nantong University, Nantong, 226001, Jiangsu, China.

Department of Pathology, Affiliated Hospital of Nantong University and Medical School of Nantong University, Nantong, 226001, Jiangsu, China.

出版信息

BMC Cancer. 2021 Aug 20;21(1):938. doi: 10.1186/s12885-021-08655-1.

Abstract

BACKGROUND

Lung adenocarcinoma (LUAD) is a major subtype of lung cancer and closely associated with poor prognosis. N6-methyladenosine (m6A), one of the most predominant modifications in mRNAs, is found to participate in tumorigenesis. However, the potential function of m6A RNA methylation in the tumor immune microenvironment is still murky.

METHODS

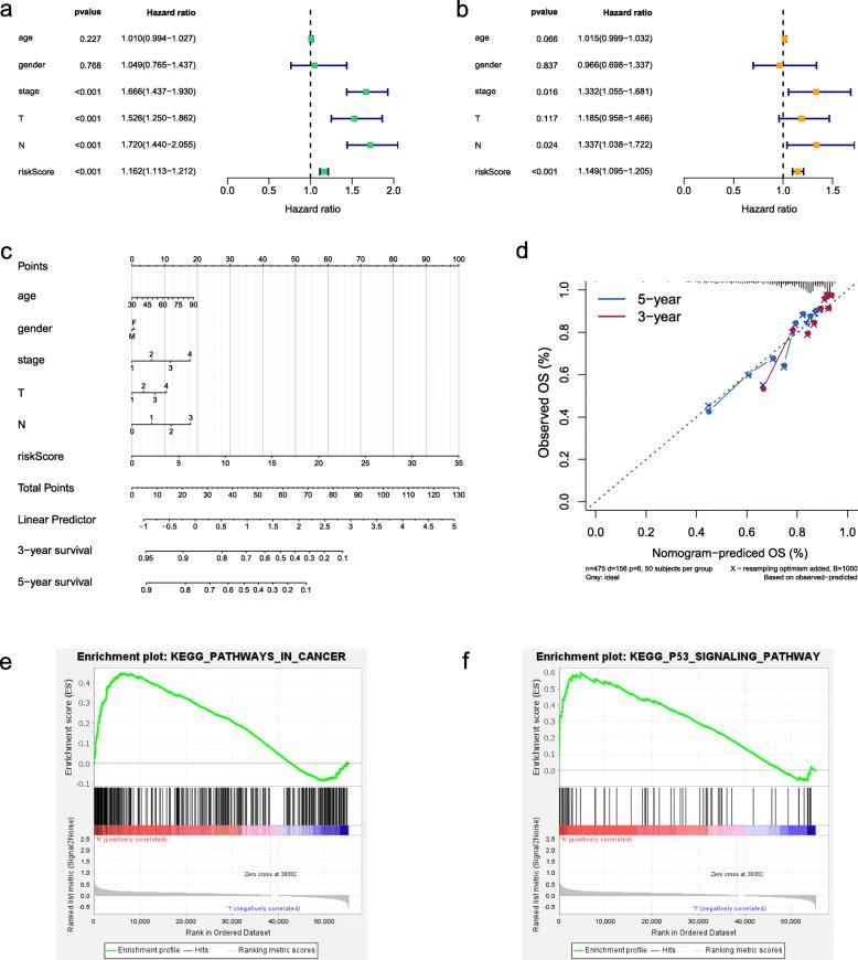
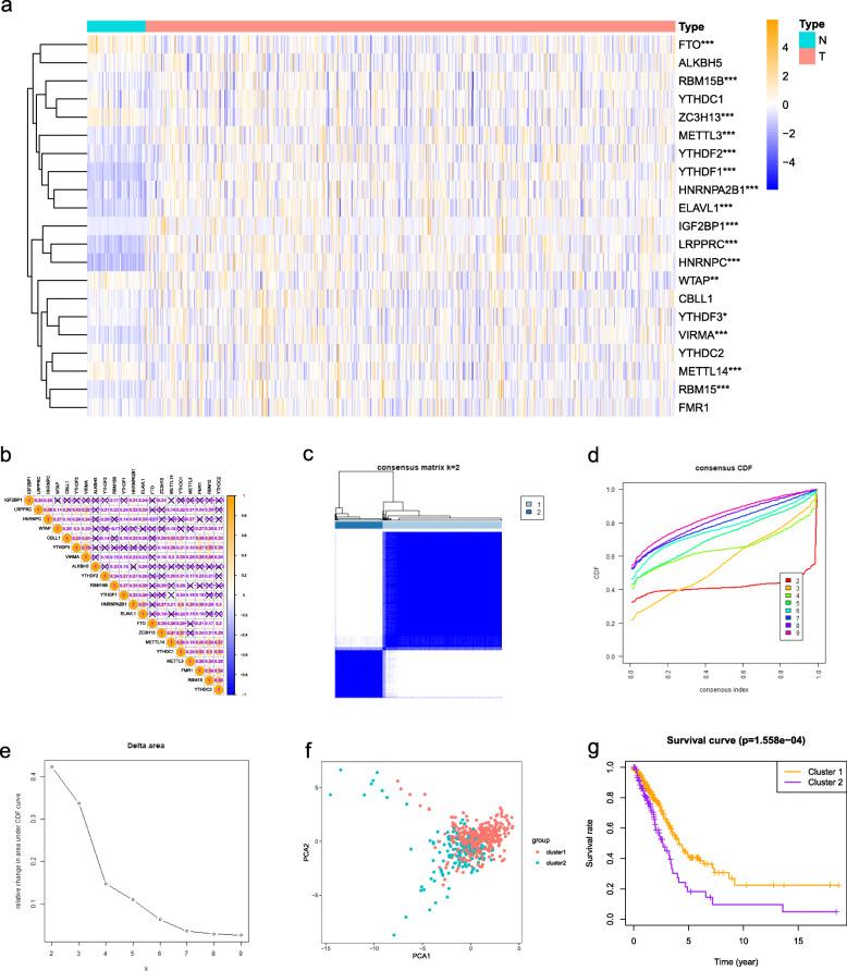
The gene expression profile cohort and its corresponding clinical data of LUAD patients were downloaded from TCGA database and GEO database. Based on the expression of 21 m6A regulators, we identified two distinct subgroups by consensus clustering. The single-sample gene-set enrichment analysis (ssGSEA) algorithm was conducted to quantify the relative abundance of the fraction of 28 immune cell types. The prognostic model was constructed by Lasso Cox regression. Survival analysis and receiver operating characteristic (ROC) curves were used to evaluate the prognostic model.

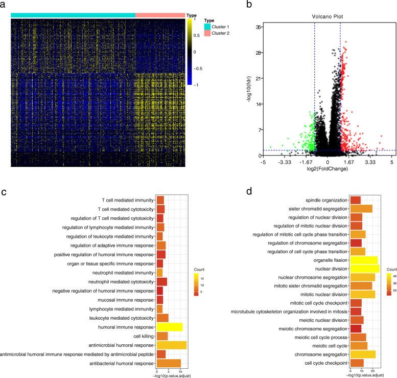
RESULT

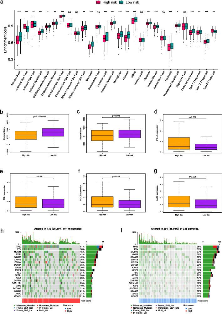
Consensus classification separated the patients into two clusters (clusters 1 and 2). Those patients in cluster 1 showed a better prognosis and were related to higher immune scores and more immune cell infiltration. Subsequently, 457 differentially expressed genes (DEGs) between the two clusters were identified, and then a seven-gene prognostic model was constricted. The survival analysis showed poor prognosis in patients with high-risk score. The ROC curve confirmed the predictive accuracy of this prognostic risk signature. Besides, further analysis indicated that there were significant differences between the high-risk and low-risk groups in stages, status, clustering subtypes, and immunoscore. Low-risk group was related to higher immune score, more immune cell infiltration, and lower clinical stages. Moreover, multivariate analysis revealed that this prognostic model might be a powerful prognostic predictor for LUAD. Ultimately, the efficacy of this prognostic model was successfully validated in several external cohorts (GSE30219, GSE50081 and GSE72094).

CONCLUSION

Our study provides a robust signature for predicting patients' prognosis, which might be helpful for therapeutic strategies discovery of LUAD.

摘要

背景

肺腺癌 (LUAD) 是肺癌的主要亚型,与预后不良密切相关。N6-甲基腺苷 (m6A) 是 mRNA 中最主要的修饰之一,被发现参与肿瘤发生。然而,m6A RNA 甲基化在肿瘤免疫微环境中的潜在功能仍不清楚。

方法

从 TCGA 数据库和 GEO 数据库下载 LUAD 患者的基因表达谱队列及其相应的临床数据。基于 21 个 m6A 调节因子的表达,我们通过共识聚类识别出两个不同的亚群。采用单样本基因集富集分析(ssGSEA)算法量化 28 种免疫细胞类型的相对丰度。通过 Lasso Cox 回归构建预后模型。生存分析和接受者操作特征 (ROC) 曲线用于评估预后模型。

结果

共识分类将患者分为两个聚类(聚类 1 和 2)。聚类 1 中的患者预后较好,与更高的免疫评分和更多的免疫细胞浸润有关。随后,鉴定出两个聚类之间的 457 个差异表达基因(DEG),然后构建了一个 7 基因预后模型。生存分析显示高危评分患者预后不良。ROC 曲线证实了该预后风险特征的预测准确性。此外,进一步分析表明,高危组和低危组在分期、状态、聚类亚型和免疫评分方面存在显著差异。低危组与更高的免疫评分、更多的免疫细胞浸润和更低的临床分期有关。此外,多变量分析表明,该预后模型可能是 LUAD 的有力预后预测指标。最终,该预后模型在几个外部队列(GSE30219、GSE50081 和 GSE72094)中成功得到验证。

结论

本研究提供了一个用于预测患者预后的稳健特征,可能有助于 LUAD 的治疗策略发现。

https://cdn.ncbi.nlm.nih.gov/pmc/blobs/0c40/8379743/38c9f389eee6/12885_2021_8655_Fig1_HTML.jpg

文献AI研究员

20分钟写一篇综述,助力文献阅读效率提升50倍。

立即体验

用中文搜PubMed

大模型驱动的PubMed中文搜索引擎

马上搜索

文档翻译

学术文献翻译模型,支持多种主流文档格式。

立即体验