Suppr超能文献

Foxm1 调控脊髓再生过程中的神经前体细胞命运。

Foxm1 regulates neural progenitor fate during spinal cord regeneration.

机构信息

Division of Developmental Biology and Medicine, Faculty of Biology, Medicine and Health, School of Medical Sciences, University of Manchester, Manchester, UK.

Division of Informatics, Imaging & Data Sciences, Lydia Becker Institute of Immunology and Inflammation, Faculty of Biology, Medicine and Health, School of Biological Sciences, University of Manchester, Manchester, UK.

出版信息

EMBO Rep. 2021 Sep 6;22(9):e50932. doi: 10.15252/embr.202050932. Epub 2021 Aug 24.

Abstract

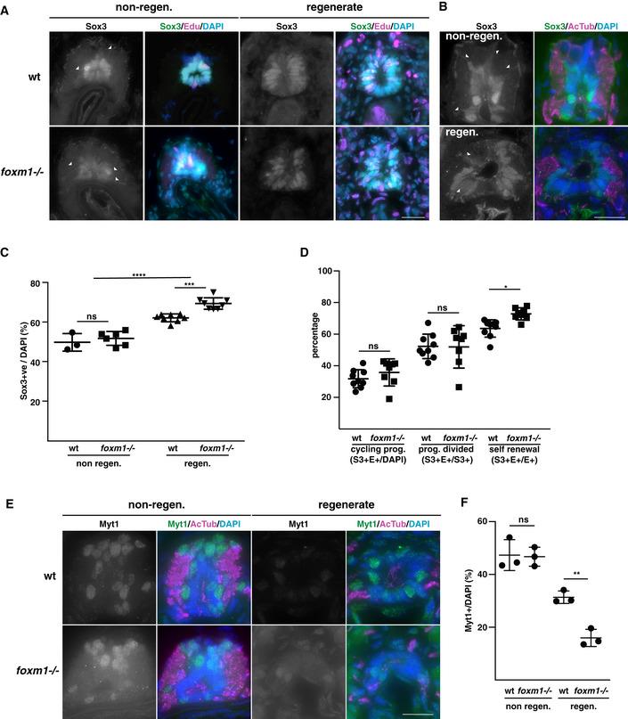
Xenopus tadpoles have the ability to regenerate their tails upon amputation. Although some of the molecular and cellular mechanisms that globally regulate tail regeneration have been characterised, tissue-specific response to injury remains poorly understood. Using a combination of bulk and single-cell RNA sequencing on isolated spinal cords before and after amputation, we identify a number of genes specifically expressed in the spinal cord during regeneration. We show that Foxm1, a transcription factor known to promote proliferation, is essential for spinal cord regeneration. Surprisingly, Foxm1 does not control the cell cycle length of neural progenitors but regulates their fate after division. In foxm1 tadpoles, we observe a reduction in the number of neurons in the regenerating spinal cord, suggesting that neuronal differentiation is necessary for the regenerative process. Altogether, our data uncover a spinal cord-specific response to injury and reveal a new role for neuronal differentiation during regeneration.

摘要

非洲爪蟾的尾巴在被切断后具有再生的能力。虽然已经确定了一些全局调控尾巴再生的分子和细胞机制,但对损伤的组织特异性反应仍知之甚少。我们通过对离体脊髓在截肢前后进行的 bulk 和单细胞 RNA 测序,鉴定了一些在再生过程中特异性表达于脊髓的基因。结果表明,转录因子 Foxm1 是促进增殖所必需的,对脊髓再生至关重要。令人惊讶的是,Foxm1 并不控制神经祖细胞的细胞周期长度,而是调节它们分裂后的命运。在 foxm1 幼体中,我们观察到再生脊髓中的神经元数量减少,表明神经元分化对于再生过程是必要的。总之,我们的数据揭示了一种对损伤的脊髓特异性反应,并揭示了神经元分化在再生过程中的新作用。

https://cdn.ncbi.nlm.nih.gov/pmc/blobs/04fe/8419688/88a3c2ea3d06/EMBR-22-e50932-g011.jpg

文献AI研究员

20分钟写一篇综述,助力文献阅读效率提升50倍。

立即体验

用中文搜PubMed

大模型驱动的PubMed中文搜索引擎

马上搜索

文档翻译

学术文献翻译模型,支持多种主流文档格式。

立即体验