Suppr超能文献

阿帕替尼通过 VEGFR2/STAT3/PD-L1 和 ROS/Nrf2/p62 信号通路诱导肺癌细胞发生自噬和凋亡。

Apatinib triggers autophagic and apoptotic cell death via VEGFR2/STAT3/PD-L1 and ROS/Nrf2/p62 signaling in lung cancer.

机构信息

Department of Nutrition and Food Safety, School of Public Health, Nanjing Medical University, 101 Longmian Ave, Jiangning, Nanjing, 211166, China.

Department of Laboratory, The Affiliated Suzhou Hospital of Nanjing Medical University, Suzhou Municipal Hospital, Gusu School, Nanjing Medical University, 242 Guangji Rd, Suzhou, 215008, China.

出版信息

J Exp Clin Cancer Res. 2021 Aug 24;40(1):266. doi: 10.1186/s13046-021-02069-4.

Abstract

BACKGROUND

Recently, a variety of clinical trials have shown that apatinib, a small-molecule anti-angiogenic drug, exerts promising inhibitory effects on multiple solid tumors, including non-small cell lung cancer (NSCLC). However, the underlying molecular mechanism of apatinib on NSCLC remains unclear.

METHODS

MTT, EdU, AO/EB staining, TUNEL staining, flow cytometry, colony formation assays were performed to investigate the effects of apatinib on cell proliferation, cell cycle distribution, apoptosis and cancer stem like properties. Wound healing and transwell assays were conducted to explore the role of apatinib on migration and invasion. The regulation of apatinib on VEGFR2/STAT3/PD-L1 and ROS/Nrf2/p62 signaling were detected. Furthermore, we collected conditioned medium (CM) from A549 and H1299 cells to stimulate phorbol myristate acetate (PMA)-activated THP-1 cells, and examined the effect of apatinib on PD-L1 expression in macrophages. The Jurkat T cells and NSCLC cells co-culture model was used to assess the effect of apatinib on T cells activation. Subcutaneous tumor formation models were established to evaluate the effects of apatinib in vivo. Histochemical, immunohistochemical staining and ELISA assay were used to examine the levels of signaling molecules in tumors.

RESULTS

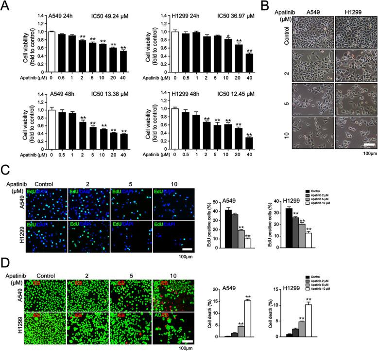
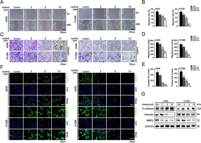
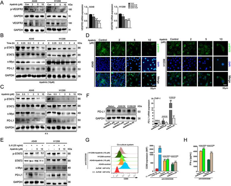
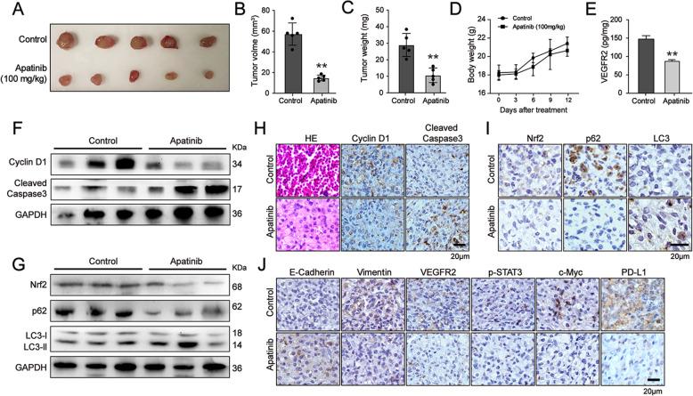
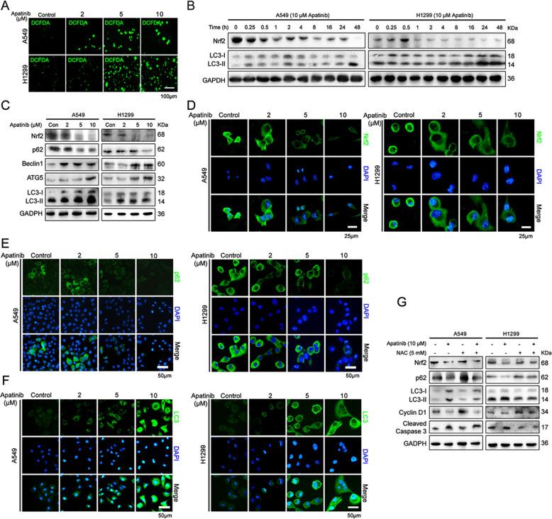
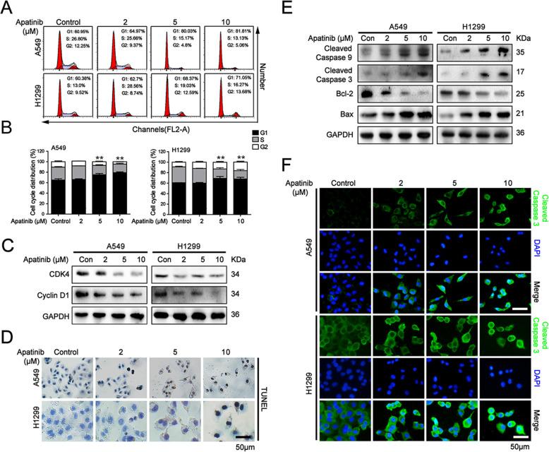
We showed that apatinib inhibited cell proliferation and promoted apoptosis in NSCLC cells in vitro. Apatinib induced cell cycle arrest at G1 phase and suppressed the expression of Cyclin D1 and CDK4. Moreover, apatinib upregulated Cleaved Caspase 3, Cleaved Caspase 9 and Bax, and downregulated Bcl-2 in NSCLC cells. The colony formation ability and the number of CD133 positive cells were significantly decreased by apatinib, suggesting that apatinib inhibited the malignant and stem-like features of NSCLC cells. Mechanistically, apatinib inhibited PD-L1 and c-Myc expression by targeting VEGFR2/STAT3 signaling. Apatinib also inhibited PD-L1 expression in THP-1 derived macrophages stimulated by CM from NSCLC cells. Furthermore, apatinib pretreatment increased CD69 expression and IFN-γ secretion in stimulated Jurkat T cells co-cultured with NSCLC cells. Apatinib also promoted ROS production and inhibited Nrf2 and p62 expression, leading to the autophagic and apoptotic cell death in NSCLC. Moreover, apatinib significantly inhibited tumor growth in vivo.

CONCLUSION

Our data indicated that apatinib induced autophagy and apoptosis in NSCLC via regulating VEGFR2/STAT3/PD-L1 and ROS/Nrf2/p62 signaling.

摘要

背景

最近,多种临床试验表明,小分子抗血管生成药物阿帕替尼对包括非小细胞肺癌(NSCLC)在内的多种实体瘤具有显著的抑制作用。然而,阿帕替尼对 NSCLC 的潜在分子机制仍不清楚。

方法

采用 MTT、EdU、AO/EB 染色、TUNEL 染色、流式细胞术、集落形成实验等方法研究阿帕替尼对细胞增殖、细胞周期分布、凋亡和癌干细胞样特性的影响。采用划痕愈合和 Transwell 实验研究阿帕替尼对迁移和侵袭的作用。检测阿帕替尼对 VEGFR2/STAT3/PD-L1 和 ROS/Nrf2/p62 信号的调节作用。此外,我们收集 A549 和 H1299 细胞的条件培养基(CM)来刺激佛波醇肉豆蔻酸乙酸(PMA)激活的 THP-1 细胞,并检测阿帕替尼对巨噬细胞中 PD-L1 表达的影响。采用 Jurkat T 细胞与 NSCLC 细胞共培养模型评估阿帕替尼对 T 细胞激活的影响。建立皮下肿瘤形成模型评估阿帕替尼在体内的作用。组织化学、免疫组织化学染色和 ELISA 检测肿瘤中信号分子的水平。

结果

我们表明,阿帕替尼在体外抑制 NSCLC 细胞的增殖并促进其凋亡。阿帕替尼诱导细胞周期停滞在 G1 期,并抑制细胞周期蛋白 D1 和 CDK4 的表达。此外,阿帕替尼上调 NSCLC 细胞中 Cleaved Caspase 3、Cleaved Caspase 9 和 Bax 的表达,下调 Bcl-2 的表达。阿帕替尼显著降低了 NSCLC 细胞的集落形成能力和 CD133 阳性细胞数量,提示阿帕替尼抑制了 NSCLC 细胞的恶性和干细胞样特征。机制上,阿帕替尼通过靶向 VEGFR2/STAT3 信号抑制 PD-L1 和 c-Myc 的表达。阿帕替尼还抑制了由 NSCLC 细胞 CM 刺激的 THP-1 衍生巨噬细胞中 PD-L1 的表达。此外,阿帕替尼预处理增加了与 NSCLC 细胞共培养的刺激 Jurkat T 细胞中 CD69 的表达和 IFN-γ 的分泌。阿帕替尼还促进了 ROS 的产生,并抑制了 NSCLC 细胞中 Nrf2 和 p62 的表达,导致自噬和细胞凋亡。此外,阿帕替尼显著抑制了体内肿瘤的生长。

结论

我们的数据表明,阿帕替尼通过调节 VEGFR2/STAT3/PD-L1 和 ROS/Nrf2/p62 信号诱导 NSCLC 细胞发生自噬和凋亡。

https://cdn.ncbi.nlm.nih.gov/pmc/blobs/88bc/8385858/c4a9d6dbd3b1/13046_2021_2069_Fig1_HTML.jpg

文献AI研究员

20分钟写一篇综述,助力文献阅读效率提升50倍。

立即体验

用中文搜PubMed

大模型驱动的PubMed中文搜索引擎

马上搜索

文档翻译

学术文献翻译模型,支持多种主流文档格式。

立即体验