Suppr超能文献

生物素化亚精胺在星形胶质细胞中的摄取:Cx43 siRNA、HIV-Tat 蛋白和多胺转运抑制剂对多胺摄取的影响。

Uptake of Biotinylated Spermine in Astrocytes: Effect of Cx43 siRNA, HIV-Tat Protein and Polyamine Transport Inhibitor on Polyamine Uptake.

机构信息

Department of Biochemistry, Central University of the Caribbean, Bayamon, PR 00956, USA.

Department of Medical Education, University of Central Florida, Orlando, FL 32816, USA.

出版信息

Biomolecules. 2021 Aug 11;11(8):1187. doi: 10.3390/biom11081187.

Abstract

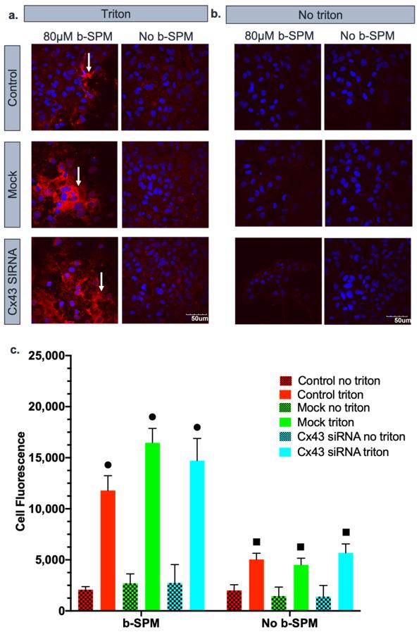
Polyamines (PAs) are polycationic biomolecules containing multiple amino groups. Patients with HIV-associated neurocognitive disorder (HAND) have high concentrations of the polyamine N-acetylated spermine in their brain and cerebral spinal fluid (CSF) and have increased PA release from astrocytes. These effects are due to the exposure to HIV-Tat. In healthy adult brain, PAs are accumulated but not synthesized in astrocytes, suggesting that PAs must enter astrocytes to be N-acetylated and released. Therefore, we tested if Cx43 hemichannels (Cx43-HCs) are pathways for PA flux in control and HIV-Tat-treated astrocytes. We used biotinylated spermine (b-SPM) to examine polyamine uptake. We found that control astrocytes and those treated with siRNA-Cx43 took up b-SPM, similarly suggesting that PA uptake is via a transporter/channel other than Cx43-HCs. Surprisingly, astrocytes pretreated with both HIV-Tat and siRNA-Cx43 showed increased accumulation of b-SPM. Using a novel polyamine transport inhibitor (PTI), trimer 44NMe, we blocked b-SPM uptake, showing that PA uptake is via a PTI-sensitive transport mechanism such as organic cation transporter. Our data suggest that Cx43 HCs are not a major pathway for b-SPM uptake in the condition of normal extracellular calcium concentration but may be involved in the release of PAs to the extracellular space during viral infection.

摘要

多胺(PAs)是含有多个氨基的聚阳离子生物分子。HIV 相关认知障碍(HAND)患者大脑和脑脊液(CSF)中聚胺 N-乙酰化 spermine 浓度较高,星形胶质细胞中 PA 释放增加。这些效应是由于 HIV-Tat 的暴露。在健康成人大脑中,PAs 在星形胶质细胞中积累但不合成,这表明 PAs 必须进入星形胶质细胞才能被 N-乙酰化和释放。因此,我们测试了 Cx43 半通道(Cx43-HCs)是否是控制和 HIV-Tat 处理的星形胶质细胞中 PA 通量的途径。我们使用生物素化 spermine(b-SPM)来检查多胺摄取。我们发现对照星形胶质细胞和用 siRNA-Cx43 处理的星形胶质细胞摄取 b-SPM,同样表明 PA 摄取是通过转运体/通道以外的途径进行的。令人惊讶的是,用 HIV-Tat 和 siRNA-Cx43 预处理的星形胶质细胞显示出 b-SPM 积累增加。使用新型多胺转运抑制剂(PTI),三聚体 44NMe,我们阻断了 b-SPM 的摄取,表明 PA 摄取是通过 PTI 敏感的转运机制,如有机阳离子转运体。我们的数据表明,在正常细胞外钙浓度条件下,Cx43 HCs 不是 b-SPM 摄取的主要途径,但在病毒感染期间可能参与 PA 向细胞外空间的释放。

https://cdn.ncbi.nlm.nih.gov/pmc/blobs/d6f0/8391674/716821cb8fdd/biomolecules-11-01187-g001.jpg

文献AI研究员

20分钟写一篇综述,助力文献阅读效率提升50倍。

立即体验

用中文搜PubMed

大模型驱动的PubMed中文搜索引擎

马上搜索

文档翻译

学术文献翻译模型,支持多种主流文档格式。

立即体验