Suppr超能文献

载乌苷酸和依托泊苷的神经鞘磷脂纳米系统治疗转移性结直肠癌。

Sphingomyelin nanosystems loaded with uroguanylin and etoposide for treating metastatic colorectal cancer.

机构信息

Nano-Oncology and Translational Therapeutics Unit, Health Research Institute of Santiago de Compostela (IDIS), SERGAS, CIBERONC, 15706, Santiago de Compostela, Spain.

Centre for Research in Molecular Medicine and Chronic Diseases (CIMUS), University of Santiago de Compostela (USC), Av. Barcelona s/n Campus Vida, 15706, Santiago de Compostela, Spain.

出版信息

Sci Rep. 2021 Aug 26;11(1):17213. doi: 10.1038/s41598-021-96578-z.

Abstract

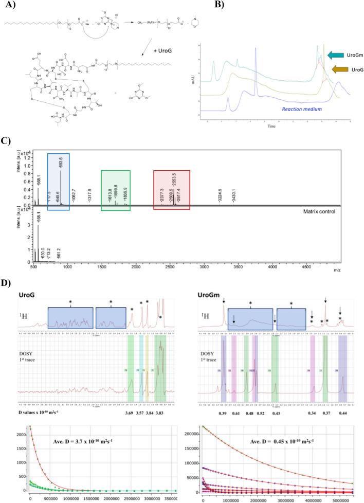
Colorectal cancer is the third most frequently diagnosed cancer malignancy and the second leading cause of cancer-related deaths worldwide. Therefore, it is of utmost importance to provide new therapeutic options that can improve survival. Sphingomyelin nanosystems (SNs) are a promising type of nanocarriers with potential for association of different types of drugs and, thus, for the development of combination treatments. In this work we propose the chemical modification of uroguanylin, a natural ligand for the Guanylyl Cyclase (GCC) receptor, expressed in metastatic colorectal cancer tumors, to favour its anchoring to SNs (UroGm-SNs). The anti-cancer drug etoposide (Etp) was additionally encapsulated for the development of a combination strategy (UroGm-Etp-SNs). Results from in vitro studies showed that UroGm-Etp-SNs can interact with colorectal cancer cells that express the GCC receptor and mediate an antiproliferative response, which is more remarkable for the drugs in combination. The potential of UroGm-Etp-SNs to treat metastatic colorectal cancer cells was complemented with an in vivo experiment in a xenograft mice model.

摘要

结直肠癌是全球第三大常见癌症恶性肿瘤,也是癌症相关死亡的第二大主要原因。因此,提供新的治疗选择以提高生存率至关重要。神经鞘磷脂纳米系统(SNs)是一种很有前途的纳米载体类型,具有结合不同类型药物的潜力,从而可以开发联合治疗。在这项工作中,我们提出对尿鸟苷素进行化学修饰,尿鸟苷素是一种表达在转移性结直肠癌细胞中的鸟苷酸环化酶(GCC)受体的天然配体,以利于其锚定到 SNs 上(UroGm-SNs)。另外还包封了抗癌药物依托泊苷(Etp),以开发联合治疗策略(UroGm-Etp-SNs)。体外研究结果表明,UroGm-Etp-SNs 可以与表达 GCC 受体的结直肠癌细胞相互作用,并介导抗增殖反应,联合用药的效果更为显著。在异种移植小鼠模型的体内实验中,补充了 UroGm-Etp-SNs 治疗转移性结直肠癌细胞的潜力。

https://cdn.ncbi.nlm.nih.gov/pmc/blobs/63da/8390746/2269537e8ab1/41598_2021_96578_Fig1_HTML.jpg

文献AI研究员

20分钟写一篇综述,助力文献阅读效率提升50倍。

立即体验

用中文搜PubMed

大模型驱动的PubMed中文搜索引擎

马上搜索

文档翻译

学术文献翻译模型,支持多种主流文档格式。

立即体验